|
——原作者HHarry
Chinked-out工作室 李志远 刘小平 翻译 文章来自于http://www.instructables.com 网站,原文地址: http://www.instructables.com/id/Mood-bowl/ 这个网站的内容是相当不错的,里面有很多好的创意作品。我最开始就是在这个网站学到的立方光设计,后加以改进做出了自己的作品。本来是计划完善立方体设计的,因为种种原因吧,事情总是不能如愿的,为了打发时间,就又开始上网了,看着网站的作品,就萌生了翻译国外作品的想法,既然不能亲自做设计,翻译别人的作品享给国内网友,也是件有意义的事情。 说来惭愧,高中时,我的成绩很烂,除了英语能考到100多分,数理化很难及格,至于大学怎么学好单片机的,我自己都不知道。好在我高中时打下的基础较好,这要拜学校所赐,虽然自己在语言上没什么太大天赋,但凭借自己的兴趣,是很想尽力去翻译一篇文章的,尽可能的做到“信、达、雅”。在保证内容准确的同时,适当删减,并结合国内现状,加上自己的看法,给网友们一个好的创意借鉴。 这次的题目我译为“有爱碗”原文是Mood Bowl,根据我自己对前后文的理解,结合mood一词语意,觉得用“有爱”一次,能更好的表达作品之艺术性,
下面是作品的图文解说
在给自己家设计灯具、灯光的效果的时候,想到要给我的客厅打造一个超有爱的灯光氛围。灵感来源于我的一款环保灯具,最后我把它设计成一种既可竖直也可侧放的装饰物,可以摆放在桌子或地板上。 这款“有爱碗”很能在客厅里营造出有爱的气氛,不管是在家看电影、晚餐还是和朋友在家中聚会,都可以根据你的需要来设置不同的灯光效果。
![]()
我这次选用的led控制器具有十六种颜色变化和四种闪烁模式(一般闪烁、快速频闪、淡出效果、温和闪烁)切换的功能。你同样可以根据自己的喜好来调整这些效果。 现在,准备一些常见的工具和材料,你就可以很容易的打造属于你自己的“有爱碗”了
一 材料: 1 led控制器(原作者用是成品,国内没有成品的话,大家就只能自己设计了,硬件、程序上不难,这次工作室给出了硬件参考,由宇环电子给出参考程序) 2 三基色的led灯 3 聚丙烯薄板(本作中,是一种半透明的东西,用来做碗表面的覆盖物,可以透过led光) 4 螺杆 5 12V 1.5A电源(看效果图的话,应该是超亮的二极管,可能是食人鱼led吧,但国内现在买得到3V1W的二极管,本人实测,效果不比食人鱼led差,且价格便宜,所以,我们国内用5V电源也是完全可以的) 6 18mm毫米厚、中密度纤维木板(纤维板的好处是便于切割、整形,至于说厚度,大家看了后面的介绍后,可以稍作调整) 7 薄钢片(这个我就不推荐了,觉得硬纸板都可以,后文大家会看到说明) 8 六角螺帽 9 颜料
工具: 1 木工胶水 2 强力胶水 3 电动锯 4 木挫 5 砂纸 6 打孔钻,配有6mm——10mm的钻头 7 孔锯(锯圆形用的) 8 焊锡,焊锡丝 9 圆规 10 粉刷用具
二
![]()
![]()
![]()
![]()
如图所示 锯出4个直径20cm的圆 锯出1个直径19cm的圆 锯出1个直径18cm的圆 锯出1个直径15cm的圆 锯出1个直径11.5cm的圆 用2个直径20cm的圆,在里面画出直径为18cm的内圆,然后把这些内圆锯出来 在剩下的2个20cm圆形和19cm的圆中,打出9CM的洞洞。 余下的全部打出6mm的孔 由大到小,顺序用胶水粘好 所有的圆需用统一圆规画出
三 (把这些空心圆和实心圆粘好后,就是整形了,因为这样看来并不像碗那样有剖面,关于整形,原作者给了三种方案,我只列举了一种,其他的原作者也只是建议。我到觉得,是否整形也无所谓,这样也挺好看的,毕竟我们追求的是光效果)未打磨的模具如下图
用螺纹干闯过所有的圆心(事先打好的孔),两边在用螺母固定好,用砂纸或者打磨器打磨。
打磨后的模具如图: ![]()
![]()
![]()
四
然后就是涂上你喜欢的颜色了,需要注意的是,纤维板有一定的吸水性,所以先在涂表面涂一层,在逐渐涂匀。
五 切割出直径18CM的聚丙烯圆(我们不一定非要这个材料,根据作者的图片,我们找半透明材质的就可以了) 把金属箔片粘在聚丙烯圆上(关于实用箔片这一点,原作作者指出其作用是让光发生漫反射,也可以不使用,但我不知道作者用的什么箔片,起码要可以透光,国内的朋友就根据自己情况了) 切割出18CM的圆盘(原作者用的是钢,我真是佩服了,钢一点都不好切,我们还是用硬纸板或者万能板吧,反正是固定led灯珠的),打出10mm的孔。
聚丙烯材料:
箔片: ![]()
金属板: ![]()
六 ![]()
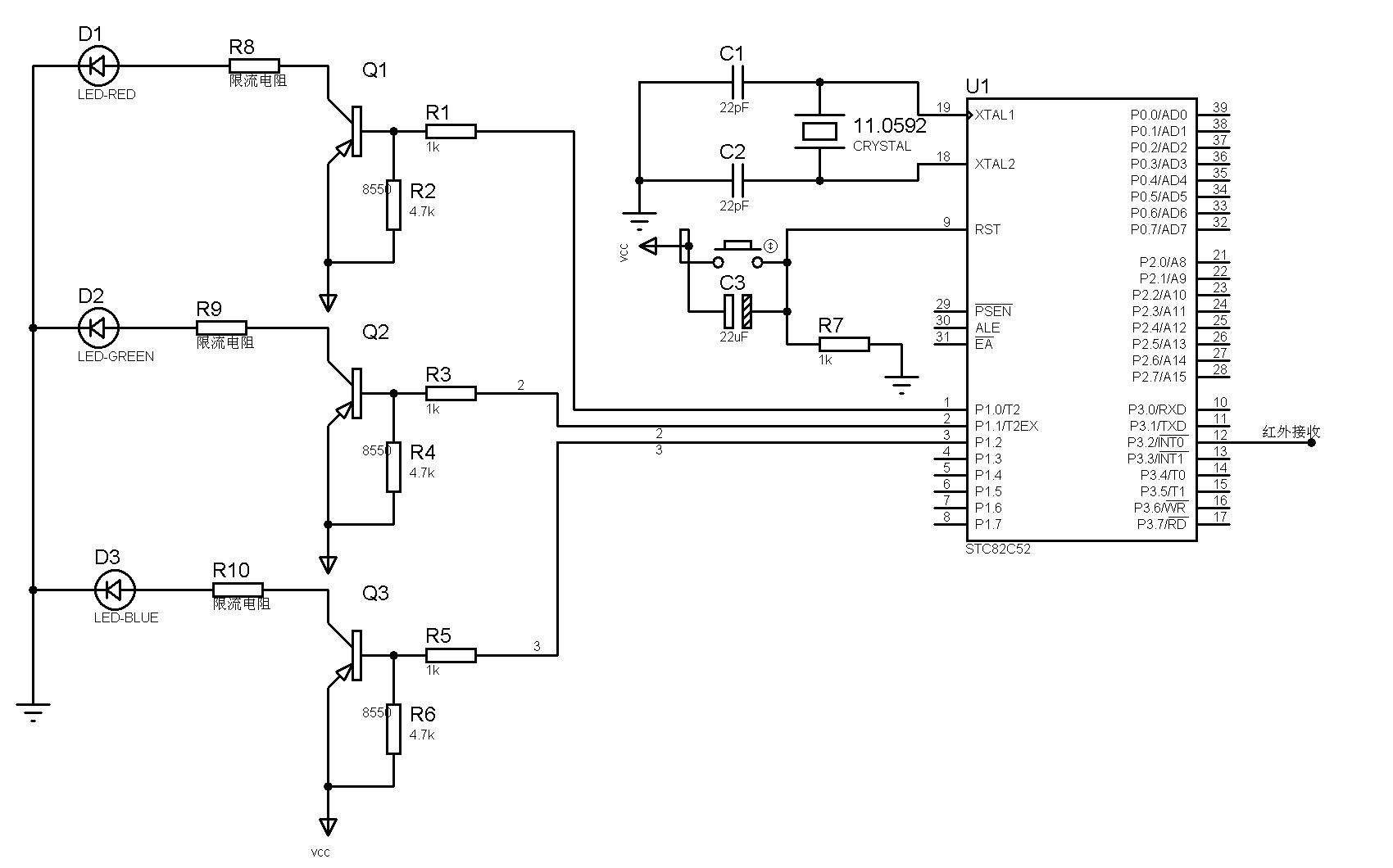
图片里就是原作者粘贴的led了,中间的白色的就是红外线接收头。这种灯条淘宝也有卖的,也是红绿蓝三种颜色一组的,灯条不是问题,至于说,是不是需要这么多,就因人而异了,我用过3V 1W的led,觉得1W功率的led,三种颜色各取一个就可以了。至于说颜色的变化,那就是程序的事情了,原文没有提到程序,只是在后文中说道了红外接收头,根据全文看的话,这种控制器是现成的成品,那国内有没有成品卖我就不清楚了,不过,为了弥补这一点,环宇电子为大家做了一个参考程序:即可以通过遥控来控制led显示的颜色,原理图是我设计的。
参考原理图: 1单片机部分,除了最小系统,就是二极管了,二极管淘宝里是有1W功率的,工作电压一般是3V,为了满足这么大的电流,原理图选用8550(S8550电流为1A,SS85550电流为1.5A)系列的三极管,85系列的三极管出来电流大,就是频率很高,适合做颜色调节,图中的限流电阻我没给出具体参数,考虑到大家用的二极管不会一样,具体说来,5V电源时,经过三极管的压降,加载到二极管的电压在4.7V左右,如果用3V的二极管,是必须加限流电阻的,大约在100到500欧之间,如果选用5V或者更高(12V)的额定电压的二极管,是无需加电阻的,8550可承受的电压范围也很宽。 注意,选用大功率二极管,需散热。
2红外接收部分,我在protes中没找到三个管脚的红外接收器件,就干脆用了环宇电子提供的原理图,就是大部分单片机开发配有的红外实验套件。 ![]()
程序:程序由环宇电子提供,QQ:372451298。极客迷和爱折腾网站提供下载,程序下载: 有爱碗参考程序.zip
七
![]()
(责任编辑:admin) |
























(责任编辑:admin)




















