|
喧华鬼是一种小鬼魂,它固然没有实体,却总爱用砰砰响的敲击声、无处不在的开顽笑来证明本身的存在。 固然实现起来并不轻易,但这个盒子里简直关着我刚逮到的喧华鬼。我给他起了个名字,叫做Piecax。偶然他会一言不发地躺着,让你误觉得他已经溜走了,然后又用猖獗的敲击声吓你一大跳。偶然他会通过回应你的敲打来给本身找乐子。假如能找到他最喜好的谁人数字,他也许还会为你唱上一段黑沉沉的曲调。
1 制作盒子
我将这一步提到最前面完成,这样就不消在搭完电路后才百无聊赖地等油漆干透
起首,得手工艺品市肆购置一只便宜的软木盒子。
把砂轮机倒过来夹在老虎钳里,将盒子的尖角磨圆、边沿磨平滑,再用粗拙的磨砂纸举办磨光操纵,最后用一张很是风雅的纸对盒面来个整体磨光。
这样你就能获得一只外貌平滑的木头盒子,固然颜色尚有点单调。
为了做出纹理结果,我在盒面上打了两层胡桃木着色剂。为了做出光芒结果,我打了三层游艇清漆,个中的第一层还混入了稀释剂,一来可以使它浸透木柴,二来可以增进硬度,三来能为其他两层打好基本。
然后我搜索了一下乐高玩具堆,从内里找到了盒子上的小配件
2 电路部门
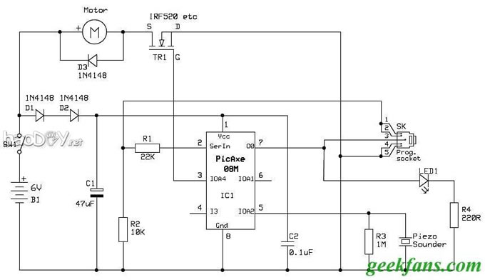
这是我行使的电路,你可以参考它来制作
行使的器件如图。
焊好的板子
敲击时的典范电压输出。PICAXE内部电路的输出信号在0V-5V之间
3 机器部门
用打仗粘合剂把全部部件粘到一路(这类粘合剂的用法:在两面都涂上薄薄的一层,稍等几分钟,就能当即把你摆上去的元件紧紧粘在一路)。发声器安装在盖子上,这样当它受到敲击时,就会当即发生震动
至于敲击杆,我挑了一只3V的直流电机,把一根铜条弯曲牢靠在它的轴柄上。最好将铜条的尾部弯曲成一对钳子状,这样就很得当推进轴柄里。不外推进去的时辰必然要警惕,不然电念头的塑料壳子很也许会被倒推出来,你可以在后头挡上一个硬物抵消浸染力。
电念头上有太阳能电池板,尚有一个塑料夹子。你也可以用其他要领把它牢靠到盒子里,好比双面胶。
我还在下面加了点焊锡,使得敲击声更坚硬。 为了得出最好的结果,实行和失败是必不行少的。
4 把鬼魂装进盒子
我手头的盒子巨细相宜,正好能让全部的对象都码得整整齐齐。假如你用了差异尺寸、差异外形的盒子,就要按照盒子从头机关。
电池用双面胶粘住利便替代。电路板也用沟通的方法安装,假如你的盒子较量小,就应该先装电路板、再装电念头。
在盒盖上粘一小块黄铜片能使敲击声越发响亮,也能辅佐敲击杆更快归位。同时,在敲击杆下方粘一块海绵,能在它回落时起到减震结果。
5 代码措施
我提供的代码是一个PICAXE.BAS文件和WORD文件。通篇附带注释,以便你领略措施的内容。它行使了256个可用字节中的252个。这两个文件的打包下载看 这里 。
20下敲击,30秒宁静,50下随机快速敲击。在它开始活泼之前会有很长一段时刻,足够你把它拿到或人眼前报告盒子里藏着的可怕故事。13下撞击,然后是一段“亚当斯一家”的阴沉曲调,能唤起许多民气中的畏惧和惊骇。
我用了一个空缺芯片的PICAXE 08M微处理赏罚机,必要本身编程。要做到这一点,你必要一组编程接线和编程软件。芯片和接线都能从电子市肆买到。一旦有了接线,你必要的只是一片PICAXE、两个电阻、传感装备和输出装备(在PICAXE编程范畴内的完备的开拓套件),这样你就可以计划本身的项目了。 (责任编辑:admin) |






























