|
前段在本坛坛友那买了一个甲醛检测仪外加一个甲醛传感器模块,以及几个空气质量传感器,成品是给同事买的,传感器是买回来自己玩的,11月中旬开始写程序,到12月中旬写完,开始弄外壳,这不1月下旬了,总算弄完了,写个文章来总结下吧!
先说下最大的败笔,那就是选了个塑料盒子做外壳。所以弄成了也不能装起来,里面一放进去传感器,立马就会飙升,遗憾啊,只好算个半成品了,传感器放外面吧。
![]() ![]()
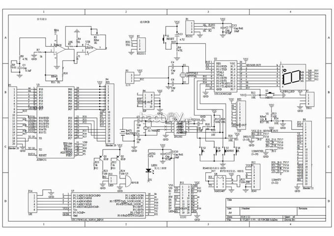
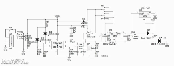
那个塑料盒子以前买了10个,上次做上水器的时候用了2个,剩下的还有不少,于是乎在设计电路板的时候就按照那个尺寸做的设计,考虑到通用性,电路就设计成了通用电路了,大家请看电路图:芯片兼容了40DIP的stc89c51系列、20SO的stc12系列、以及16sop的stc15w系列。显示兼容了两种12864接口、1602接口、12232接口、5110接口(通过跳线设置,兼容一种4led 0.56接口;两组RS232口,一组485口接网络口,5个键盘兼顾上下左右中,一个运放可以做检测电流的预留,一个ds1302做RTC,一组ISP接口,一个DTH11接口,一个背光、一个蜂鸣器,估计差不多够用了,哈哈。传感器需要5v电压,所以用了34063升压到5v供电,电流不大,就这样利用了以前打的升压板。打板的时候,加了一个FPC转标准排插的板子,加了一块12864液晶转排插的板子正好可以用来转换我在坛友处买的液晶上了。PCB板上还设计了TP4057的充电模块,设计了5V和3.3V的稳压芯片,可以应付5v和3.3v的stc了。
![]() ![]() ![]()
现在说明下本甲醛检测仪主要功能及操作,检测仪用于空气中甲醛含量检测,对甲醛含量进行定量定性分析,根据传感器的检测参数,甲醛含量的正确度为+5%。使用期限三年(传感器出厂日期为2015年10月24日)检测值在液晶显示器(12864安鑫家的)上显示出来,并根据检测定性空气中甲醛含量污染范围。 检测界面中,左上显示“甲醛含量”,左边居中大数字显示检测的甲醛含量,单位是mg/m3,右上方大字体显示甲醛含量的范围。当含量在0~0.1之间时,显示合格;0.1~0.3之间时,显示轻度;0.3~0.5之间时,显示中度;在0.5~0.7之间时,显示重度;在0.7以上时,显示超重度。但显示“无效”时,说明未收到传感器的信号或传感器故障(传感器串口9600速率)。居中偏右,在MAX的竖显文字后,显示的是测量范围的最大保持值,可以通过上或下键按钮清零,或者重启机器清零(不建议)。显示器的最下方显示的是当前的温湿度,当温湿度传感器故障时,会显示“温湿度传感器错误”。显示器中部显示电池电量,充电时电量显示从实际电量到满循环显示。
![]()
开机显示第一屏,约3秒后进入传感器初始化倒计时界面(传感器一般有3~5分钟的上电初始化,等待电化学传感器的稳定,在此期间测量的数据无效),正常后进入显示界面。正常测量时,会有一个最大值保持功能,最大值可以通过上或下键清除。在主界面短按菜单键,进入主菜单,包括背光、声音、对比度、传感器初始化时间、电池信息、帮助子子菜单,上下键在上述子菜单内滚动,再次短按进入二级子菜单,进入后通过上下键设置相关项目,短按菜单键退回到主菜单,在主菜单下长按(2秒以上)蜂鸣器长响一声,退出设置,保存;如果设置项未改变,则退出主菜单时仅短响一声,不保存数据(减少EEPROM的写次数)退出,(注意!!报警设置不保存,即每次重新上电,报警标志是打开的轻度每秒响一声,中度每秒响2声,重度每秒响3声,超重度每秒响4声)。
背光设置可以在常关、常开、及1~60秒时间内设置;声音可以选择开或者关(报警音状态关机不保存,开机默认开);对比度设置可以设置液晶屏的对比度,数字为0~63,实际在20以下时,液晶屏几乎不可见;传感器初始化时间为0~10分钟,一般建议在3分钟。更换传感器建议在第一次开机时设置10分钟;电池信息,显示当前电池电压及电压值采样AD值;帮助子菜单内有一个简单操作说明。修改充电检测口为高电平充电,分压电阻是3.3k和6.2k,接到P5.4脚。
增加系统还原设置功能,按着菜单键不放开机,显示开机LOGO后,即还原了默认设置:开机时间3秒,对比度32,背光时间10秒。
[url=mailto:STC15W404AS@SOP16@11.0592MHZ]STC15W404AS@SOP16@11.0592MHZ[/url]。CS1= P1.0,RST=P1.1,RS=P1.2,SCLK=P1.3,SID=P1.5P1.4=电压采样,BEEP=P3.3,KEY= P3.7,KEYUP= P3.6,KEYD=P3.1 ;P3.0为串口接收;P5.4为充电口检测,BG= P3.2背光控制,DHT= P3.7 DHT11。
程序用汇编编写,恕不提供源码,仅提供程序文件+EEPROM文件。同时还在数码里发表,弄几个M币,嘻嘻!
|












