|
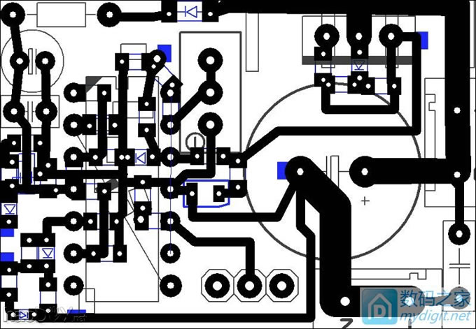
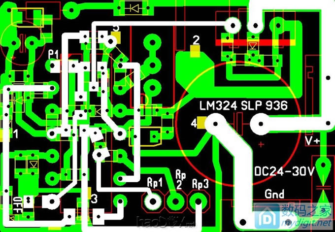
LM324版本A1321 936焊台模拟带休眠PCB图 本坛 358858518 设计的电路图。 LM324版本 936焊台模拟带休眠控制器 PCB图。 第一次搞这样的大面积双面板 。 大部分过孔都利用了 ,插脚LM324等的插脚元件引脚过化孔。 只有两个过孔的另外的 。PCB尺寸是 宽26mm 高38mm 这里是使用焊台变压器交流24V全波整流后得到直流30V ,或者直接使用特别大电流笔记本电源 。 最后有PCB 画图文件 附件 也是更新的 更新,纯手工制作的PCB半成品,使用1比1正像打印 ,再使用油性记号笔1比1临摹在覆铜板上。 所以, PCB文件有 ,每一个贴片元件的 ,焊盘定位孔,不是钻穿的孔 ,不是过化孔。
LM324 智能休眠936 A1321.rar (25 K) 下载次数:23 更新如下:
[ 此帖被zwl1875在2016-10-05 15:50重新编辑 ]
(责任编辑:admin) |








































