| 1、背景 本人和老婆因为工作关系,经常出差,无耐旅途遥远,非常无聊,只能以玩手机、用个MP4看电影等方式打发时间,可是那点可怜的电量实在不够玩几个小时的。曾想买个移动电源,发现一般的电源容量都不太大,而且价格又比较贵,不符合咱DIY精神,因此决定自己DIY一个,参赛来凑凑热闹。
 2、产品参数
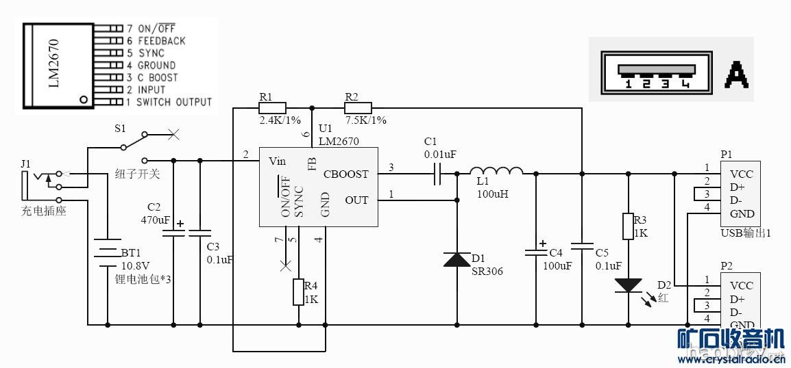
 采用10.8V1000mAh锂电池包3个并联做蓄电装置,两路USB接口5V输出,最大带载能力3A,充电器采用成品。
 3、电原理图(以下所有图片点击可以查看大图)
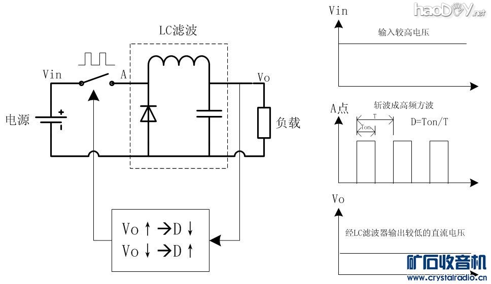
 采用单片BUCK型开关电源控制器LM2670制作,转换效率高达94%。
 
   4、工作原理简介
 
   5、制作及测试验证过程
 电池是从公司报废仓库找到的,3个10.8V锂电池包(带保护板),容量不知,我根据体积估计是1000mAh,三个并联使用。
 
   电路用洞洞板焊接,边焊接边布局。电感是自己绕制的,随便找了个直径20mm的铁粉磁环用1mm漆包线绕满,也没仪器测,估计有100uH左右。因为开关频率很高,有260KHz,所以电感量和输出滤波电容都可以用得比较小。为提高可靠性,输出滤波电容用了一个贴片钽电容,焊了两个脚,做直插用。电池引线通过电路板上一个孔引出,抗拉,但是印制板空间实在有限,电池负极引线就没法子也这样做了。
 
   
   (责任编辑:admin)
 |