haoDIY创好电子音响电脑科技DIY小制作发明移动版

主页 > 音响DIY > 胆机DIY > 后级DIY >

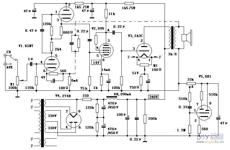
DIY---6sn7+6v6+2A3单端胆机后级

2A3单端后级。胆整流。一级6SN7并联放大RC藕合推动2A3。所有胆管交流点灯丝,静态残余哼声输出:0.5mv。
DIY---6sn7+6v6+2A3单端胆机后级
DIY---6sn7+6v6+2A3单端胆机后级
DIY---6sn7+6v6+2A3单端胆机后级

频响;
12HZ----21KHZ   +/- 1dB
10HZ----36KHZ   +/- 3dB
  S/N = 85dB
DIY---6sn7+6v6+2A3单端胆机后级
DIY---6sn7+6v6+2A3单端胆机后级
DIY---6sn7+6v6+2A3单端胆机后级
DIY---6sn7+6v6+2A3单端胆机后级
2A3后级[后视图]

DIY---6sn7+6v6+2A3单端胆机后级
 
DIY---6sn7+6v6+2A3单端胆机后级

 
(责任编辑:admin)
    haoDIY创好电子 版权所有,电话微信13977534587