在一套完美的音响里,信号从CD机输出的第一步,所接触的就是前级,渐渐地前级也成为重要的一环。鉴于种种的条件,我这次选用了ECC32作前级,因其极间电容量(Direct Interelectrode—capacitances)比12AX7,12AT7小,密勒效应(Miller Effect)也相应减少。
在工作间,ECC32多为SRPP所用,其好处是制作难度低,频宽较窄,为求突破,在线路上,采用了一级放大器,一级缓冲器。如图1所示。缓冲器用上double—cathode follower。在制作上的基本条件:音频范围内在最大输出时,输入和输出的动态特性要保持线性,换句话说,就是谐波和互调失真率要低,在5Hz—30kHz的频率响应要平直。
在线路结构上,V1采用半只ECC32,作为第一级电压放大器,它的阴极电阻没有旁路电容,故有电流负反馈作用。 屏阻和阴极电阻的计算,其算式如下:
屏极电阻=(300V—112.5V)/13mA=14.42(kΩ)
阴极电阻=4V/9mA=444(Ω)
基本上,第一级放大器不能有失真。因为会直接影响下级工作,正所谓一子错满盘皆休。V2则用作阴极耦合器,为求突破,这次缓冲器是用一种名为Double-Cathode Follower。 而这次的Double-Cathode-Follower是有Active Load的影子,其好处是输出阻抗比普通的缓冲器低了11/12,比一般缓冲器的动态和特性表现更好,掌握能力更高,方便匹配任何机种。
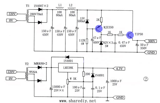
一个稳定的电源对前级是很重要的,这次采用一代名器MFA里的稳压结构,其中可分为一级恒流放大器和稳压部分,如图2所示。灯丝供电,也很重要,本人用了一只6A的电源变压器和60000μF的电容,而稳压则用了LM338K(见图2),其好处是电流比一般的LM317T、7805等均大,可达5A,而且有80dB ripple rejection和低的内阻,在输入和输出皆有防短路保护。

制作上,机身全用上黄铜,因其物理因素而使其铿锵,在高压电源部分用了C—core电源变压器,以求其效率高和电源内阻低,然后用上两只扼流圈,其内有稳压部分。另外,在线路上,为提高音质,电阻用了A&B电阻,而屏阻则用上RS的无电感电阻,而交连电容则视自己的口味,其数值维持在(0.68μF~1.5μF)。在交连电容上,本人曾用上Sprague-Black Beauty,Dubilier-Black CAT,Gudeman,West-Cap的lμF,其中以West—Cap,Gudeman的人声最为丰厚,高低的分析一览无遗。而本人在稳压上则左右独立,而且用上1961年的CVl81。
在调校上,第一级放大器,电压为300V,电流8mA,阴极电压则为4V,而在缓冲器,也为300V。会动手的朋友,不妨先不装稳压,然后再装上作比较。在试音上,本人觉得前者充分表现其傲慢,低音雄厚,人声温暖,而后者则人声突出通透,结像力一流,其频宽达5Hz~500kHz,大家不妨动手一试。 |
|
|
|
(责任编辑:admin) |