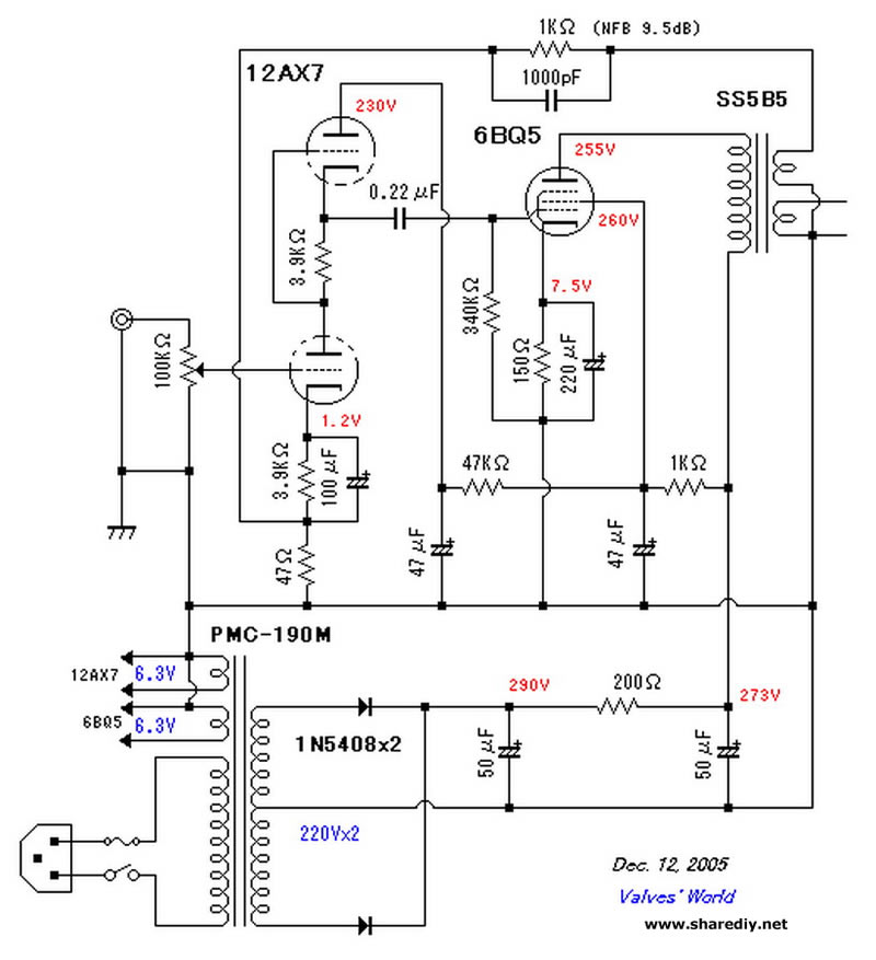
12ax7+6BQ5电子管功率放大器电路单端胆机 时间:2012-08-31 16:38 来源:未知 作者:admin 点击:次 (责任编辑:admin) 上一篇:6sn7+300B电子管功率放大器电路单端胆机 下一篇:6n3+6p1+irf630电子管 18w单端胆石输出胆机