DIY调谐指示电子管6E2(猫眼)电平指示电路
时间:2012-09-01 09:53 来源:未知 作者:admin 点击:次
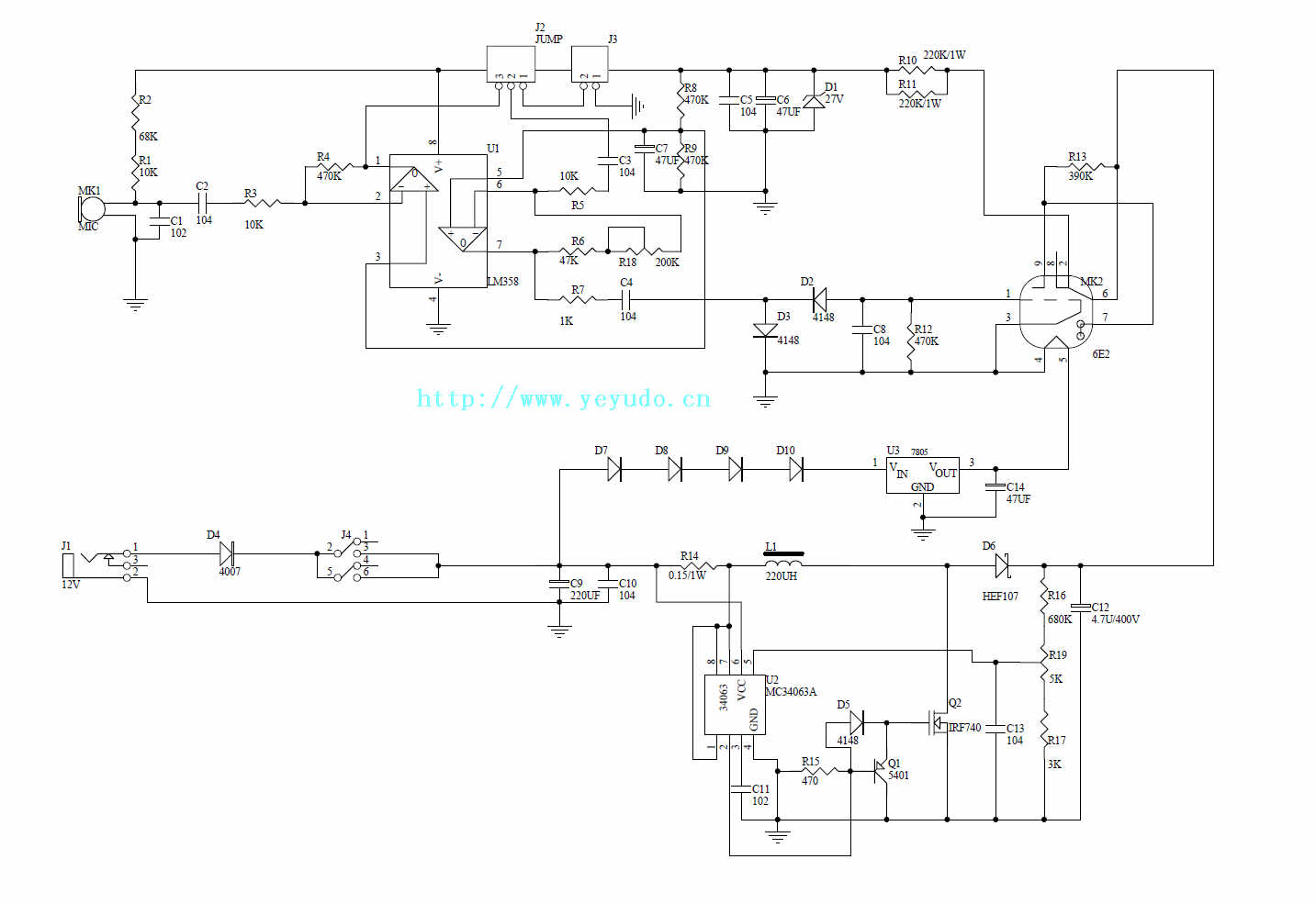
| 以前常常看到一些老式收音机上面的电平指示非常有趣,自己也尝试着玩一把,但这种电子管一般需要250V以上的高压,变压器特别笨重,于是我试着用DC-DC电路,将12V变换成250V以上,来达到驱动管子的目的。 本电路由调谐指示管6E2(也称电眼管)及相关电路组成,信号可以是板上的MIC的,也可以通过跳线设置成外接信号输入,可以作为胆机功放电平指示。 当设置成MIC时,6E2随着环境的声音大小而闪动,比如电脑播放音乐或者讲话时,6E2就声音强度响应。当设置成LINE时,信号可以从外接音源输入,通过调整板上的可调电阻以实现电平匹配。 6E2的荧屏发光面积与信号大小成正比,无信号时发光面积最小,强信号时左右光带则由两侧向中心扩张直至重叠.在交变信号激励下,6E2的电眼随信号变化,绿色电眼栩栩生辉。 E2的技术参数如下: 阴极式样:旁热式涂氧化层阴极 管座式样:小九脚 灯丝电压:6.3V 灯丝电流:0.3A 管身高度:65mm 管身直径:22.5mm 主要用途:调谐与电平指示 最高额定值 屏极电压:250V 屏极最大耗散功率:0.5W 最大电子靶电压:250V 最大栅极电路电阻:3MΩ 最小电子靶电压:200V 阴极热丝间最大电压:+10V 一般应用值及特性 电子靶电压:250V 栅极电压:0V/一10V/一15V 屏极电压:250V 屏极电流:2.OmA/0.5mA/0.2mA 屏极负载电阻:100kΩ 电子靶电流:1.OmA/1.8mA/2.OmA 栅极电路电阻:3MΩ 荧屏暗区长度:21mm/0mm/一2mm ![]() 电路图: PCB的实物尺寸: ![]() 看下图片: 简单的视频 看一下:
播放视频文件
IRF740是旧的 套件里面有2个6E2管子,做以后备用,免得到时不好买,毕竟这玩意是越来越少 装配注意事项: 1、元件焊接前一定用万用表测一下 特别是电阻 二极管特别有一个是稳压二极管 2、装配好后通12V直流电源 测试高压输出端 将电压调到230-250V 3、将跳线放到MIC端 调LM358旁边电阻 调到合适位置 (责任编辑:admin) |
- 上一篇:6E2电子管猫眼输出指示线路图
- 下一篇:自制6e2猫眼电子管电平指示

