|
智能小车所需材料
51最小系统
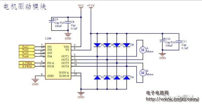
电机驱动模块
以上为部分内容,详情见PDF文档!
|
|
智能小车所需材料
51最小系统
电机驱动模块
以上为部分内容,详情见PDF文档!
|
摘要:160128LCD中文显示温度与时间仿真图设计资料见压缩包(点击压缩包下载)...
描述:近日,美国卡耐基梅隆大学的博士研发出一种全新的触屏手势语言识别系统,该系统...
很多人或许都有这样的经历:出门在即却找不到钥匙或者钱包,此时多么希望他们能听到呼...
描述:材料,采用STC15F104E单片机,4位数码管,DS18B20不锈钢探头,(PCB为军工级材...
摘要:简单实时时钟仿真电路图其源代码见压缩包(点击压缩包下载)...
摘要:51单片机制作的模拟电子表电路图其源代码见压缩包(点击压缩包下载)...
8*8*8光立方+心形灯DIY+资料
更新:2017-05-12
拆解非隔离式驱动器,降低LED灯
更新:2017-05-13
多种实用功能智能手表
更新:2017-05-12
小四轴DIY制作【免费提供原理图
更新:2017-05-12
[视频] 醉翁2008.5胆FM收音机头
更新:2012-09-10
DIY Gamebox复古掌上游戏,四种
更新:2017-05-12
4X4X4光立方制作,100%成功,有
更新:2014-09-22
视频:DIY制作二分频书架箱(喇叭,
更新:2012-11-30
[视频] 北京6N3电子管前级板试音
更新:2012-09-08