最好的电子音响科技diy制作网站

haoDIY_音响电子电脑科技DIY小制作发明

当前位置: 主页 > 电子DIY > 报警电路 > 防盗报警 >

制作无线的摩托车防盗报警器

时间:2012-12-31 16:09来源:网络 作者:网络整理 点击:
免费提供各种电子制作文章、资料、图纸

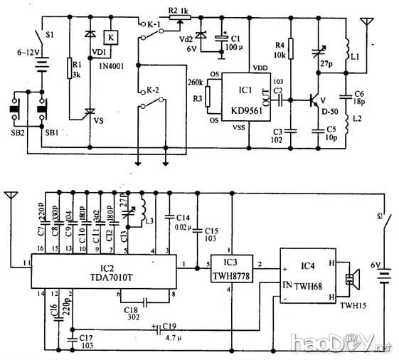
    发射机部门:继电器K和可控硅VS用来节制发射机电路的电源。IC1构成警声信号电路。晶体管V及其外围元件构成射泼魅振荡电路,发射报警信号。在守候状态时,开关S1接通,而SB1断开(即车头锁被锁住),K就处在开释状态,报警发射机不事变。当车头锁被打开时(即SB1接通),VS被触发导通,K吸合,接通发射机电
源。SB1接通后,K-2的常开点将其自锁,此时只有断开S1报警方能竣事。在K举措时,其常闭触点K-l断开,割断动员机焚烧电路。吸取机电路由TDA7010和开关功放TWH8778、TWH68构成。当IC2 收到报警信号时其互脚的高电平通过IC3经IC4放大由TWH15放出报警声。但要思量到频率的不变性,由于7010自身没有频率不变电路,在事变时要多作检测,最好用印制板和贴片元件。

 

制作无线的摩托车防盗报警器

 

(责任编辑:admin)
织梦二维码生成器
顶一下
(1)
100%
踩一下
(0)
0%
------分隔线----------------------------
发表评论
请自觉遵守互联网相关的政策法规,严禁发布色情、暴力、反动的言论。
评价:
表情:
用户名: 验证码:点击我更换图片