|
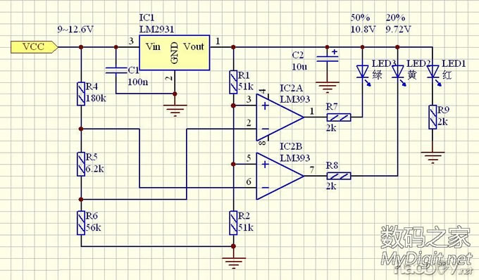
为了检测、保护好电池,给58大洋的充电钻DIY个电量指示器吧。 (其实就是个电压检测器) 本帖上接拆机帖,详见: 不完全拆解58大洋的充电钻,只为研究如何装电量指示灯 先谈谈电量电路取电位置: 1. 直接接电池我认为是不可取的,几个灯还是有几毫安电流,装开关太麻烦; 2. 接电机更不行,电压是随调速开关变化的; 3. 照明LED灯,这显然也不行。 只能在调速开关上想办法了,拆开测试、分析,这个充电钻的调速开关恰好有合适的点。 先画好的电路(393的8脚接5V[2931的1脚]、4脚接地。R2最后改成了51k+2k)
板子、取电的位置定下来了,接着准备材料。
比较器,两路,3个灯刚好合适
5V三端(低压差的三端,它的静态电流比78L05要低点),同时用它做基准
LED,早先准备做指示灯,空间不够,最后做了滤光片
最后用的贴片LED,从9毛4056充电板和废手机上拆的
先把充电钻外壳处理下,就是去掉贴纸露出孔来 ![]()
从大LED上剪下塑料部分
装在壳子上
里面用瞬干胶固定
开始搭指示灯的电路,过程略过(在地上找了几次贴片LED) 做好的样子,测试OK
再搭电压检测部分,做好的样子 正面
背面
楼下继续搞,图多慢慢看 做好必须先测试,再次请出床底的老可调稳压电源 功能没问题 ![]() ![]() 绿灯微亮的输入电压 ![]() 蓝灯微亮的电压 ![]() 和设计值有差异,分析发现是进393的2.5V电压偏低了 ![]() 估计是比较器输入电流的影响 简单计算了一下,在接地的51k上串联了个2k,2.5V正常了 再测亮灯电压 ![]() ![]() 提高了点,就这样,不强迫了。 再测下电流,三灯全亮时 ![]() 只剩红灯时 ![]() 看来LED还是该用2k的限流电阻 电路板最后的样子 正面 ![]() 背面 ![]() 楼下装壳,欢迎围观! 装壳稍稍麻烦点,做好绝缘先 高温胶带(这图贴偏了,要再往下面点) ![]() 指示灯板用双面粘胶垫固定 ![]() 放好位置,装好电机就粘好了 ![]() 在调速开关上焊好两根电源线 ![]() 整体的样子 ![]() 盖好盖板,线正好从空孔出 ![]() 整理好线 ![]() 用高温胶带做好绝缘 ![]() 原路装好壳,看看效果 不按调速开关,灯不亮 ![]() 轻按,灯就亮了(电池电压有11V多) ![]() 特写看看 不亮 ![]() 亮(照片原因,颜色不明显) (责任编辑:admin) |



















































