|
先放几张照片,就是简单的换电池改充电,和之前大家做的差不多。 拆机,下DC的接口,换直连电池的接口
充电没问题,充电方案的详情在这里:http://bbs.mydigit.cn/read.php?tid=1194704
然后觉得位置不好,就换到手柄底端,感觉不错 ![]()
然后换上羊羊羊动力电,力气大增 ![]()
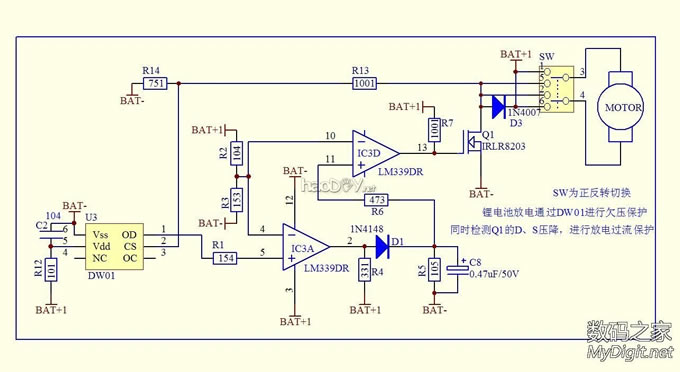
好了,下面重头戏来了,开始升级!!!! ------------------------------------------------------------------------------ 下面是改装效果,可以从视频看出,我三次逐步调大了扭矩,自攻螺丝就越陷越深。最后我调到最小扭矩螺丝刀转速明显变慢 改装过程。我自己本身已经想好了延时限流电路如下图,电路很简单哈,就是用运放
之后看到坛友 @sonj 大神的电路图,这里贴出来好做说明: http://bbs.mydigit.cn/read.php?tid=1190288
回去一分析,我的刚好就是这个电路图版本的。就寻思根据电路图改装。 先是想反馈点接LM339的第5脚,拉低dw01的1脚输出给LM339来限流,还省去了自己的启动延时电路。 于是我割开原来的一个DC端口,作为负极,和原来的负极之间并联两个R02作为检流电阻
然后是装电路板子,洞洞板搞定,也不难
![]() 接好电路,可以看到我的R02是正反两面各一个并联的,为了散热。 ![]() 装好后发现没有效果,2脚已经没有输出了,但是11脚就是有那么0.9v左右的电压超过10脚的电压不能停止,然后换R4换R3,都没效果,或许是没在这方面仔细调节吧。我就把反馈点前移到了2脚,这下起作用了,但是还是有问题,现象是:堵转后过半秒吧,才停下,这样也不实用啊,半秒足够花螺丝了。肯定是2到11脚那个延时电路的问题。然后我就再一步吧反馈点前移到11脚。这样一来我又回到了起点,还是要按原始方案加一个延时启动电路 。这一装,好么,电机无法启动了!!!检查才知道是我的SI2302坏了击穿直通了!!,换一个,哈,完美运行!!!只是开始的电压调节范围0.011-0.13太宽了,在AZ432上面多加了个100K电阻,调节范围大概0.01-0.05吧,就比较合适,不会那么难把握。基本上5A的电流就已经很高,捏不住头子了。 下面是两张最后装配图 ![]() ![]() 不完美的地方: 1、正常空载电流1.6左右,此时的扭矩就已经挺大,要想获得更小扭矩就会降低转速,比如我调节到1A左右,能转但是变慢了,就像视频里一样。但是也够用了。所以机械扭矩调节的好处是不降低速度下打滑,挺不错。 2、由于到指定电流下会自动恒流,那么调节都是靠MOS,压降会在MOS上造成一定的发热,所以我还加了散热片。并且操作中注意扭矩到位停转后立马松手的习惯才好。 3、有时候会发生按扳机不启动的情况,估计是延时电路的电容放电未完吧,但通常再按一次就好。算个小bug。 最初的设计是用小MOS控制大MOS,现在看来,直接运放输出给LM339的负反馈就行了呀。。。还省了元件,哈哈,反正现在效果达到就好 ![]() 最后问一下S2螺丝刀头生锈问题,我拿到几天,把玩下,发现刀头表面慢慢变脏,感觉是生锈了,也许是因为我住一楼潮湿吧。赶紧涂了油,差点想做发黑处理了,不知道坛友们的有没有生锈呢?又是怎么预防的? (责任编辑:admin) |








































