最好的电子音响科技diy制作网站
高级搜索
|
网站地图
|
TAG标签
RSS订阅
[
设为首页
] [
加入收藏
]
主页
最新DIY
音响DIY
电子DIY
科技DIY
电脑DIY
生活DIY
DIY视频
软件下载
DIY材料
搜索
检索标题
智能模糊
搜索
热门标签:
胆前级
3寸全频音箱
前级
功放pcb
科技小制作
障板
kt88胆机
报警电路
胆机
收音机
当前位置:
主页
>
音响DIY
>
胆机DIY
>
胆机线路图
>
300b电子管胆机线路大全
时间:
2012-09-01 10:16
来源:
未知
作者:
admin
点击:
次
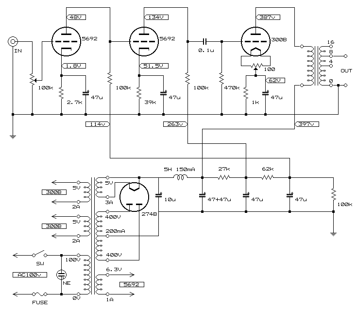
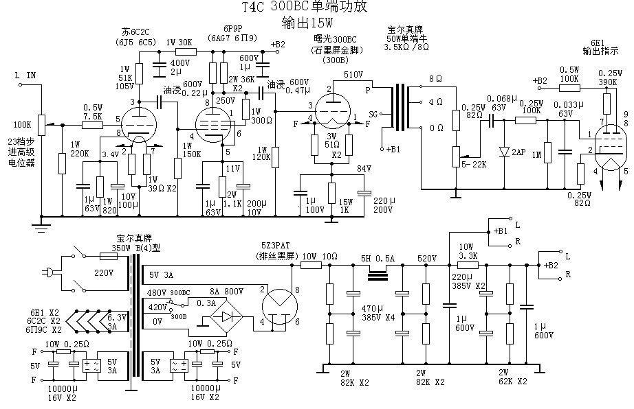
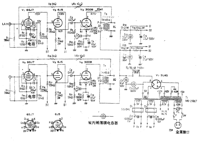
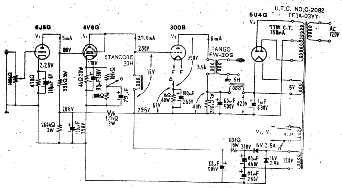
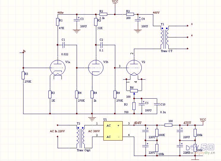
宝尔真T4C 300BC单端 全平衡放大6SL7-6SN7推300B推挽
宝尔真T4C 300BC单端
全平衡放大6SL7-6SN7推300B推挽
(责任编辑:admin)
织梦二维码生成器
顶一下
(8)
88.9%
踩一下
(1)
11.1%
相关文章
你可能感兴趣的文章
6n4(12ax7)+6n3(5670)电子管胆前级线
6J1+6p6p电子管单端胆机线路图
采用24V直流供电的6DJ8(6n11)电子管胆
6j8p(6sj7)+6p3p(6l6)+805(fu5)电子管
12au7+12bh7+el34(6ca7)电子管推挽胆
------分隔线----------------------------
上一篇:
采用24V直流供电的6DJ8(6n11)电子管胆缓冲线路图
下一篇:
6j8p(6sj7)+6p3p(6l6)+805(fu5)电子管单端胆机线路图
收藏
挑错
推荐
打印
发表评论
请自觉遵守互联网相关的政策法规,严禁发布色情、暴力、反动的言论。
评价:
中立
好评
差评
表情:
用户名:
验证码:
匿名?
发表评论
最新评论
进入详细评论页>>
栏目列表
前级DIY
后级DIY
其它综合DIY
胆机线路图
广告位API接口通信错误,查看
德得广告
获取帮助
推荐内容
采用24V直流供电的6DJ8(6n11)电
6n3电子管单管胆前级放大器电路
6n4(12ax7)+6n3(5670)电子管胆前
6N11((6DJ8)单管前级电路图
热点内容
6n8p电子管单管胆前级
更新:2012-09-01
6n8p+6n9p+el34电子管单端胆机线
更新:2012-09-01
6n3电子管单管胆前级放大器电路
更新:2012-09-01
6J1+6p6p电子管单端胆机线路图
更新:2012-09-01
目前为止,比较全的一份电子管参
300b电子管胆机线路大全
6n3电子管单管胆前级放大器电路
6n8p+6n9p+el34电子管单端胆机线
6n4(12ax7)+6n3(5670)电子管胆前
6j8p(6sj7)+6p3p(6l6)+805(fu5)
采用24V直流供电的6DJ8(6n11)电
6j8+6p3p+805电子管单端胆机线路
6n8p电子管单管胆前级
12au7+12bh7+el34(6ca7)电子管推