|
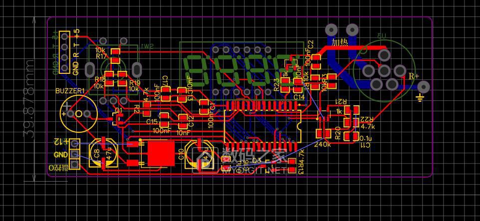
高频烙铁是利用了涡流加热原理,跟家里用的电磁炉一样。只要在烙铁头上有交变的磁场做功,就能加热。所有的资料来自网上,烙铁的主板部分来自隔壁网150W半桥驱动高频烙铁。温控借鉴了@金向维 大师的T12数码管温控。 一、主电路图 ![]() T1,采用ATX电源的主变磁芯,(气隙可有可无)EI33,初级:初级可以直接利用原来的线φ0.7单线绕制34匝。 次级:φ0.7绕12+7匝;90W,12匝;150W,19匝。 L初级=0.718mH(100KHz/1.0V) T2,ATX电源的驱动变压器磁芯,(无需气隙) Ln=0.516mH(100KHz/1.0V) 初级30匝,次级36匝。绕法:φ0.25漆包线米绕.注意,同名端。 (拆机磁芯接口处容易存有赃物,用细砂纸打磨干净。初级电感值要大于0.516mH,否则将导致SG3525发热,甚至不工作。) ![]() ![]() ![]() 二、温控 温控仅保留烙铁的主要功能,调温、休眠、自动关机。不能用来当温度计使用,仅为了保持和指示大概的烙铁温度。 ![]() ![]() ![]() ![]() ![]() 数码管倒置安装,目的是为了显示℃。 三、实物制作 1、外壳。 采用105*55*150的铝合金壳子。包邮20几元,价廉物美。 ![]() ![]() 前后面板可以自己开孔,没条件的也可以铝合金打样。 2.主板 ![]() ![]() 这个电路功率余量大,可以使用203H和205H手柄。而且整个电路没有发热现象,两个推挽MOS没有一点儿温度。 3、温控 温控部分采用PID控制,实际使用效果看,不超过±3度,高频烙铁准备加热时间比T12长,大约需要20s时间才能化锡,当然,它的功率余量、回温,是T12不能比的 4、手柄 淘宝上手柄很多,加热芯材质有合金的、镀银的、纯银的。我买的是203H的,不幸踩雷了,卖家号称纯银优质芯,结果出现了问题。这时候才重新认识加热芯。经测量,我买的这款手柄的加热芯电阻为4.3欧姆,而纯银的203H加热芯应该为小于0.9欧姆。电感值都是6-10uH(测量工具有误差)。我后来重新在另外一家花更高的价钱买了一个纯银加热芯,测量电阻0.7欧姆。 四、调试 先不接手柄,使电路工作,查看波形 ![]() 下图为插上手柄和电感L3后的波形,接近正弦波。 ![]() 小结: 这个烙铁手柄、外壳购买了成品,其它部分利用了旧ATX电源和手里的存货,尤其温控部分借鉴了@金向维 大师的T12源代码,总体制作成本不高,也享受了制作过程,使用效果比较满意 (责任编辑:admin) |







































