|
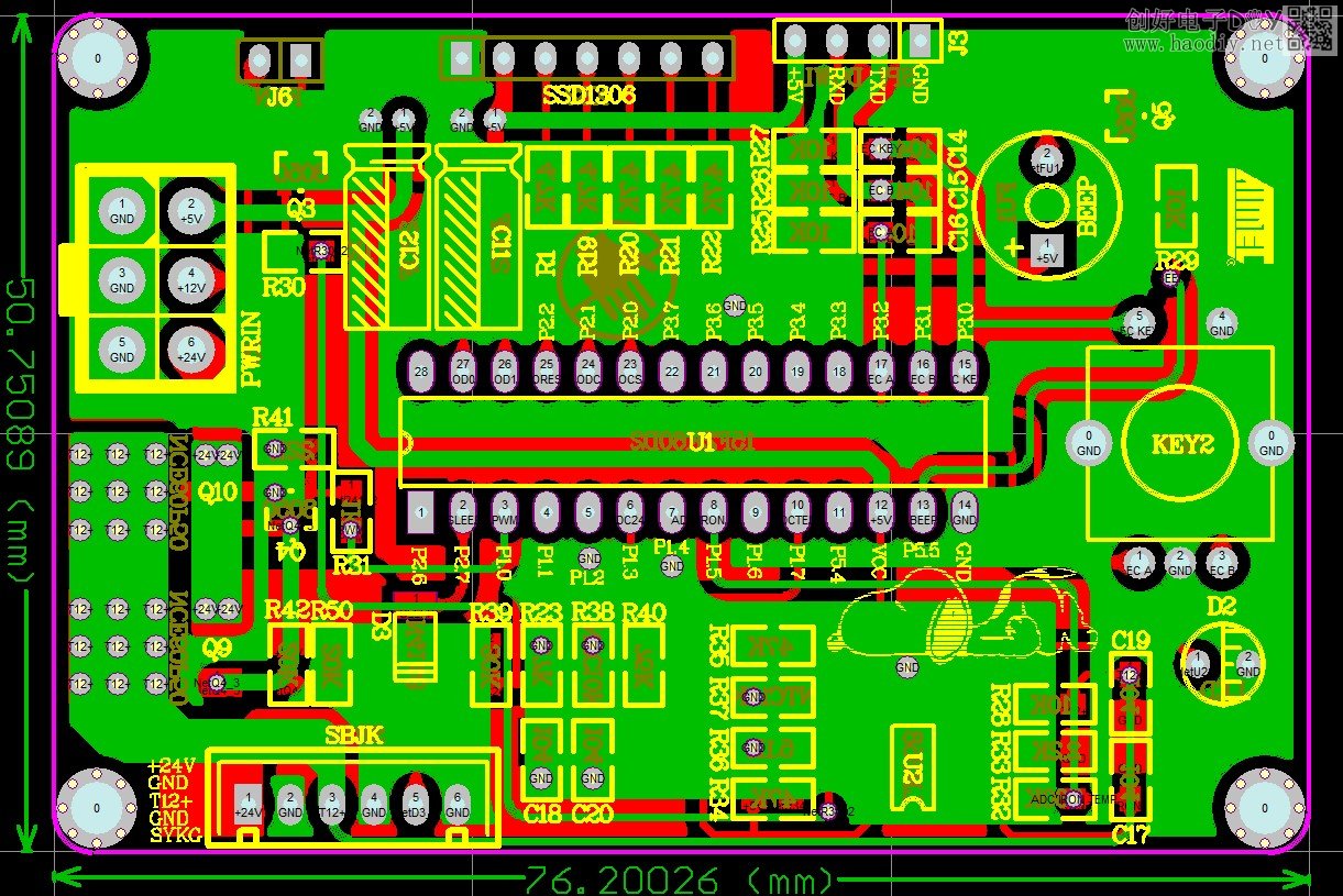
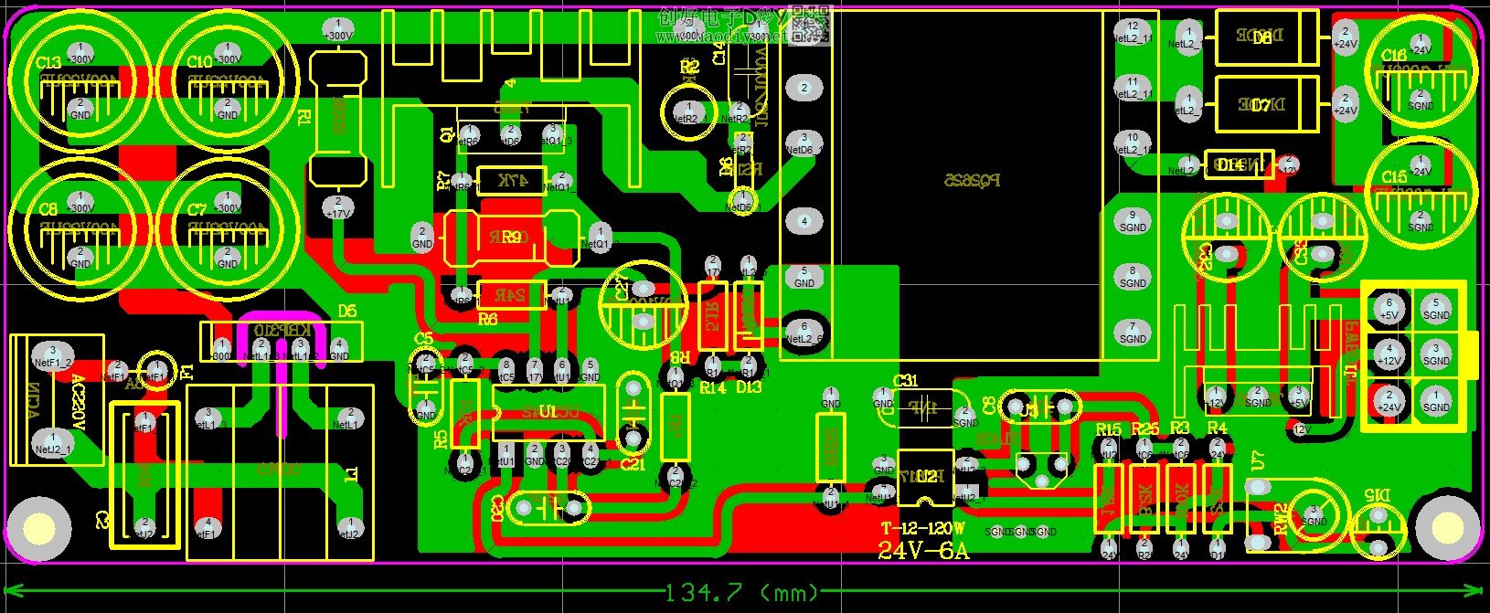
看着群里哥们DIY焊台,大多都是买现成的套件装的,没什么DIY的意义 这几天没事自己画了块板,过几天PCB到了自己弄个试试。 下面上原理图: ![]() 这个是自己画好的原理图,单片机用STC的,由于本人不喜欢太小的元件, 所以用了SKDIP28的单片机, ![]() 这个是画好的板图,由于航空插头太贵,所以用了普通的SIP插座,这种的 很便宜,如果怕接触不好可以直接焊线,由于很多T12焊台在焊接大焊点时 不给力所以我设计成了双MOS管,加粗的供电线。很多焊台在焊大焊点时不 给力,原因是由于手柄线损和PCB走线损耗造成的,在焊接大焊点时,有时 需要4-5A的电流,但由于手柄和PCB走线太细,造成电源功率虽然足够, 但就是感觉肉肉的不给力,这是由于一大块功率都损耗在手柄线太细和PCB 走线太细上面了,手柄焊接焊点,根本得不到全功率,目前市面上的很多焊 台控制板,由于做的太小,根本不可能布太粗的线,为了节省成本,还卖的 死贵,程序设计的再好也不给力。在这块我改变了这种做法,把控制板设计 的大很多,50*76MM的板看起来不是很傻又够看,电流还可以做足。这样可 给烙铁芯足够的瞬时电流,保证焊接大焊点的力度。 PCB发去打样还没回来,等回来再发焊接和调试过程。 这个是焊台配套的开关电源板原理图,也已发去打样了 ![]() 下面是焊台电源PCB板图: ![]() 焊台板和电源都是自己造的,这才叫DIY,而不是像论坛里别的贴子,所谓的DIY 只是让你买他的套件一连线就成了,那种DIY个毛线,买一百套你什么都学不会。 今天PCB到手,开始焊板,大家稍等啊………… 这个是PCB反面 ![]() 这个是PCB正面 ![]() 这个开关电源和焊台PCB都做好了,实验证明只有亲手努力过才能学到东西,下面是图片 ![]() 这个是焊台控制板PCB,由于板设计的比较大,看着很实在,散热相当好,MOS管在焊接时才微温,MOS管用的60P50的。别喷哦,这样用是有原因的,一来这样的贴片MOS本身散热差,热耗散功率余量要留大些,二来MOS管在每个导通瞬间涌浪电流不可乎视,因为工作于PWM状态下,必需考虑这个。 由于本人程序写的实在太慢,先用王志浩的程序来测试了。效果不错 ![]() 这个是电源板和控制板工作状态,电源设计是同时带两路还有余量的,单端反激式150W,开关电源芯片采用经典的UC3842,变压器PQ3230-44材质的,电源频率100KHZ,工作时温升不大,具体多少没测,但不超40度。 ![]() 这个是开关电源顶视图,由于自己家里留的电解电容较多,所以采用多电容设计并非堆料,而是为了把手上的东西用完。 ![]() 实用效果比较满意,点支烟的时间就可以化锡了,具体多少秒我也不知道。 ![]() 各种功能测试都OK,化锡休眠等功能都正常。唯一不足的是没有外壳,回头弄个什么壳子装上就是一套了。 |



































