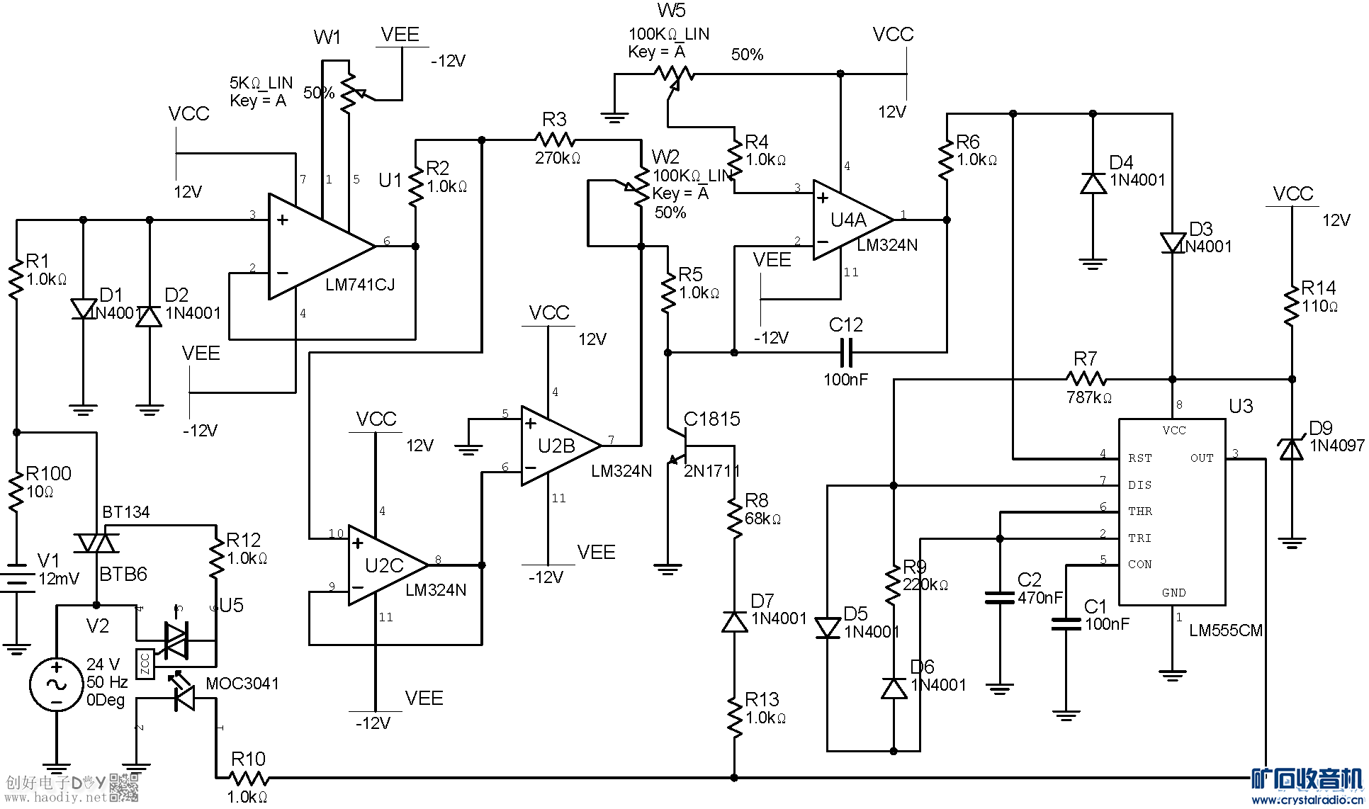
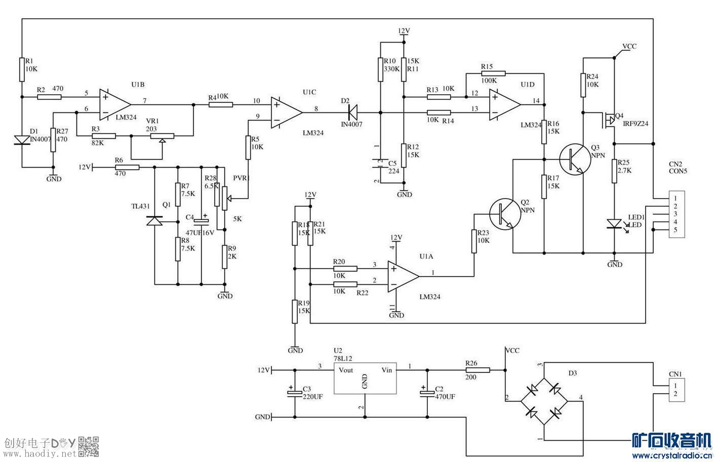
朋友给了几台坏936焊台,除了变压器可以利用外,烙铁头和控制板都已损坏了,已无维修价值,卖破烂也值不了几元钱。想想将其改造成T12还不错,使用里面的交流变压器供电,体积虽然大了点,放在工作台上使用的也无所谓,起码感应静电要比使用开关电源的要小多了,使着肯定要放心。936使用的交流变压器是24V40W的,实际测试过24V输出下短暂3A供电冇问题。![]() 先看看坏936焊台,已拆掉控制板了 ![]() 拆下的坏936控制板,板上的过零触发光耦和双向可控硅还可以使用的 ![]() 拆下的过零触发光耦和双向可控硅,备用 ![]() 先上个初版的电路 ![]() 抽空画了个PCB,兼焊台面板,先放个3D模拟图看看效果。原理图见后面。 ![]() 打板回来的PCB。打样板厚可以选择1.6mm或2mm的。 ![]() 焊上元器件看看效果 ![]() 再看下正面的面板效果 ![]() 焊上两根电源线,先接上直流电源检查下电路功能是否正常。最先焊接的LM393是在泉微和龙城达购买的样品,在5ma的灌电流下,LM393的7脚就有1.4V的压降,驱动能力太弱,在X宝购买的LM393都不能用,后来在坏主板上找了个AZ393换上才正常了,7脚输出压降0.06V。若有仿制的建议在某商城购买LM393。 ![]() 调温电位器旋至最左边,量LM393的2脚电压在4mv ![]() 调温电位器旋至最右边,量LM393的2脚电压在9.9mv,控温电压在设定范围,焊接好手柄就可以接上交流24V正式测试了。 ![]() 在骗多多撸回来的手柄支架,带一个振动开关和NTC,一共5元(用了一个5元红包) ![]() 从坏936焊台上拆下的5芯电源线 ![]() 焊接好导线支架,要注意振动开关的方向,金脚朝上。我把NTC也焊上了,其实是用不上的,是难保管怕以后要用找不着。 ![]() 焊接好的手柄 ![]() 插上一根换过烙铁头的T12烙铁芯,n年前撸回来的穿孔烙铁头,好像2,3元一根吧(带运费)。 ![]() 这个是初版的电路。接上电源插上手柄发现T12居然不工作,检查一遍原理图感觉不像是工作原理有问题,怀疑是不是过零触发光耦坏了,那就换一个。 ![]() 在另一个936坏控制板上拆了个MOC3041,换上了还是不工作。没道理的,又拿了块936坏控制板研究了下,发现过零触发光耦的接法有不一样,感觉有可能是这个原因,把电路稍稍修改了下,再上电久违的白烟在烙铁头上就冒了出来了。 ![]() 这个就是修正后的电路图,可以兼容936l烙铁芯,可以用作936的升级控制增加休眠功能。这里Q1增加了一个偏置电阻R11以防止漏电。改变R7,C2的参数可以改变进入休眠的时间,图中给出的参数延时时间在2分钟左右。 ![]() 附上商品936焊台的原理图,是不是不可思议的复杂? ![]() 安泰信936B的原理图 ![]() 山寨版白光T12原理图.jpg ![]() 来张T12工作图。冷机上电5秒化锡,不比使用开关电源的差吧? ![]() 来张冒烟的图。补温也很快,平常不用LED也在快速闪烁。 ![]() 进入休眠状态。休眠时温度保持设定温度的一半。 ![]() 休眠时LED也会闪烁的,烙铁头温度降一半 ![]() 准备组装了,来张正面图 ![]() 再来张侧面图 ![]() 完整的交流版T12焊台 ![]() 根据修正后的原理图修改好的PCB 题外话,原来T12原厂也是使用交流电源的,使用一个40W的公频变压器供电 (责任编辑:admin) |






















































