欢迎光临haoDIY - DIY制作从这里开始!

haoDIY创好电子音响电脑科技DIY小制作发明

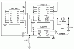
  • 制作基于ML2035的简易正弦信号发生器设计 [维修电子工具] 制作基于ML2035的简易正弦信号发生器设计 日期:2013-01-13 17:51:46 点击:155 好评:0

    免费提供各种电子制作文章、资料、图纸...

  • 发烧电子制作 维修工具篇 --- 斜口钳 [维修电子工具] 发烧电子制作 维修工具篇 --- 斜口钳 日期:2012-11-24 12:15:51 点击:565 好评:0

    最近烧上了工具,一发不可收拾,全都是一分钱一分货的东西,小小的一把平口钳,尽显外国工业的优异。 下载 (136.62 KB) 2010-9-30 14:36 下载 (138.67 KB) 2010-9-30 14:36 下载 (137.5 KB) 2010-9-30 14:36 Wiha 德国品牌德国生产,属于入门级别的,这把值1...

  • 非常实用的“三只手” - 电子制作夹具的好帮手 [维修电子工具] 非常实用的“三只手” - 电子制作夹具的好帮手 日期:2012-09-08 22:01:15 点击:637 好评:2

    上次给大家介绍了一个简易夹具的做法,今天介绍一个升级版,用处更多,更结实。 先见识一下它的本领吧: 是不是心动了,动手来 折腾 一个吧! 材料: 冷却管三根 鳄鱼夹三个 铝块(木块、铁块,塑料块都行,只是重一点的材料做出来要稳定一些) 工具: 电钻...

  • 焊接、胶粘的好帮手 - 简易夹具 [维修电子工具] 焊接、胶粘的好帮手 - 简易夹具 日期:2012-09-08 16:17:23 点击:523 好评:2

    在 折腾 小玩意的过程中,经常需要对一些小部件进行焊接、胶粘、或者装配。虽然市面上有类似辅助工具,但是谁叫咱爱 折腾 呢!今天我们就来做一款简单的夹具,帮助你更方便地做这些细活。 材料和工具: 两根铜线(粗一点的比较好,长度在15厘米左右) 两个环...

  • 热风枪的作用及使用方法 [维修电子工具] 热风枪的作用及使用方法 日期:2012-09-03 11:28:51 点击:556 好评:6

    热风枪是维修通信设备的重要工具之一,主要由气泵,气流稳定器,线性电路板,手柄,外壳等基本组件构成。其主要作用是拆焊小型贴片元件和贴片集成电路。正确使用热风枪可提高维修效率,如果使用不当,会将手机主板损坏。如有的维修人员在取下功放或CPU时,发...

  • DIY 电子维修工具箱 [维修电子工具] DIY 电子维修工具箱 日期:2012-09-02 21:44:39 点击:1203 好评:2

    我做这个箱子,是想将家里乱放的工具放在一起,另外我也想可以拿着它到朋友处有所搞作。 箱子是买现成的,老板说是治疗仪的箱子,本身就有插座、开关等,而原本的铁架、变压器和电路板都被拆掉了。 图片:1.jpg 买个箱子放东西就不算是 DIY,我打算先 DIY 上一...

  • 首页
  • 上一页
  • 32
  • 33
  • 34
  • 35
  • 36
  • 37
  • 末页
  • 37366
栏目列表
推荐内容
织梦二维码生成器
广告位API接口通信错误,查看德得广告获取帮助
广告位API接口通信错误,查看德得广告获取帮助