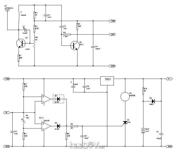
微波是指频率 f>300MHz的无线电波。按照微波多普勒效应道理(也就是雷达根基道理)建造成的防盗报警器,我们就叫它微波防盗报警器可能雷达式防盗报警器。这种微波防盗报警器无偏向性及死区,可对360度的一个圆地区举办探测,很得当在构造、客栈、银行、市肆、果园、鱼塘、家庭等必要保安防盗的场合安装行使。只要作案分子进人警戒范畴(半径<=8m的圆地区),它便重复发出清脆的“抓贼呀一”喊声来,使盗贼听见丧胆。为防备犯法分子粉碎报警器,它还具有断线报警和交直流电源自动转换供电成果。 电路道理 微彼防盗报警器由微波多普勒探头和主机两部门构成。微波多普勒探头的电路道理如图所示。微波三极管VT1在微调电容C1正反馈的浸染下发生自激振荡,其振荡频率可通过电位器RP1、可调电容器C1举办调理,一样平常为1000MHz阁下。由天线W将电磁波辐射到周围空间,发生一个立体的微波警戒场。当有人在该范畴内勾那时,按照电磁波的多普勒效应,人体的反射波就会通过天线使VT1 的自激振荡幅度和频率都产生变革,这会导致C3正端的电压产生颠簸。该颠簸信号经C3加到VT2的基极举办放大,放大后的信号从VT2的集电极取出,送到主机举办辨别并触发报警。正常环境下,VT2送出的电压是不变的(为 6V),当人体在微波场内走动时,这电压就会在+- l~5V的范畴内变革,其变革频率与人体勾当快慢有关,而幅度巨细与人体离探头的间隔成正比。 主机部门电路道理如图所示。由运算放大器A1、A2构成的窗口式电压较量器,对探头送来的信号电压举办较量辨别。假如信号电压在两指定的较量电压中间,则A1A2的6脚均无电压输出。当信号电压高于A1的2脚电压或低于A2的3脚电压时,A1或A2输出高电压,经断绝二极管 VD1 或VD2、限流电阻 R9后,触发单向可控硅 VS导通,使语音报警喇叭HA通电发出“抓贼呀一”喊声来。其它,假如探头与主机之间的连线被自作智慧的盗贼找到并弄断,IN端电压会变为0V,A2即输出高电平,电路也会发生警报声。报警电路一旦被触发,HA就会发声不止,只有值班职员按动一下复位按钮SB,报警声才会被扫除。 报警器的电源部门计划成交直流电自动切换供电,以担保电网停电或犯法分子割断照明线路后报警器仍可以或许照常事变。平常,220V交换电经电源变压器T降压、二极管VD4~ VD7桥式整流和电容C9滤波后,输出约18V直流电压。该电压高于备用电池G的15V电压,故VD3及反偏截至,电池不供电;一旦交换电压消散,备用电池将通过VD3自动向电路供电。有交换电时,18V直流电压还通过R10给备用电池小电流(<=1mA)、长时刻迟钝充电,使电池行使寿命大大延迟。SA为备用电池电源开关。

元器件选择 A1、A2均用uA741或LM741、AD741、MC1741、CA741等型通用III型运算放大器,A3用78L12型(12V、100mA)塑封三端牢靠稳压集成电路。晶体管VTI用C3355、2026型微波三极管;VTZ用9()14或3DG8硅NPN低噪三极管,要求 b>150。VS用小型塑封单向可控硅,如 MCR100-l、BT169、2N6565械寥。VD1、VD2用IN4148型硅开关二极管,VD3~VD7用IN4001型硅整流二极管。 天线W用一根直径15mm、长约150mm;的直漆包线或铁丝。高频扼流圈L用IGl3901。H型卧式牢靠电感器,亦可用0.5mm漆包线在5mm圆柱上绕5匝脱模而制成空心线圈。CI选用品格高的瓷介微调电容器,C2、C5和C8均用CTl型瓷介电容器、C3、C4、C6、C7和C9均用 CDll-25V型电解电容器。RPI用WH7-A型立式微调电位器,RP2回收 WSW型自锁式有机实芯微调电位器。RI~RIO所有效 RTX-1/8W M小型碳膜电阻器。 HA用LQ4688D型语音报警专用电喇叭,亦可拜见附录二廉价。SB用小型自复位常闭按钮开关,也可用KWX型小微动开关(仅用常闭触点)来取代。SA用小型单刀单掷开关。T用市售220V/15V、5W优质制品电源变压器以确保长时问轻载运行不发烧。F用带机装管座的BGX0.15A保险管。XP用平凡交换电二极电源插头。G可用10节平凡干电池串联后供电,也可用小型固体蓄电地。 建造与行使 焊接好的微波探头电路板和主机电路板别离装入体积吻合的两个绝缘盒内。探头装好后,搜查无误,就可接通12V电源举办调试。因一样平常业余建造者无高泼魅丈量仪器,以是专门先容用500型万用表调试的要领。起首,测电源电压12V是否不变。调RP1,同时用万用表测VT1发射极与基极对地电压,使发射极电压大于或便是基极电压,这表白VT1已自激振荡了。此时发射极电压在l~1.5V之间。再微调电容C1使VTl集电极电压高于 C3正端 1~2V。然后,将万用表拨在直流10V挡,接在OUT端。用手在天线边往返摆动,看万用表指针的摆动幅度是否到达+- 4~5V。如幅度太小,应再重复细调RP1和C1,须要时应恰当增减天线W长度一试。最后,调解R4,使静态时OUT端电压为6V。 主机一样平常只要元器件无损,安装正确,不需调试就能事变。 现实行使时,将微波探头安装在必要警戒的处所,如所掩护物体上面、现场中央或室内天花板上等,留意探测天线应与地面保持垂直。因微波探头可以探测到近间隔的隔墙物体行为,故在非凡环境下,可以安装成隔墙壁监控防盗情势。在室内安顿探头时,还要避开吊扇。空调排气口和窗帘等,以免外部气流使扇叶动弹。窗帘飘动或行使空调时呈现误报警。主机则安排在值班室,其报警喇叭还可用导线引出主机盒,悬挂在传声精采的高处。因为主机的输人阻抗很高,为防备外界杂波滋扰,微波探头与主机之间的连线要选用双芯屏障线,而不宜用平凡导线毗连.
(责任编辑:admin) |