haoDIY创好电子音响电脑科技DIY小制作发明移动版

主页 > 音响DIY > 耳放DIY >

历时一个月,洞洞板DIY的耳放

前段时间自己D了一个USB声卡,声音听着还不错,比电脑的集成声卡要清楚多了。
但是总感觉好像推力不是很足的感觉。特别是在用同事的比较好的耳机的时候,这种感觉更明显。
所以想D一个耳放增加推力,想做就做。动手!!!

1、首先是选择电路。
网上找了很久,有许多简单的耳放电路,基本上是大同小异。就是用运放做一个简单的放大,推力小,带负载能力有限。虽然我是学化学的,对电路不是很懂。但是根据基本的电路知识就分析出这些所谓简单的耳放电路中很多都存在失真等致命的缺陷。如果音质下降,我还做什么。要做肯定要做个过得去的。

最后看中了“50周年纪念版”耳放的电路。虽然已经过了4年,期间这款耳放电路被人制作了N次,但是经典就是经典值得一试!

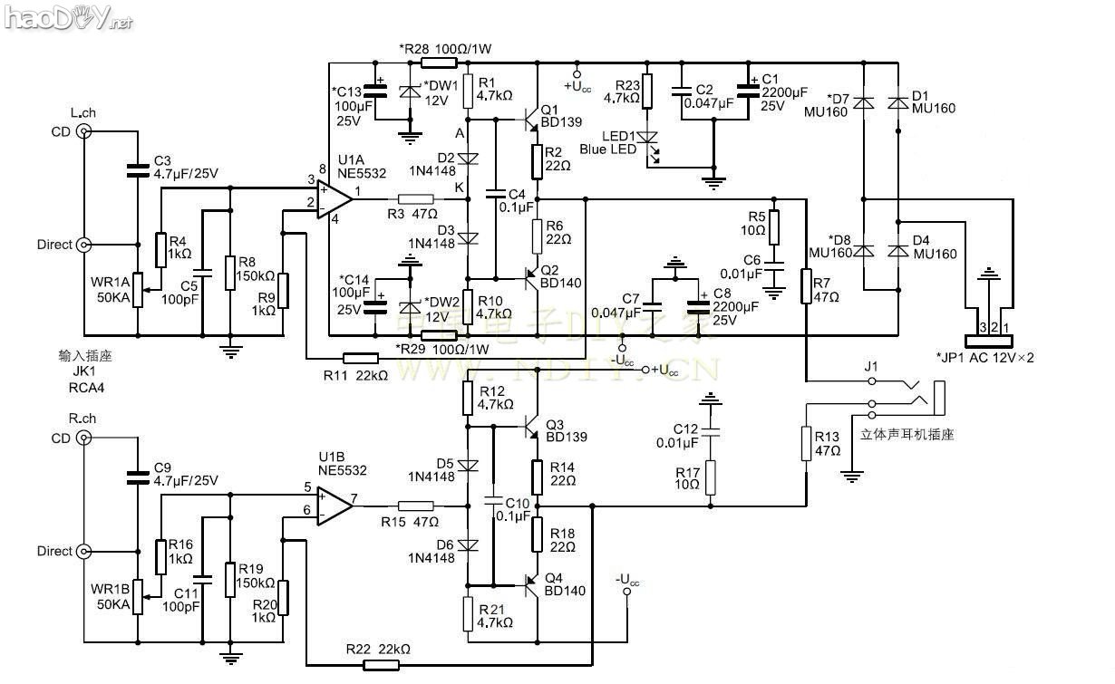
以下是“50周年纪念版”耳放的改进电路图,来自网上。
历时一个月,洞洞板DIY的耳放 


2、原理和改进
制作的第一步当然是研究透电路图。要不然万一出问题都不知道出在哪个地方。

本电路的原理是利用双联50K电位器控制音量。NE5532做初级放大,并控制总放大倍数,大回环电路做负反馈。BD139、BD140三极管对管组成的后级放大电路来增大输出功率。

明白了原理,下一步就是看看有没有需要改进的地方。经过一番分析,改进的地方还是有的。
首先减小总放大倍数,把22K电阻R11和R22改成10K以内。总放大倍数控制在10倍以内。
其次增强运放电源供电的稳定性,采用78L12和79L12电路替换原来的稳压管和电阻组成的稳压电路。
改进方法确定,下一步用软件布置电路。

3、单路布局
由于该电路不算简单,所以对我这个不是电子专业的人来说出错的概率还是比较高的。所以先用软件布一下线吧。 (责任编辑:admin)
haoDIY创好电子 版权所有,电话微信13977534587