我对电子管可算是情有独钟。或者是自小就受她的熏陶吧,这是因为我的父亲是一位地道的广播工作者,于是年长日久,我便知道了电子管扩音机为什么要预热,为什么要先开低压后开高压等问题。当时一台动圈式唱机加一台六灯电子管收音机,便让我听出耳油,那唱片和唱针间磨擦时特有的谐音和电子管讨好而被润化的音色,足足让我回味了大半生,有时每有朋友聚会,无不大捧其是。近日,有朋友提出拿台本人拙作试试,不得已把自己焊了二年多而还未敢露面的电子管前级拿来应场,朋友听了,无不大赞其是,于是乎顿生念头,写下此文与同好共乐。
电路结构
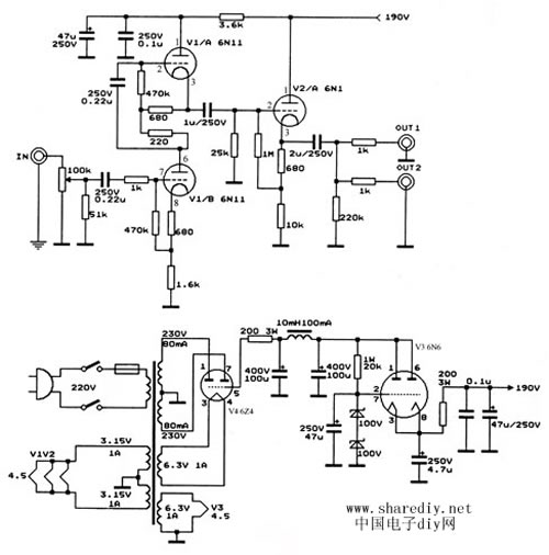
图1 (点击放大)
电子管前置放大器的电路结构有多种形式,本人的前级放大器采用的是:改进型的SRPP电路+阴极输出电路,见图1所示。原因是SRPP电路是公认的失真小、频响宽、噪声低、 输出阻抗低的电路,是一种非常流行的电路,改进的SRPP电路的信噪比可比原来提高20dB左右,一般的SRPP电路的最高信噪比只有60dB左右,而改进后的SRPP电路的信噪比可达80dB左右。SRPP电路的形式电压增益和阻容耦合放大器不相上下,动态也差不多,电效率不高,但非常适合CD等大动态信号源,用作输入级非常合适,由于SRPP电路的效率不高,所以后面加入了一级阴极输出放大器,阴极输出放大器不但具有输出阻抗低、频。向宽、失真低的特点,而且极易推动任何后级放大器。
有了好的电路只不过是有了靓声的基础,关键的还要各方面的完美配合,电源方面是一个非常重要的环节,本电路采用了全电子管整流稳压电路。有朋友或许会问为什么要用电子管的整流和稳压呢尹用晶体管不是更方便简单吗?而且电子管的整流管输出电流有限,不能使用大容量的滤波电容,而晶体管的情况正好相反,很容易找到大电流的整流管和使用大容量滤波电容,所以70年代后大部分的摩、机和制作文章都改用了晶体管整流,信噪比方面已做得很高。但是可曾回头想一想,电子管和晶体管的工作方式是不同的,电子管需要预热才能进入正常的工作状态,晶体管就不需要预热,如果电子管在开机时不通过预热就加入高压就会使阴极中毒,如此循环往复,就会加速电子管的衰老和损坏,特别是大功率电子管,后果是严重的,这也是我小时候就知道的、最为简单的为什么大功率电子管扩音机要先开低压后开高压的原理,这也是近年来的电子管功放越做寿命越短的原因,有的使用不到半年便开始发现屏极发黑衰老等现象,这给使用者带来了重大的经济损失。电子管虽有一定的寿命,但决不会如此之短,我们家中的“传家宝”一台60年代的“红灯”牌六灯电子管收音机,电路从头至尾纯一色的电子管,至今还能正常工作,测试其性能还相差无几,其中虽然有时还遭冷落,但使用时间也还不算很短,这足以证明电源供电电路对电子管的寿命影响非常重要。本电路的电源整流部分使用的是一枚6Z4旁热式整流管,当然也可选用直热式整流管,但旁热式的整流管比直热式的交流声要轻些。6Z4的最大的整流输出电流是75mA,按说明书推荐的滤波电容值为4μF(注:应为16μF),如果超过此值便会超出6Z4的安全使用参数,于是我们可以采用电阻缓冲的方法,在接人电容之前串人一电阻,有了这个电阻,整流管就不会因电容的负载过重而对整流管产生损害,在向电容冲电时这个电阻会起到缓冲的作用,保证了整流 管的安全,电源滤波之后接人一电感组成一个CLCπ型滤波器大大提高了滤波效果,为了保证电路不受电压波动的影响,高压电源采用了由6N6组成的稳压电源供电,这个电路并起到电子滤波器的作用,使电源滤波效果更为出色,6N6的阴极输出电流45mA,电路中采用并联三极管的接法以保证足够的电流,应用在本前级电路已经绰绰有余。
有了稳定的高压电路,余下的便是灯丝的供电问题了,灯丝供电电路的选取,一直是焊机友争议的问题,有人认为用直流加稳压的好,理由是一则电压稳定,二则滤波效果好,交 流声小,但我本人认为还是使用交流供电好,合理的接地足可以把灯丝的交流干扰减小到令人能接受的地步,更何况引起交流声的原因除灯丝之外和直流高压供电有直接的关系,由 于接人了滤波效果极好的CLC滤波电路和电子稳压电路,交流纹波已抑制到最小,这样电路既保持了电子管的特色又达到了相当好的效果,如果采用直流供电,由于正负电源的作 用,灯丝的负极边就很快地损蚀掉,就会老化和烧断灯丝,再则还会带来晶体管声,使电路复杂化,信噪比还是上不去,因此本人认为“桐油缸”还是装桐油的好。
元器件的选取
有了合理的电路结构,我们还要根据电路的性能和工作方式合理选择和搭配元器件,附表列出了常用的电子管参数,本电路的SBPP电路选用了6N11,6N11是一只高跨导、高耐压、低噪声、低内阻输出的电子管,内含两个相同的三极管,具有反应迅速,既有胆机的韵味又有石机的速度,是发烧友中极享盛名的发烧名管,有人认为象6N8那样的中等跨导和内阻的电子管,非常适用当今的如CD等大动态信号源,但用在SRPP电路就会不太适合,原因是SRPP电路的放大能力有限,效率太低,如果用在SRPP电路,便会过于疲软,特别是表现大动态时,失去了活力减少了生动感,所以选用6N11这样的高跨导管比其他的中低跨导管效果会好很多。阴极输出器选用了6N1,我们知道阴极输出器的内阻越低对后级的驱动能力越强,从有关教科书上可知,电子管阴极输出器的增益K=u·Rk/(R1+Rk),R1是电子管内阻,Rk是阴极电阻,当Rk>R1时,R(输出)=1/S,S是电子管的跨导,因此选用高跨导的电子管对降低输出阻抗是非常有利的,6N10这个管的S在2左右,输出阻抗只能做到500Ω,而6N1却能做到200Ω左右,或者有些朋友会问用6N6、6N11不是更好吗?答案是否定的,原因是电子管的跨导过高,灵敏度必然增加,栅极特性便会变陡,失真必然增加,大动态信号时更会出现波形削顶现象,因此在这里便要选择中跨导的电子管了,6N1的跨导是6N10的一半以上,是一个中跨导管中最高跨导的电子管,用在这里非常合适,如用6N10就需要两个三极管并联才及得上一个6N1的一个三极管。这样输入部分由于效率低,使用了高跨导的电子管,而之后的输出部分采用中跨导的电子管,“阴阳结合”相得益彰。
整流部分宜使用旁热式的电子管整流,在这里使用的是6Z4,它的最大输出电流为75mA,已经足够本前级使用,当然也可选用大一点的整流管,但注意要旁热式的,比如: 5V4、522P、524P等。电子稳压管在这个电路里非6N6莫属,因为在众多的拇指管中只有6N6的阴极输出电流最大,而且阴极击穿电压最高,又是一个高灵敏度的电子管,如选用其 他电子管不是电流不够就是耐压不足。
其他元件的选用方面,信号通道的电阻宜用性能优良的金属膜电阻,如美国的DALE、CGW等品牌,电容用MKP或CBB等优质电容,如WIMA、SONE等品牌,滤波用的电解 电容采用日本RUBYCON(红宝石)电容,电位器采用ALPS等优质品牌,或多档步进式镀金触点电位器,连线采用镀银焊线,信号转换开关采用镀银触点波开关,电源变压器最好采用定制R型变压器,R型变压器在变压器中体积最小效率最高,可方便做成薄型机箱,制作变压器时除注意常规的安全性能外,还要注意灯丝绕组必须保证足够的电流,总之,整个电路的用料不多,尽量选用优良的元器件,以求最佳的信噪比。

图2 附表
电路的制作
在开始试作时,采用的是常用的电子管机的制作方法,搭棚焊接法,应用这种方法的优点很多,第一可以减小线路走线,第二快速奏效,第三方便连接等等,但有时电路走线悬空飞挂,安排不妥还会有很多负面的影响,比如线路振动时的麦克风效应,捆扎线路产生的电感等,难怪有的朋友在仿制名机电路时,做来做去把电子管都全部拼上还是有一定距离,原来固定和捆扎走线还有一定的学问。如果单一采用印刷电路板,过长的电路走线也会带来一系列的问题。那么有什么方法可权宜两者的关系呢,干脆两者都用上取长补短,方法是阻容元件和电子管分开排列,阻容元件都装在电路板上,电子管用固定的支架安装在电路板的旁边,这样电路板上就没有了电子管,排线也就方便得多,再不需要复杂和过长的电路排线,线路的电感和电容的影响就 基本上可以忽略,单一的阻容排列和用支架固定的形态差不多,但没有了悬空飞挂的引线,而且整个电路的元件不多,电路板的走线可以做得很阔,加上大电流和信号的走线用上滚锡工艺,走线的内阻便可忽略不计了,剩下的就只有电子管脚引线只需连接到相应的电子管上便可,这样电路板和电子管都固定了,效果却和搭棚焊线有异曲同工之妙,设计的电路板图见图2所示,电路排线时充分考虑了各种因素的影响,做到既方便实用又不失Hi—Fi,电子管脚的引线也考虑了管脚的按顺序排列,安装电子管及阻容元件时只要对号入座即可, 安装完毕,你定会发现以前自装电子管放大器的凌乱和无序的影子不见了,仍然有序的排列会增加几分舒适感。
电路板可以自制,方法有两种,第一是用复写纸把电路板图复印到印刷电路板上,第二是用电脑先按提供的电路板图把图描好,然后用腊纸打印,用油墨直接印制到电路板上,这样制作的质量更好些。机壳和面板也全部自制,面板和盖板等用2mm的铝板,铝板是一种不易磁化的材料,用作电子管放大器是非常合适的。侧板则用木质坚硬的木材如楠木等,靠内侧用铣坑工艺挖一和铝板相适应厚度的坑以利铝板的安装。以木板为主支撑部位,由于是用木质材料加工上丝也就方便得多了。铝板的再加工,由于材质不太坚硬,加工成型也就方便得多,定型后用400号的砂纸沾肥皂水打磨面板,便可以模仿拉丝的效果,做好后用电脑腊纸打字然后油墨印于面板上,喷涂三次丙烯酸清漆即成,这样自制的机壳效果和名牌产品就不相上下了。
电路板安装时按实际的尺寸钻孔,电子管支架用装修用的角铝材料打孔安装,电子管在机内采用卧式安装,这样可以做成薄型的机壳。不是大功率的功率放大器电子管的发热量不大,只要多钻几个通风孔应无问题。电路板安装好后便是电位器及转换开关的安装,他们可就近装在信号输人的插座边,输入和输出及连接信号开关的信号线连线同样用镀银焊线连接。电位器及功能开关用长轴连接到面板的控制旋钮上。接着是电源变压器和电感线圈的安装,应按常规的方法,并注意好电磁的影响。特别提出,电子管放大器的所有零电位要在输入接地点一点星型接地,并在此位置连接机壳底板,此举对抑制输入端引起的交流声是一贴灵丹妙药,屡试不爽,安装完毕一台完整的电子管前级放大器便大功告成,通电检查无误,便可投入正常使用了。
(责任编辑:admin) |