笔者是个业余爱好者,过去也自己动手装过OTL、OCL晶体管机,但由于平时工作较忙,故很长时间没有再动手搞“爱好”了。因工作需要,笔者曾多次出差欧洲,空余时间常逛逛音响商店。国内各媒体大力宣传和各代理商的广告资料所介绍的大部分进口音响在欧洲都是放置在超市内任人挑选的货色。像德国Brinkman、瑞典ON/OFF等家电超市,发烧热度绝对没有国内如此之高。唯有电子管机和高级晶体管机是放置在专门的听音室内,让人欣赏并配有侍者。但一看电子管机的售价,真让人咋舌,少则几千,多则几万马克。笔者尚属工薪阶层,因囊中羞涩,不敢久留。但已注意到有些机上电子管标有“MADE IN CHINA"字样,这说明我国的电子管和电子管机在国际音响领域中已占有一席之地了,从而更增强我尝试“电子管味”的信心。
在参观音响器材展览时,看到国产音响器材比过去几年无论是外形,还是音质都有很大提高。由于笔者是带着了解电子管机这一想法去参观,因此北京欧博音响技术公司的产品吸引了我。特别是T1和T2电子管前级,古朴典雅的造型,各项技术指标又相当优秀,设计时既考虑电子管散热,又不失其美观,前面板采用樱桃木,式样和颜色搭配极其欧式。本人不禁为之心动,遂向工作人员咨询,知道该公司有T2Kit套件可供应。只要提供的套件是真材实料,笔者认为自装的机器不会与成品机相差太远,且又能节省约千元,因此决定订购一套T2Kit套件。
很快T2Kit套件到手。不锈钢的底盘,硕大的环形变压器和R形扼流圈,且配有黑色喷漆方形屏蔽罩,524P(J级)曙光电源管,3只绿粉字的JAN PHILIPS 5814A/6188W美军专用放大管(据悉是属美军方特级管),滤波大电解电容是前西德FARKO音频电解电容,退耦电容为日本红宝石,其余电容是清一色WIMA MKP—10音频电容,电阻是军级大红袍电阻,电位器是日本ALAPS的塑壳50k蓝色音频电器,镀金插座、镀银转换开关、屏蔽信号线,就连联接线都是镀银塑料线,“发烧”程度可见一斑。另随机附带原理图和二工艺图,看来只要一把电烙铁、一只万用表,稍有点电工知识的人都能完成此装机任务(本人只花了将近半天时间就完成了自装)。下面谈谈笔者焊机的体会:
图1 欧博T2Kit的电路图
原理图(见图1)放大部分是极其典型的改进型SRPP电路。在许多刊物上已有介绍,优点是频响宽、瞬态反映快、信噪比高。输出级是阴极跟随器。主要是进行阻抗变换,能更好地与后级功放匹配。每一声道仅用3只电容、7只电阻,线路相当简洁,完完全全遵循“简洁至上”的原则,可见欧博设计者的发烧观念。

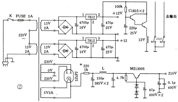
图2 电源部分电路图
电源部分(见图2)采用二路直流稳压,分别供3只电子管灯丝及控制用,这样做主要优点是减低噪声,工作点稳定。高压是采用5Z4P整流,再经扼流圈和150μ大电解电容组成丌形的CLC滤波,输出再经过由6只稳压管和高压调整管组成的串联稳压电路,从而输出更加干净稳定的高压电源。采用电子管整流,一是保持电子管味;其二高压缓缓加上,对放大管的使用寿命有益,高压电源再经过稳压提供稳定的高压使得放大管工作更加稳定,本机还备有开机延时装置,可见欧博设计人员的用心良苦。一台前置放大器要安装很简单,但又要装好却不是那么容易了,不但要有靓声的电路,优质的元器件和优秀的工艺,尤其是接地非常重要。若接地点选择得不恰当,信噪比将变得恶劣,无法收听。自装机特别要注意这一点。
欧博公司所提供的T2Kit套件是保证靓声的根本,大件已由欧博公司安装固定好,自装者只需按以下步骤去完成其它工作:
一、7只电容的固定(欧博同时提供自粘型的固定塑料架和扎带)。
二、高压电源和控制电路板的装配(电路板上已有标识,只需对号入座即可)。输入和输出的连接(T2机只需要输入插座至转换开关用屏蔽信号线,其余通道连接皆用镀银塑胶线)。
三、各个单元的接地线采用星形(Y)接地。各接地点全部汇总至一点接机壳,而且接地螺钉一定要拧紧。
四、连接高压和灯丝电源线。
五、利用管座焊接各个元器件,无需任何附加支架。
基本原则是:各分支线要彼此尽量远离,特别是电源线与信号线,相交处应垂直相交,同时各连接线要尽可能的短、直,电阻、电容尽量利用其引脚,多余部分剪去。焊点要圆滑,不能有虚焊。仔细检查一下线路,无误,先插上电源整流管,接通电源,测量高压输出是否是210V,正确后,再插上3只放大管。测各个管座脚4、5是否为12V(电原理图上电压数值是笔者用数字万用表DT9103A实测得到)。煲机数小时,观察是否有异常,至此,大功告成。
输人lkHz方波信号。用示波器观察,输出波形无畸变,输入端无音源信号,电位器调至最大,用万用表测量不出输出AC残留电压。实际使用,将后级功放和T2Kit套件的音量电位器都调至最大,耳朵贴近音箱高音单元,仅听到轻微“沙沙”声(效果令人满意)。
邀请了几位好友,用本T2Kit套件与原前置互换对比,音乐软件是平时听熟的,大家实际聆听的意见一致:T2Kit套件的实效要比原前置高几个数量级。低音潜得更深,而且弹性十足,高音延伸得更高,但不刺耳。音场变得更宽、更透明,空气感增强,细节增加了许多,包括软件“缺点”也交代得清清楚楚,就连在一旁音响知识一点都不懂的老伴竟也说:“现在的声音比原先的好听多了。”
结论是:欢喜动手的朋友,对绕制变压器和弯制底板有一些困难,购买套件是上策。但必须要找信誉好,质量可靠的厂家。而且制作时要注意用电安全。
(责任编辑:admin) |