haoDIY创好电子音响电脑科技DIY小制作发明移动版
导航切换
首页
最新DIY
音响DIY
电子DIY
科技DIY
电脑DIY
生活DIY
软件下载
作品秀
DIY材料
DIY论坛
搜索
主页
>
音响DIY
>
胆机DIY
>
前级DIY
>
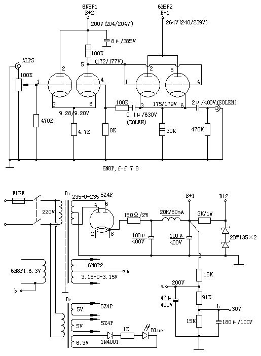
6N8P电子管胆前级制作
时间:
2012-09-01 10:12
来源:
未知
作者:
admin
点击:
次
(责任编辑:admin)
上一篇:
6N7P电子管胆前级
下一篇:
和田茂氏前级制作
相关文章
再战6J9+6N8P前级
diy制作6n8p电子管音调前级
6n1 6n3 6n8p电子管多用途胆缓冲级的制作
实作6N8P电子管胆前级
五做6N8P前级
热点内容
6sn7的一些参数资料,以及试听十二款6SN7胆
稳压电源马兰士Marantz7线路胆机前级唱放唱
我实验制作的《和田茂氏前级》电子管胆前级
3A5直热管前级制作实录
仿Klimo Merlin天机ecc88(6922,6dj8,6n11)
haoDIY创好电子 版权所有,电话微信13977534587