最好的电子音响科技diy制作网站

haoDIY_音响电子电脑科技DIY小制作发明

当前位置: 主页 > 最新DIY >

【参赛】超级ESR表

时间:2017-08-07 14:03来源:www.crystalradio.cn 作者:北极兵 点击:
【参赛】超级ESR表 ,矿石收音机论坛
谨以此作品献给为矿坛辛勤工作的各位版主和坛友,并祝羊年幸福安康,在矿坛里尽情享受DIY的快乐和喜悦!
    
       ESR表是检测电解电容好坏的利器,爱好者DIY的简易ESR表,原理上是仿直流欧姆表设计,直接利用直流欧姆表刻度,一般采用“交流信号源+中值测量电阻+晶体管阻容电压放大器”的结构,实际上目前的电路远远偏离了欧姆表原理,导致刻度盘吻合不好,测量值不准确,失去了实用价值。(采用集成电路的ESR表,较为合理的设计是把电容接入运放的负反馈回路中,对固定幅度的交流信号进行放大,不同的ESR值的放大量不同,从而指示出ESR值。这种电路对运放的性能要求较高,还需要配套的电源电路,使用9V叠层电池,电量消耗较大,给制作和使用带来不便。)具体表现在几个方面:
       1. 交流信号源:大多以方波做为测试信号。方波是极为复杂的,包含丰富的谐波,简单的电压放大电路无法准确测量。若按傅立叶级数展开,电路将变得十分复杂。另外方波通过被测电容和中值测量电阻的串联电路时,微分作用或充放电特性变得十分突出,因此用方波做测试信号是个错误。
       2. 为了能方便在线测量,测试信号的幅度一般不高于0.25Vpp,对于晶体管阻容电压放大器必然会导致三级管饱和,测量结果毫无意义。
       3. 最重要的一点,直流电阻测量电路中,电池的电动势不变,内阻小,才使得不同的被测电阻接入电路后,在中值取样电阻上的分压按照一定的规律变化。简易ESR表的交流信号源内阻大,交流电动势随外接电阻变化,幅度不稳,测量时中值取样电阻上的分压变化规律与直流欧姆表相去甚远,在欧姆刻度上读出的测量值毫无意义。
       直流欧姆表原理十分简单,那么按照其原理设计的ESR表的电路也应该是简单的。六七十年代的精密仪表,结构都非常简单,所以我相信简单的原理一定能用简单的电路实现。因此,依据直流欧姆表原理设计的ESR表,应具备以下特点:
       1. 采用正弦波做为测试信号,才能保证电路设计更为简单。
       2. 交流信号源必须稳压输出,这仿直流欧姆表原理的根本前提。
       3. 交流电压放大器相当于直流欧姆表的表头,必须是线性的,否则无法直接使用直流欧姆表刻度。
       本着这三点原则,我花了春节前近一个月的业余时间,终于设计和实验成功了这只超级ESR表。之所以称做超级,是因为具有以下特点:
       性能——采用交流稳压源,小中值电阻,分辨率可达0.01Ω以下,测量超级稳定可靠;
       电源——电压超级低,1.1V即可正常工作;
       电路——超级合理、简洁,设计新颖,使用分立元件;
       制作——难度超级低,调试简单,校正方便,不需要专门仪器;
       刻度——与直流欧姆表超级吻合;
       实际测试见图:

  
 

×1档1Ω中值.JPG (306.5 KB, 下载次数: 110)

 

【参赛】超级ESR表
 

×1档2Ω.JPG (319.56 KB, 下载次数: 96)

 

【参赛】超级ESR表
 

×1档3Ω.JPG (312.47 KB, 下载次数: 97)

 

【参赛】超级ESR表
 

×3档1Ω.JPG (318.44 KB, 下载次数: 96)

 

【参赛】超级ESR表
 

×3档2Ω.JPG (326.69 KB, 下载次数: 104)

 

【参赛】超级ESR表
 

×3档3Ω中值.JPG (319.09 KB, 下载次数: 93)

 

【参赛】超级ESR表
 

×3档6Ω.JPG (311.42 KB, 下载次数: 101)

 

【参赛】超级ESR表
 电容实测图,大电容两档实测值非常接近。  
 

×1档再测2200μ50V0.028Ω.JPG (294.62 KB, 下载次数: 190)

 

【参赛】超级ESR表
 

×3档2200μ50V0.02几Ω.JPG (298.38 KB, 下载次数: 99)

 

【参赛】超级ESR表
 

×3档100μ16V0.4Ω.JPG (290.66 KB, 下载次数: 93)

 

【参赛】超级ESR表
 

×1档再测100μ16V0.37Ω.JPG (292.43 KB, 下载次数: 95)

 

【参赛】超级ESR表
 

×3档10μ250V2.55Ω.JPG (289.23 KB, 下载次数: 99)

 

【参赛】超级ESR表
 

×1档22μ25V1.3Ω还能用.JPG (293.91 KB, 下载次数: 98)

 

【参赛】超级ESR表
 

×1档47μ10V9Ω坏的.JPG (288.85 KB, 下载次数: 89)

 

【参赛】超级ESR表
 

×1档470μ10V50Ω坏的.JPG (297.46 KB, 下载次数: 96)

 

【参赛】超级ESR表
 

×1档10μ15V2.6Ω坏的.JPG (287.01 KB, 下载次数: 93)

 

【参赛】超级ESR表

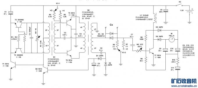
制作这只超级ESR表,大部分的功夫都用在反复地设计、修改参数的实验上。 电路中各元件参数和调试都已经完成,最终的制作没有遇到任何问题,一气呵成。不多说了看电路图。
       电路可分为交流信号源和交流毫伏表两部分。
交流信号源由正弦波发生器和交流稳压电路组成。T2、T3、B1、C2、W1等组成集基耦合振荡器,C2并非谐振电容,而是起到稳定振荡频率的作用。W1用来降低B1的Q值,调整振荡波形。此振荡器的特点是输出交流电压随电源电压变化,从而给稳压创造了必要条件。T5、T6组成射级跟随推挽功率放大器,降低信号源内阻,提高信号源的输出负载能力。T1、T4、D1、D2等组成交流稳压控制电路,B2输出的交流信号经D1、D2、C5整流滤波,给T4提供偏流,并以T4发射结导通电压为基准,控制T1的导通程度,改变振荡器的工作电压,使B2测试输出端的正弦波幅度稳定在70mV。
       中值取样电阻取值较低,有1Ω和3Ω两档,以提高测量的分辨力,适应电解电容ESR值的参考值范围,保证了ESR表的实用性。
       T7等组成线性毫伏表,因电源电压太低,采用了电感负载,构成甲类线放大器,D5、D6、C9、C10组成全波整流器,与R9、W2构成深度负反馈,消除二级管的非线性,W2同时用做调零。T7的放大倍数应足够大,有利于提高放大器的线性。


补充内容 (2015-3-8 16:58):
       感谢“不悔”坛友提出的建议,保护电路不全,在测试端串入一只1微法400V CBB电容,再并一只100K放电电阻! 
      再次表示感谢!

补充内容 (2015-3-14 14:43):
      此表测试端不可以加阻容保护电路,会严重影响测试精度!具体原因详见《ESR表保护电路的探讨》
http://www.crystalradio.cn/forum ... &fromuid=147889


补充内容 (2015-3-14 14:50):
《ESR表保护电路的探讨》
http://www.crystalradio.cn/forum ... &fromuid=147889


补充内容 (2015-3-21 18:05):
      T2和T3也可用高倍数的,增大偏流电阻即可。感谢qfming-tmb坛友实验通过,并提供PCB图样,详见172楼和176楼。
 

超级ESR表电路图.jpg (78.8 KB, 下载次数: 295)

 

【参赛】超级ESR表

  制作过程:
       元件实际参数均标在图中,制作时可根据实际情况取值。B1、B2、L需要自制,用节能灯中的小磁环磁环先用纸胶带做好绝缘,再绕线。
       ESR表功能单一,制作袖珍型使用方便,用一只指针式钳形表表壳(以前DIY用过),原表上有欧姆表,电位器还在,还有三级管测试座,正好做测试插座。
       线路板:根据表内尺寸裁一块履铜板。先在相同大小的纸上排兵布阵图, 再用透明胶固定在履铜板上,直接钻孔 ,线路简单就不用牛刀了(热转印),还用修正液直接手绘, ,吹风机烘干片刻,三氯化铁处理,   焊接元件,先大后小,   最后焊好引线。线路板安装完成,通电试机工作正常。  
       面板和表盘处理:
       面板上贴ESR参考值表,打印表格,黑底白字显眼,切一块磁带盒有机玻璃,开孔后把表格压在下面。扫描500表表盘,其欧姆刻度中值为10Ω,点个小数点就变成1Ω,重新修改数字,无穷大附近的数字用不到,去掉。保留一个线性刻度做参考,其它刻度也去掉。打印,裁下用双面胶贴在原表盘上。
      


补充内容 (2015-2-25 12:15):
ESR刻度盘和参考值表打印文件在67楼
(责任编辑:admin)
织梦二维码生成器
顶一下
(0)
0%
踩一下
(0)
0%
相关文章
------分隔线----------------------------
发表评论
请自觉遵守互联网相关的政策法规,严禁发布色情、暴力、反动的言论。
评价:
表情:
用户名: 验证码:点击我更换图片
栏目列表
推荐内容