|
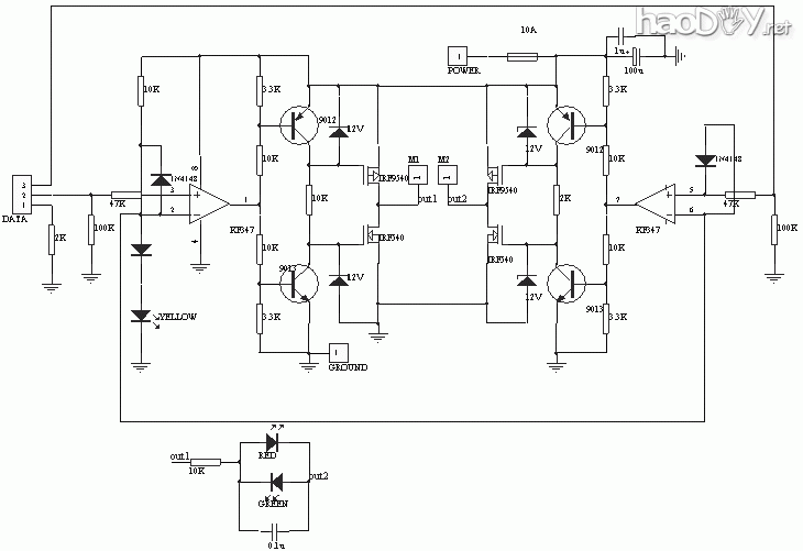
1.输入与电平转换部门: 输入信号线由DATA引入,1脚是地线,别的是信号线。留意1脚对地毗连了一个2K欧的电阻。当驱动板与单片机别离供电时,这个电阻可以提供信号电流回流的通路。当驱动板与单片机共用一组电源时,这个电阻可以防备大电流沿着连线流入单片机主板的地线造成滋扰。可能说,相等于把驱动板的地线与单片机的地线离隔,实现“一点接地”。 高速运放KF347(也可以用TL084)的浸染是较量器,把输入逻辑信号同来自指示灯和一个二极管的2.7V基准电压较量,转换成靠近功率电源电压幅度的方波信号。KF347的输入电压范畴不能靠近负电源电压,不然会堕落。因此在运放输入端增进了防备电压范畴溢出的二极管。输入端的两个电阻一个用来限流,一个用来在输入悬空时把输入端拉到低电平。 不能用LM339或其他任何开路输出的较量器取代运放,由于开路输出的高电平状态输出阻抗在1千欧以上,压降较大,后头一级的三极管将无法截至。 2.栅极驱动部门: 后头三极管和电阻,稳压管构成的电路进一步放大信号,驱动场效应管的栅极并操作场效应管自己的栅极电容(约莫1000pF)举办延时,防备H桥上下两臂的场效应管同时导通(“共态导通”)造成电源短路。 当运放输出端为低电平(约为1V至2V,不能完全到达零)时,下面的三极管截至,场效应管导通。上面的三极管导通,场效应管截至,输出为高电平。当运放输出端为高电平(约为VCC-(1V至2V),不能完全到达VCC)时,下面的三极管导通,场效应管截至。上面的三极管截至,场效应管导通,输出为低电平。 上面的说明是静态的,下面接头开关转换的动态进程:三极管导通电阻远小于2千欧,因此三极管由截至转换到导通时场效应管栅极电容上的电荷可以敏捷开释,场效应管敏捷截至。可是三极管由导通转换到截至时场效应管栅极通过2千欧电阻充电却必要必然的时刻。响应的,场效应管由导通转换到截至的速率要比由截至转换到导通的速率快。若是两个三极管的开关举措是同时产生的,这个电路可以让上下两臂的场效应管先断后通,消除共态导通征象。 现实上,运放输出电压变革必要必然的时刻,这段时刻内运放输出电压处于正负电源电压之间的中间值。这时两个三极管同时导通,场效应管就同时截至了。以是现实的电路比这种抱负环境还要安详一些。 场效应管栅极的12V稳压二极管用于防备场效应管栅极过压击穿。一样平常的场效应管栅极的耐压是18V或20V,直接加上24V电压将会击穿,因此这个稳压二极管不能用平凡的二极管取代,可是可以用2千欧的电阻取代,同样能获得12V的分压。 3.场效应管输出部门: 大功率场效应管内部在源极和漏极之间反向并联有二极管,接成H桥行使时,相等于输出端已经并联了消除电压尖峰用的四个二极管,因此这里就没有外接二极管。输出端并联一个小电容(out1和out2之间)对低落电机发生的尖峰电压有必然的甜头,可是在行使PWM时有发生尖峰电流的副浸染,因此容量不宜过大。在行使小功率电机时这个电容可以略去。假如加这个电容的话,必然要用高耐压的,平凡的瓷片电容也许会呈现击穿短路的妨碍。 输出端并联的由电阻和发光二极管,电容构成的电路指示电机的动弹偏向.
(责任编辑:admin) |


















