|
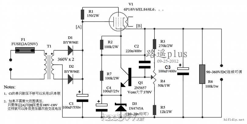
这是刚完成的采用低压(16V)稳压二极管的胆石混合宽范围调压稳压胆机电源,整流管则采用软开关高速二极管BYW96E,其整流特性接近胆整流,开关噪声很低,比1N4007或FR和BYV等普通或快恢复整流二极管优秀得多。这个电源电压调整范围宽,稳压性能优良,输出波纹低,而且调整胆选择灵活。用在WCF和J版胆前级非常适合,有兴趣者可以一试。 稳压管D3的选择范围可以很宽,10~20V/1W的都可以。但要注意的是,当选择的稳压管稳压值在14V以下时,R5要由12K改为8.2K,不然有可能R4调到最小,最大稳压输出都达不到360V。 这是改进电路,比原电路更简单,性能更好,输出波纹更低,调压范围也更宽。如果调压电压范围不需要那么宽的,变压器次级的交流电压也可以降低,只要保证输入[A] 点 / 输出[B]点有100~150V左右的直流压差就可以,这样电源的效率也得以提高。 1N47xx系列稳压管datasheet : 1N4745A.rar (22.73 KB) (责任编辑:admin) |






















