最好的电子音响科技diy制作网站

haoDIY_音响电子电脑科技DIY小制作发明

当前位置: 主页 > 电脑DIY > 电脑DIY >

移动电源DIY制作 附原理电线路图

时间:2013-01-13 20:59来源:未知 作者:pa2792 点击:
有没有网友也想折腾DIY一个移动电源?开帖记录本身DIY一个移动电源的进程。 找壳体,移动电源的壳体都较量失常,双输出都分在双方,欠好做并联输出,分两路升压输出板子不足大也挥霍元器件。 壳体: 找充电电路: 锂电池掩护电路: 升压电路: 双稳态单键开关
有没有网友也想折腾DIY一个移动电源?开帖记录本身DIY一个移动电源的进程。
找壳体,移动电源的壳体都较量失常,双输出都分在双方,欠好做并联输出,分两路升压输出板子不足大也挥霍元器件。
壳体:
移动电源DIY制作 附原理电线路图

找充电电路:
移动电源DIY制作 附原理电线路图

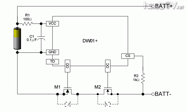
锂电池掩护电路:
移动电源DIY制作 附原理电线路图

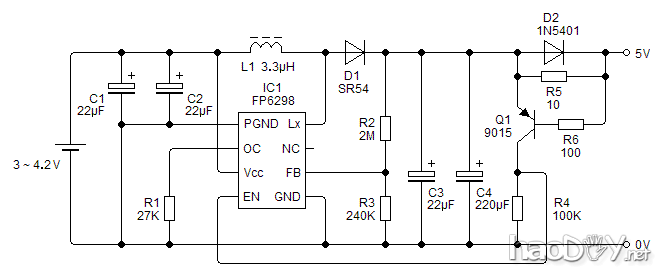
升压电路:
移动电源DIY制作 附原理电线路图

双稳态单键开关电路


移动电源DIY制作 附原理电线路图



LM324电量表现
移动电源DIY制作 附原理电线路图

移动电源DIY制作 附原理电线路图

升压输出电路,带USB自动拔插,布满榨取升压成果,就是由于串接二极管和电阻的缘故起因服从降落。
移动电源DIY制作 附原理电线路图 


取决于充电线公头铁壳接地的自动判定拔插电路。
移动电源DIY制作 附原理电线路图 

移动电源DIY制作 附原理电线路图
直流0.9-5V升压5V 电路板模块USB移动供电源 充电充电器diy套件
¥5.00
已售:35

评论(27)

移动电源DIY制作 附原理电线路图
正品迷你移动供电源盒通用万能充电宝器升压5v电路板diy套件模块
¥4.00
已售:23

评论(6)


(责任编辑:admin)
织梦二维码生成器
顶一下
(0)
0%
踩一下
(0)
0%
------分隔线----------------------------
发表评论
请自觉遵守互联网相关的政策法规,严禁发布色情、暴力、反动的言论。
评价:
表情:
用户名: 验证码:点击我更换图片
栏目列表
推荐内容