最好的电子音响科技diy制作网站

haoDIY_音响电子电脑科技DIY小制作发明

当前位置: 主页 > 音响DIY > 音箱DIY > 其它diy >

自制等离子高音喇叭

时间:2012-09-28 10:39来源:hifidiy.net论坛 作者:brainbox 点击:
输出端的整体装配 找一个小盒子,可以用装鞋的纸盒自己粘接,然后用叫将高压包、壳体等粘接牢靠,将测试好的高压包接地脚和放电脚分别接到放电电极上,将绕制好的高压包初级引出导线,如下图 下载 (23.28 KB) 2009-
006.JPG

集成块便宜了,长效应管功率大了,我们可以很方便的做离子高音了
材料:黑白电视机行扫描变压器,次级电压高些就可以了,初级用质量好些的0.3左右的漆包线6、7根并用缠绕10圈左右,作为电弧的驱动器,四个540场效应管两两并联推挽驱动高压包初级,tl494脉宽调制驱动长效应管,一切ok了,成本很低哦:
行扫描:5元,场效应管:6元,494:1.5元,其他大约4元,总计约16.5元。
看看效果吧
001.JPG 002.JPG 003.JPG


原来可以在这里继续
004.JPG 005.JPG   007.JPG 009.JPG 010.JPG

008.JPG


011.JPG 012.JPG 013.JPG 014.JPG 015.JPG 016.JPG

没有什么杀伤力,次级高压电流小的要命,手指试了一下,有点麻,但很烫,制作的过程中常用来点烟
做各点烟器也不错

当电弧稳定后,周围的离子层也就稳定了,那个时候是在燃烧氧气,知识在闪电状态下才激发的臭氧和一氧化氮多些,在实际过程中,开始的时候可以闻到臭氧的闻到,稳定后离开再进入屋子没有任何的异样,曾经试着点了3个小时,然后从别的屋子进来,没什么感觉
稳定了就好。一定要调好脉宽和频率

呵呵,和蚊子比,应该是一屋子蚊子也不够,哈哈
我测了次级电流是0.07ma,如果搞个大的一定响闪电了,这个更像打火机,声音和1.5寸的高音喇叭差不多。哈哈,周围都是空气没有指向性,加个号筒声音会大很多,但那样就不好看了

本人qq:66788450

用494形成的大于20khz的高频电流,驱动高压包形成高频电弧,但这各电弧的频率我们耳朵订不到,估计蝙蝠能听到
之上载音频波,这样,在电弧周围的稳定电离空气层随着音频的加入而收缩膨胀,电弧直接驱动了空气而发声



点评等离子扬声器

等离子扬声器(Plasma Loudspeaker,简称PL)的优点:
  PL的最大优点就是直接用离子化的空气作为振动体,在所有的扬声器类型(电动式纸盆扬声器、平面磁扬声器、带式扬声器、静电扬声器)中,它具有最轻的振动质量。因之也具有最佳的高频频响以及最佳的瞬态响应。这就是发烧友所迷恋的所谓“空气感”,“透明度”(即音乐中的所有细节一览无余),这是其它任何类型的扬声器所不能比拟的。理论上,PL的上限频率几乎没有限制,就是做到500KHz也不会有问题。不少发烧友以为球顶扬声器的高频比PL的要好,这是一个大误解,不仅是现在,而且永远不会有任何扬声器能够超越PL的高频和瞬态特性。

PL的缺点:
1.        效率奇低,通常要消耗50W的功率,才能够在约10KHz以上提供足够的声压级,而普通的球顶扬声器仅需不超过5W的电功率就能在3.5KHz-20KHz以上提供足够的声压级,而静电扬声器(ElectroStatic Loudspeaker简称ESL)也只需约10W的电功率就能够在1KHz-40KHz;
2.        需要对射频进行音频幅度调制,电路远比普通电动扬声器的功放电路要复杂;
1.        由2.,由于调幅电路带来的失真(电子管的板极-栅极的非线性),实际上PL的失真是很难控制的;
3.        现有的回扫型(即用行扫描变压器升压)PWM调制的PL方案效率较高,但因振荡频率过低(<100KHz),简直谈不上Hi-Fi,仅只是玩玩而已。
4.        具有讽刺意味的是,PL的最大优点:极佳的瞬态特性和空气感弄得不好会成为它的缺点,因为与它相配合的电动中音和低音扬声器很难在音色上和它相配合,即资深发烧友所称的“无缝衔接”,这是包含有PL的音箱设计上最大的难题;
5.        等离子放电会产生大量的臭氧(用于消毒的臭氧发生器正是用此原理做成),对人体的健康会带来危害,所以至今美国不容许德国的PL在美国市场上销售;
6.        综上所述,PL是一种既不“绿色”(效率低),也不“环保”(产生O3及NOx)的产品。

PL,路在何方?
要改进PL的性能,要满足许多相互矛盾的要求,绝非易事,可谓熊掌和鱼翅不可兼得也:
1.        不奢求消除,至少也得减少O3的排放量,但减少O3就得减弱电弧放电,这又直接和增大声压级的要求背道而驰;
2.        射频幅度调制的效率是很低的,这也是为何后来调频电台大行其道的原因。效率最高的当推PWM调制,即现在在数码功放中应用的技术。但问题是现有的数码功放的音质远达不到Hi-Fi的要求,除非大大提高数码功放的采样率(从现在的数百KHz提高到数MHz)。而PL若达不到Hi-Fi音质的要求,等于是白费劲;
3.        要想做到音质上的“无缝衔接”,PL的放音下限至少得到1KHz,但就目前的技术水准来说却是很难的。国外有人宣称能做到100Hz,但那是用达不到Hi-Fi要求的PWM技术,而且非常耗电。

综上所述,依笔者之见,要想在PL技术取得突破,首先得在原理上取得突破,笔者以为最有可能的是:出现采样速率为MHz级的,不贵的Hi-Fi数码功放IC,否则,基于弧光放电的热等离子扬声器难有突破性的进展。
这正是笔者在许久以前就考虑过PL的开发,权衡再三,最终放弃,转而开发静电扬声器(简称ESL)的原因,因为笔者综合考虑后,发现ESL较之PL有更多的优点:
1.        失真:ESL理论失真等于0,实际失真仅为百分之零点几;而PL由于有射频幅度调制环节,失真不能做得很低,通常为百分之几;
2.        效率:ESL做中、高频放音(分频点约1KHz)时,效率很高,不超过10W的功率,算是环保产品;而PL在约10KHz分频时功耗为50W,1KHz分频时,功耗不会低于500W;
3.        由2.,ESL分频点低(<=1KHz),更容易做到“无缝衔接”;而PL要做到“无缝衔接”得付出巨大的代价;
4.        ESL属于不发热的“冷驱动”型扬声器,工作时不产生任何有害物质,属于“绿色产品”;而PL工作时一定会产生O3和NOx;
5.        频响:ESL可以轻易做到50KHz或以上几乎和PL不相伯仲,但实现起来,ESL远比PL要容易得多,因为后者还有射频调制的很麻烦的一环;
6.        瞬态特性:ESL和PL相比较要略差一些,但差别实在是太小了:对于振膜为4微米的ESL,振动质量仅比PL重约4毫米(现在已可以做到1毫米)厚的空气质量,实在是可以忽略不计,二者瞬态上可以说也不相伯仲

以下为视频:


自制离子高音(土炮离子高音)的详细资料1


今天有兰州和福建的两个小弟第在qq里联系我,问本帖子的制作资料,中间都说出了吓人的话,他们问我,是否把绕好的高压包接到220伏工电上。
吓死我了,考虑到现在很多小孩子爱鼓弄些东西玩,帖子贴出了,担心他们没有一点基础常识而出事情,从今天开始我会陆续的把资料整理出来,供大家参考和批评,大家从**同提高。
由于白天时间很紧,只能晚上来,今天首先发上来高压包的制作
它是整个制作的最终输出端,相当于音响的喇叭,用它调制出加载在高频脉冲上的音频。
具体如下:
001.jpg 002.jpg 003.jpg 004.jpg 005.jpg 006.jpg
#p#分页标题#e#

土制离子高音资料—2—壳体制作


下面为绕制好的高压包制作一个合适的壳体,一为安全,二为美观
diy也要有产品的特征才好,不应该是一推破烂,不熟悉的人都不能用的样子
买一段质地软,易于切割的pvc下水管,1.5或者2寸的就可以
001.jpg
用它来制作壳体,也避免制作过程中触电
002.jpg
在中间切开,成为上图的样子
003.jpg
上面找合适的材料做一个挡板,塑料硬纸板之类的东西
004.jpg

打孔以安装高压包电极

005.jpg
完成后的样子如上图

006.jpg

放电电极的制作


放电电极在工作中会很热,因此要进行散热,市场上找一块小些的散热片,用一根钢钉做尖端放电电极,钢钉打磨的尖些。也可以用电烙铁头,抗氧化些的材料。
001.jpg

002.jpg

003.jpg


对地放电电极制作


对地电极,连接在高压包的接地脚上,
同正极一样需要散热,选取一样的散热片即可
001.jpg

固定在散热片上的电极绕城线圈的目的是为了方便调整电极间的距离,以实现最佳放电巨离

002.jpg

壳体装配


001.jpg#p#分页标题#e#

输出端的整体装配


找一个小盒子,可以用装鞋的纸盒自己粘接,然后用叫将高压包、壳体等粘接牢靠,将测试好的高压包接地脚和放电脚分别接到放电电极上,将绕制好的高压包初级引出导线,如下图
001.jpg

002.jpg

003.jpg

004.jpg

右侧为连接是以图,也可以接成负高压,但高压包内的硅堆有的很难拿出来,这就看具体情况而定了

大家一定可以做的很美观的
005.jpg

006.jpg

007.jpg

012.jpg

基础工作转备好后,准备一个12v的普通电源和一只大功率变压器(30伏——100伏均可)
普通的电源做脉宽调制用,大功率电源做功率输出用,
我用的大功率电源是逆变器上的变压器,用了一个大的整流桥,搭接了几个电容
之后就准备焊接电路了。

大家做的时候一定要仔细的调整频率和脉宽,
合适的频率和脉宽的才能有好的效果,建议
电位器用线绕多圈的,可以在细微间调节,
一定可以实现好的效果。
还有,音频输入点建议在脉宽调节端输入,
而不是从比较放大点输入,效果会好,声音
可以随同脉宽调节,输入前最好连接一个473的电容

在测试过程中找到合适的电极距离,并记号合适频率和脉宽,在电位器上标记号,以声音最清晰和电弧最稳定为准,不要让电弧有丝丝的放电声音,或者啪啪的闪电一样的跳跃,这样电弧基本稳定,激发空气的电离层稳定,产生的臭氧极少,而负离子增加,根本闻不到臭氧的味道,如果你让他很激情的让她放电,臭氧一定很多了,30——50伏的电压我测试稳定电弧时候的电流是0.9——1.2安培左右
如果用irfp450,声音更大些,电弧更长些,电流在1.4安左右


把占空比调小些,频率大些,可以射更长的电弧,但这个时候声音就不好了



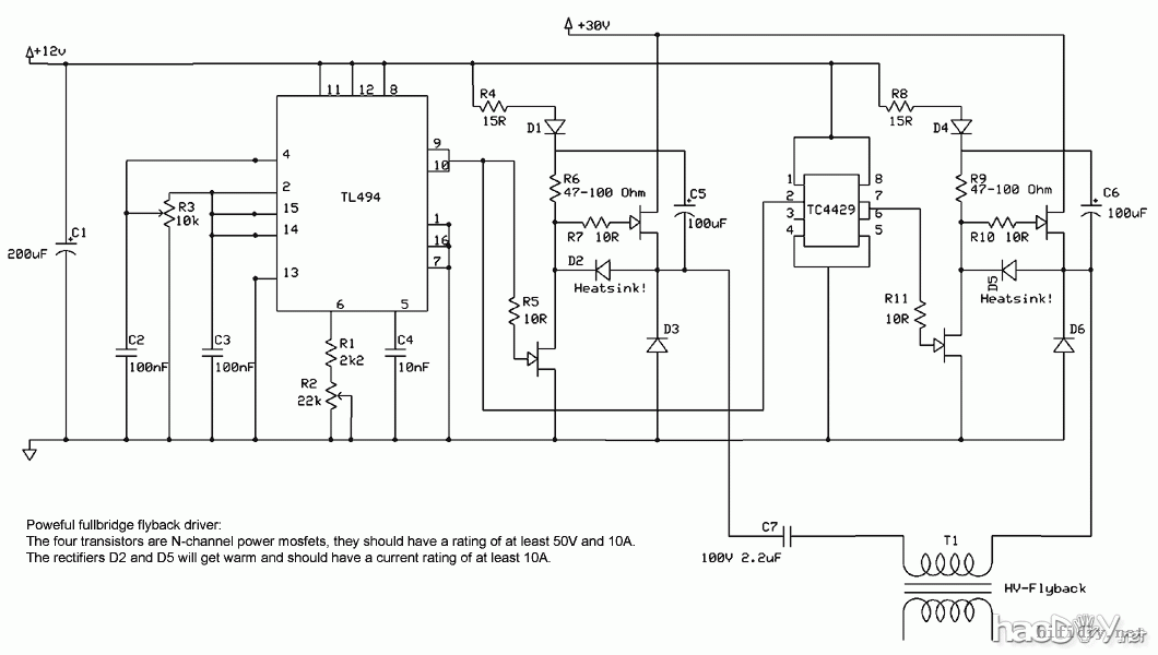
仔细看了一下电路图,简单整理了一下,应该没问题,欢迎大家批评指正,有兴趣的可以做做,如果谁可以搞到后面的那个倒相元件,好像是东芝的,可否给我个消息,首先感谢,
图形1.jpg
看不清的地方请前后对比
下载 (27.25 KB)
2009-3-14 11:00

同时提醒大家做的时候注意安全,特别是高压包部分,具体做法在帖子里有讲过,请自己查



从第一脚输入音频,终于出声了

用单管60N03S时电弧比用双管RFP50N60长,声音和电弧长度相同,越长越大声,
高压包用1MM线双线并绕8圈,
这个图声音较破,但也证实了这玩艺的确能出声.
(责任编辑:admin)
织梦二维码生成器
顶一下
(4)
57.1%
踩一下
(3)
42.9%
------分隔线----------------------------
发表评论
请自觉遵守互联网相关的政策法规,严禁发布色情、暴力、反动的言论。
评价:
表情:
用户名: 验证码:点击我更换图片
栏目列表
推荐内容