|
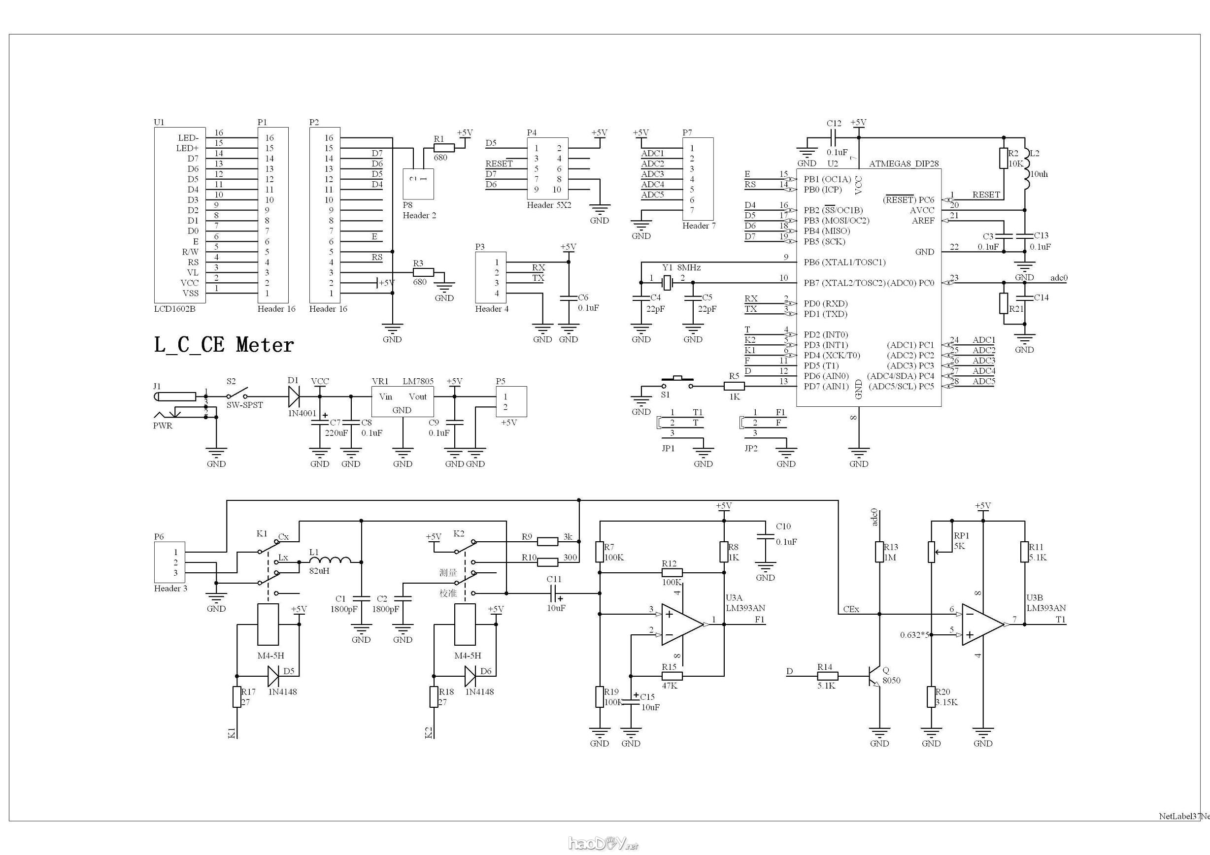
这个电路不同国家和地区很多人制作过,测量精度高,测量范围大,有用不同语言写的程序,我作了一个BASCOM-AVR版本的,并增加了对电解电容器测量。
电感测量范围:0.1μH~2H
电容测量范围:1pF~2.5μF
电解电容测量范围:0.1μF~30000μF
一、电容、电感测量原理:
电路是一个由LM393(U3A)组成的LC振荡器。由单片机测量LC震荡回路的频率F1,然后控制继电器K2将标准电容C2与C1并联,测出振荡器频率F2,再用下列式子计算出电容C1电感L1的值。
这里电容器C2的容量的精确程度,基本上决定了整个测量过程的精度。应该选用稳定性好精度高的电容器,这个制作选用了1800pF的云母电容器。
上述过程可称作为一个校准过程,由M8控制每次开机时自动完成。开机后延时1500ms,测量由U1A、L1、C1组成振荡器频率F1;Portd.3 = 0,K2吸合,C2接入延时1500ms,测量振荡器频率F2,Portd.3 = 1,K2断开。M8计算C1、L1完成后按S1进入电容Cx的测量状态。
电容Cx、电感Lx的值,分别用下列式子计算:

二、电解电容测量原理:
电解电容的测量是基于对RC电路的时间常数的计算,由脉冲电路原理可知,电容的充电速度与R和C的大小有关,R与C的乘积越大,过渡时间就越长。这个RC的乘积就叫做RC电路的时间常数τ,即τ=R∙C。若R的单位用欧姆,C的单位用法拉,则τ的单位为秒。
图示曲线可以得到充电过程的一般规律:Uc是按指数规律上升的,Uc开始变化较快,以后逐渐减慢,并缓慢地趋近其最终值,当t=τ时,Uc=0.632E;本测量仪就是利用单片机测量Uc=0到0.632E这段时间,用下列式子计算计算被测电容值:
电路由比较器U3B,放电晶体管Q等组成。设定比较器正输入端为Uc,(Uc=0.632E=0.632⋅5=3.16V,调节RP1获得),反向输入端接被测电容CEx,当D端为高电平时,Q导通电路处于放电状态,这时CEx被放电,比较器U3B输出高电平。当D为低电平时Q截止电容CEx通过R9(R10)充电,CEx两端电压逐步升高,当CEx两端电压>Uc时,比较器U3B输出低电平,产生INT0中断(INT0中断设置为下降沿触发),中断服务程序读取定时器值,并计算、显示CEx的值。然后置位PD6为高电平,Q导通,CEx放电,延时100mS是为了保证CEx充分放电,中断返回开始下一个测量周期。为了提高测量精度电解电容测量分两档,由继电器K2切换,R9接入时测量0.1μF~500μF电容,R10接入时测量500μF~20000μF电容。R9(R10)的精度和电压Uc的精度基本上决定了测量结果精度。
这个设计原本加入了一个电解电容漏电流测试功能,由于测量时间太长而放弃,图中的R13、R9(R10)与adc0等组成漏电流测量电路。
三、使用方法:
按下S2接通电源,进入校准状态(此时测量端子不能接入器件):
校准完成后:
按动S1进入电容测量状态:
按动S1进入电感测量状态:
按动S1进入电解电容(<500uF)测量状态:
按动S1进入电解电容(>500uF)测量状态:
再按S1返回到电容测量状态。
这是安装完成的样子:
电路板被设计成适合热转印:
加了一个铝合金底座:
这是原理图:

-

-
晶体管测试仪 测电阻电容电感三极管ESR表 强过万用表电桥DIY套件
|