最好的电子音响科技diy制作网站

haoDIY_音响电子电脑科技DIY小制作发明

当前位置: 主页 > 最新DIY >

浪漫曲--45与27与6j5

时间:2017-05-31 22:10来源:www.crystalradio.cn 作者:老驾新编 点击:
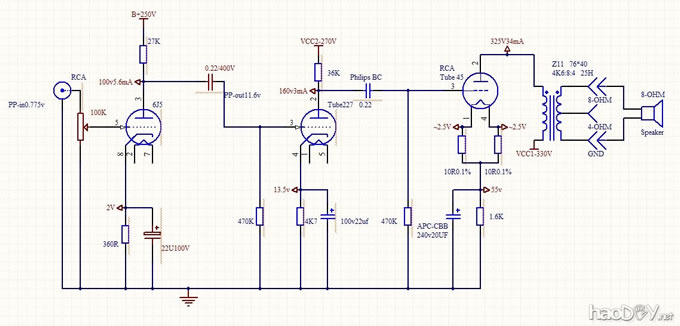
看图说话 新作,所有制作过程、效果都在图中了。在图像面前,一切言语都显得苍白。希望大家喜欢。 制作过程中,得到论坛里老马805、大生、学无止境等烧友的鼎力协助,深表谢意。 小弟抛砖引玉了 补充内容 (2014-4-25 19:18): 当前使用的是45、27与76 今天聆
看图说话

新作,所有制作过程、效果都在图中了。在图像面前,一切言语都显得苍白。希望大家喜欢。

制作过程中,得到论坛里老马805、大生、学无止境等烧友的鼎力协助,深表谢意。

小弟抛砖引玉了

浪漫曲--45与27与6j5

浪漫曲--45与27与6j5

浪漫曲--45与27与6j5

浪漫曲--45与27与6j5

浪漫曲--45与27与6j5

浪漫曲--45与27与6j5

浪漫曲--45与27与6j5

浪漫曲--45与27与6j5

浪漫曲--45与27与6j5

浪漫曲--45与27与6j5

补充内容 (2014-4-25 19:18):
当前使用的是45、27与76

浪漫曲--45与27与6j5

浪漫曲--45与27与6j5

浪漫曲--45与27与6j5

浪漫曲--45与27与6j5

浪漫曲--45与27与6j5

浪漫曲--45与27与6j5

浪漫曲--45与27与6j5

浪漫曲--45与27与6j5

浪漫曲--45与27与6j5

浪漫曲--45与27与6j5

浪漫曲--45与27与6j5

浪漫曲--45与27与6j5

浪漫曲--45与27与6j5

浪漫曲--45与27与6j5

浪漫曲--45与27与6j5

浪漫曲--45与27与6j5

浪漫曲--45与27与6j5

浪漫曲--45与27与6j5

浪漫曲--45与27与6j5

浪漫曲--45与27与6j5

浪漫曲--45与27与6j5

浪漫曲--45与27与6j5

浪漫曲--45与27与6j5

浪漫曲--45与27与6j5

浪漫曲--45与27与6j5

浪漫曲--45与27与6j5

浪漫曲--45与27与6j5

浪漫曲--45与27与6j5

浪漫曲--45与27与6j5

 
浪漫曲--45与27与6j5
浪漫曲--45与27与6j5
浪漫曲--45与27与6j5
浪漫曲--45与27与6j5
浪漫曲--45与27与6j5
浪漫曲--45与27与6j5
浪漫曲--45与27与6j5
浪漫曲--45与27与6j5
浪漫曲--45与27与6j5

浪漫曲--45与27与6j5
浪漫曲--45与27与6j5
浪漫曲--45与27与6j5
浪漫曲--45与27与6j5
浪漫曲--45与27与6j5
浪漫曲--45与27与6j5
浪漫曲--45与27与6j5
浪漫曲--45与27与6j5
浪漫曲--45与27与6j5

 

浪漫曲--45与27与6j5
浪漫曲--45与27与6j5
浪漫曲--45与27与6j5
浪漫曲--45与27与6j5
浪漫曲--45与27与6j5
浪漫曲--45与27与6j5

浪漫曲--45与27与6j5
浪漫曲--45与27与6j5
浪漫曲--45与27与6j5
浪漫曲--45与27与6j5
浪漫曲--45与27与6j5
浪漫曲--45与27与6j5
浪漫曲--45与27与6j5
 


浪漫曲--45与27与6j5

今天聆听了老驾的全古董胆机,跟张图庆贺
 

a-DSC_0265.jpg (69.86 KB, 下载次数: 26)

 

浪漫曲--45与27与6j5
(责任编辑:admin)
织梦二维码生成器
顶一下
(0)
0%
踩一下
(0)
0%
相关文章
------分隔线----------------------------
发表评论
请自觉遵守互联网相关的政策法规,严禁发布色情、暴力、反动的言论。
评价:
表情:
用户名: 验证码:点击我更换图片
栏目列表
推荐内容