|
()很多朋友在问关于机型。。。我确实不记得了不过研究了下。。efm32的应该都是差不多的就蓝牙模块不一样不过都是pin对pin的兼容 学习有所推进,主要是原理图绘制出来了可能大家有需要共享出来(绘制并不全面,8035未绘制,很多电阻电容也没有绘制,主要是电源部分和单片机IO的接口部分)。
硬件部分把电源原理搞明白了分享一下。 软件部分把串口无损的接了出来(在绘原理图时发现串口接到USB的D+,D-上的)所以在串口上接了个USB母口在不损坏板子情况下可以进行串口调试了。
能读取到电池电压(分压后),充电还是电池供电,是否按下关机键。
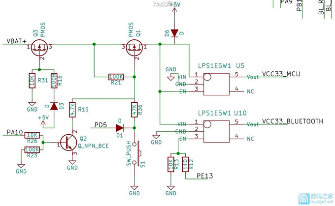
大约就这这样 关于电源部分自己的一点分析 ![]() 先看PD4接到单片机IO口PD4(ADC0 CH4)上,上面测得电池电压。 锂电池管理IC。网上没有找到这个IC的资料,不过根据电路图能进行简单的猜测 1脚应该是使能引脚-低有效,其他几个引脚就很显然了 虽然没有在网上找到这个IC的具体参数但是找到该公司的其他充电IC资料,同公司差距应该不大所以推测4脚应该是PROG脚 有公式可以改变电阻R44(15k)来改变充电电流,(有空可以试一下最大电流能达到多大) ![]() ![]() 下面这个是电池和电源切换的电路 1,当USB5V电源输入时Q3关闭,D6导通,USB电源直接进入后面的U5,U10两个LDO-3.3V为单片机和蓝牙模块供电。 2,当只有电池时,Q3栅极低电位导通,Q1在开关S1或Q2导通时导通,而Q2又是由IO口PA10决定,所以在单片机上电时得拉高PA10以开启Q1开启供电,同理也可以通过拉低PA10来关闭供电 3,蓝牙供电的LDO使能端是PE13控制(要使用蓝牙得拉高PE13) ![]() 关于蓝牙模块。似乎并没有接到串口IO上所以就暂时没有调试。。再研究一下,如果真的没有在串口IO上还得模拟串口。。。。。 (责任编辑:admin) |






















