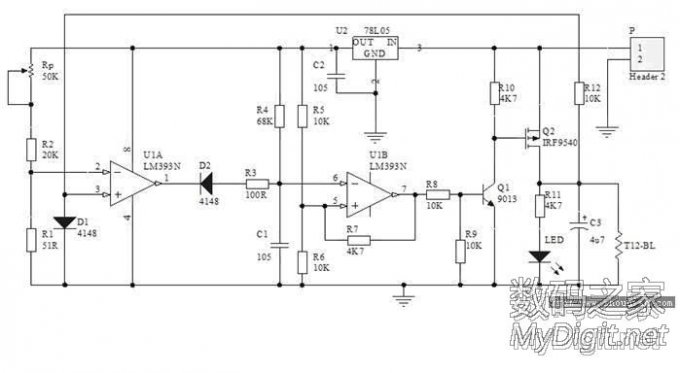
谢谢大家的支持,因为这个原理图有很多。。我不能一一去试。。这就无法回答大家关于下面各个的优缺点的问题了。。。还有就是因为我记性不好。。每天上网的时间又少(笔记本的电池坏了,学校断电,没断时宽带给我女友用)..所以无法回答关于各个图的出处。。如果原作者有看到可以发下链接。。谢谢。。4楼的RAR是pcb的原文件。。软件是sprint layout5.0 ...。。。大家有兴趣可以去下。。没下的话我也有转成JPG在上面。。。白菜的原理是一样的(运放做的电压比较器?)所以参数有很多。。由于我只是个小小小菜鸟。。无法为大家解读这些图。。关于MOS。。我是听坛友说用30v 5a以上的mos就行。。实际上我没试过。。不过我是这样想的。。白菜用的开关电源一般就是24v3a的。。。30v5a的mos应该是够了吧。。当然这个是毫无依据的想法。。。。最后。。再次谢谢大家的支持。。辛苦的不是收集。。而是设计。。谢谢原作者们。。。。。
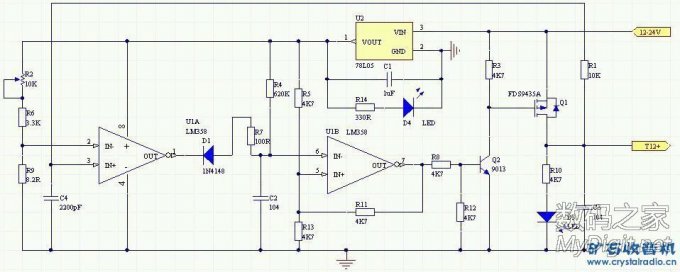
对了。。这个是hifidiy论坛找到的。。不是白菜的。。。而是936手柄的。。这几张到那个pcb的这些图都是。。大家别弄错了。。。
(责任编辑:admin) |































N白菜白光.rar (21 K) 下载次数:66 












