|
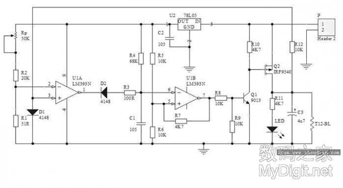
注:因数码之家DIY大赛要求参赛帖须在数码之家首发,不得已在未举办前发出,希望大家见谅! 以前一直认为烙铁就是烙铁,不知道不同的烙铁会有这么大的差距,直到用了白光烙铁,真的觉得很爽。优点是加电10秒可以焊接,头尖、易挂锡、不易烧死、寿命长,缺点是要带一电源,携带不方便。 首先搜索了大量关于白光的帖子,筛选了很多电路,最终选择了下图的电路。关于电路原理,请参考 http://ctwxdc.512j.com/viewthread.php?tid=26282&highlight=&page=1&sid=y96Q8zkV
先理解了电路原理最好,理解了就知道哪些参数是可以自己改变的,比如说上面的R4 68K,我用的47K也没有多大影响;50k可调我用的100k可调,低温用于融化热熔胶;Q2我用的笔记本电池电路板上拆的TPC8107,只要是P型场效应管,电压、电流适合就可以;三极管也不一定用9013。还有其他版本的电路:
以上原理图来自手电论坛,在此感谢以上电路作者和电路原作者。 制作开始,先将万用板切成合适大小,将铜箔用美工刀一分为二,划好的铜箔间距刚好对应8脚贴片元件的引脚,可以将间距划大点便于焊接。
部分元件来源
焊接过程从略,先焊接LM393,然后一点一点往后面焊,要非常小心,因为元件排得相当紧密。焊接好的板子比卖的成品板还要小得多。当然,其实并不需要焊得这么小的,只是挑战一下自己。
接线如下图所示
解决电源问题,其实用笔记本电源是一个很好的选择,但既然说到要打造最小巧的白光烙铁,当然就得做另外的选择,因为笔记本电源感觉大了点。前段时间在手电论坛发了一个求助帖,询问12v射灯变压器能不能作为白光烙铁电源的问题,大多数人持否定态度,经过本人试验,答案是能!关于电子变压器,请参考http://bbs.5imx.com/bbs/blog.php?tid=132920&page=1 这是后来买的,质量要好点。此电子变压器原次级绕组10圈,空载电压18v,加绕到15圈,空载电压24.5v,带白光电压15.7v,加电10秒可以焊接,当然也可以加绕更多次级线圈,减少焊接等待时间。其输出是高频交流电,不要用一般二极管整流,我先用的快速恢复二极管FR307全桥整流效果都不好,后来使用的肖特基二极管IN5822全桥整流,滤波电容470uf,并联一个103的陶瓷电容,正极输出串了一个电感,效果不错,空载无交流电压,带白光有2v左右的交流电压。这种电子变压器自身的发热量很小,带白光几乎不发热,所以我没有加散热片,假如要加散热片,一定不要让两个散热片接触。
这是原来的,两者电路一模一样,这个电子变压器有点偷工减料,最好将红圈处的另两个快速恢复二极管补齐,效果要好些。
将变压器焊下,将电路板截断。
加绕线圈的变压器
输出整流部分
将所有的元件装入一个去掉内脏的手机电源外壳内,非常紧密的布局。遗憾的是此外壳被我曾经烧坏过,影响美观,下次重新买个换上。
电路板下面垫了一块铝片起屏蔽作用,如果不要铝片的话变压器的磁场会导致电路误导通,不能调温,这个问题我失败了多次才找到原因并解决的。
在淘宝6元一支买的二手白光T12发热芯,成色还很不错。
开始制作白光手柄,材料:白光发热芯、签字笔(只要其手握部分的橡胶)、碳纤管(当然其他管也可以)、还用一块新买的裤子上挂的铭牌(没拍)、一个插头座(没拍)。
将白光发热芯顶部的塑料帽去掉,将正负电极分别焊接在插头座上,注意接近塑料帽的那个环为正极,用万用表测量两电极,与正极环电阻为零的电极即为正极。
将裤子上的铭牌用美工刀划成合适大小,然后用胶水将其接缝粘牢,最后和签字笔上的橡胶一起套在碳纤杆上。 然后将白光芯穿入碳纤杆,尺寸刚好差不多。这样的结构换芯也是很方便的,只要将芯从碳纤杆中抽出即可。
接缝处用胶水粘的,不是很完美。
一块散热器铝片
切割
打磨
装上,做成三角形主要是为了防滚
将耳机插头的外套改成电源插头
相当匹配
成品
未完,待买了新外壳和电位器旋钮再补上。 完成
|











































































