|
近期购了些铁锂电池,打算组一个电动车用的电池组,无奈需要用到点焊机,只好硬着头皮上了!!!!参考本论坛各位大侠的制作经验,在此一并谢过!!各位见笑了,哈哈!!总电容180X2200uf = 0.396f。开关管33只RU6099R 。 不打字了,上过程照片!!
近期购得一些铁锂电池,打算组一个电动车电池组,无耐需要用到点焊机,没办法硬着头皮上了!!参考本论坛各位大侠的制作经验,在此一并谢过!!各位见笑了!!不打字了,看过程照片:
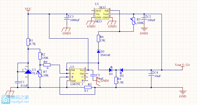
![]() ![]() ![]() ![]() ![]() ![]() ![]() ![]() ![]() ![]() ![]() ![]() ![]() ![]() ![]() ![]() ![]() ![]() ![]() ![]() ![]() ![]() ![]() ![]() ![]() ![]() ![]() ![]() ![]() ![]() ![]() ![]() ![]() ![]() ![]() ![]() ![]() ![]() ![]() ![]() ![]() ![]() ![]() 补充3R33限流稳压的原理图
(责任编辑:admin) |













































































