[充电电路] 自制自制太阳能手机充电器 日期:2013-01-04 21:49:07 点击:166 好评:0
免费提供各种电子制作文章、资料、图纸...
[充电电路] 7812稳压简单充电器电路 日期:2012-09-02 17:13:50 点击:390 好评:0
一般电池充电均采用恒流方式,这样只需控制充电时间即可完成对电池的充电。 从该电池外观上看,它是镍氢电池,容量为1450毫安时。其标准充电方法是:用电池额定容量的1/10电流即145毫安充电14~16小时。 本充电器实测充电电流为170毫安左右,充电时间约为12小...
[充电电路] 旧电脑电源改造充电器 日期:2012-09-02 16:55:56 点击:3721 好评:8
随着电子产品日新月异发展,我们常用的电脑也是更新换代非常快.所以经常因电脑硬件更新升级而使很多完全还能使用的部分硬件处之淘汰.这是非常可惜的,但那是必要接受的. 因而我们可能在很多情况下稍动脑一想或者DIY一翻,或许你能发现它们还能别有所用.比如很...
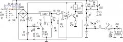
[充电电路] 镍镉电池自动充电、放电器电源 日期:2012-09-02 11:56:29 点击:168 好评:0
该电路能使两节镍镉电池,当充电至3V或放电至134V时,自动断开充电或放电回路,有效地防止过充电或过放电。 电路见附图。D1、D2整流后的电压供给电池充电,D3~D6整流后的电压供给比较、控制电路。TL082构成比较电路,其2脚由LM317输出提供一个恒定电压作为...
笔记本电脑报废之后,其电源往往依然完好。但是,由于它们已经没有用武之地,人们大多...
转眼间又4个月没发帖,感觉自己变潜水艇啦 对于高三党来说,放完这次寒假,下次回校才...
上回修效果器说到,很长时间没发帖子了,原因很简单,因为本人经常出差,没有时间啊!...
小米2成功改造无线充电 废话就不多说了大家还是看片吧! 先来张成功改造的小米2 拆机...
今天 天气热 ,下午休息,把前几天到的升压板替换老爸给买的移动电源上,哈哈忙了一下...
貌似最近做移动电源的不少. 前段时间我也做了个,只是比较忙没什么时间编辑, 又是迟来...