最好的电子音响科技diy制作网站

haoDIY_音响电子电脑科技DIY小制作发明

当前位置: 主页 > 音响DIY > 胆机DIY > 其它综合DIY >

胆机的摩机技术(2)

时间:2012-08-27 22:12来源:未知 作者:admin 点击:
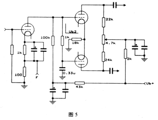
倒相级的输入电子管的栅负压必须有6.5~10V,这是一个关键数据,直接影响整机的最大输出功率.不少产品咀机是达不到这个电压幅度的。由于本级与前一级是直流辋合,调整的难度颇大,因为要同时满足3个条件:Il2mA,

   倒相级的输入电子管的栅负压必须有—6.5~—10V,这是一个关键数据,直接影响整机的最大输出功率.不少产品咀机是达不到这个电压幅度的。由于本级与前一级是直流辋合,调整的难度颇大,因为要同时满足3个条件:  Il>2mA,  I2a=I2b>3mA,  Ug2=—6.5~—10V.而这三个指标互相相牵制,如果用调电阻韵方法不能兼顾这三个条件,可用更换V2或把B+再提高50V以上来解决。
   倒相级另一个调节点是Rp,它关系到推挽输出波形的对称,影响失真和输出功率.调整时从输入插口注入12kHz的标准正弦波,用示波器观察输出变压器初级上下的两个波形,调节Rp,使波形完全对称相筹.如果无信号源和示波器,就要确定V2的两个负载电阻R=1.2R,使上下波形基本对称,其不足靠负反馈功能来纠正完善。



  完成以上的精密调整后,胆机就进入优越的技术状态,音质焕然一新.以后每半年进行一次精凋,使你的胆机永远保持良好的运转。

胆机的摩机技术
胆机的摩机技术
胆机的摩机技术
胆机的摩机技术
胆机的摩机技术
胆机的摩机技术 (责任编辑:admin)
织梦二维码生成器
顶一下
(0)
0%
踩一下
(1)
100%
------分隔线----------------------------
发表评论
请自觉遵守互联网相关的政策法规,严禁发布色情、暴力、反动的言论。
评价:
表情:
用户名: 验证码:点击我更换图片
栏目列表
推荐内容