|
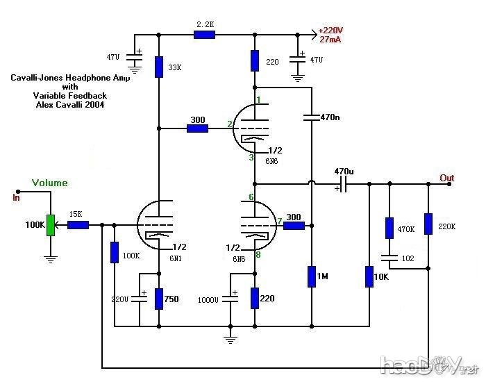
前些天看到本坛网友做的耳放不错。于是自己也参照这个做一个。 原帖是:http://bbs.hifidiy.net/viewthrea ... FA%B7%C5&page=1 这个图中的阴极旁路电容为什么要用这么大 根据这个图,今天设计好了PCB板。电源部分用6Z4整流,电源稳压管用的晶体管彩电电源调整管2SC5297。前级放大用 6N11 后级推动用6N1.先试试看。灯丝用的直流,没有稳压 只用了一个0.5R电阻进行限流。灯丝线都在顶层。其他线在底层。各点地严格按照一点接地。 贴图 ![]() 耳放最最最关键就是噪音,这个是最基本的。这次希望能够成功。开始热转印,烂板! 板子烂好, ![]() 钻孔又是一个痛苦的过程。 昨天挑灯夜战终于钻孔结束,家人骂死了**钻太吵。钻好孔,打磨光亮,上一层松香酒精溶液。 ![]() ![]() 今天晚上将所有元件找到 焊接好。明天休息再通电。希望一炮打响。 ![]() ![]() 今天上午忙了一个上午,终于通电初试一把。 由于电源部分稳压二极管缺少电压调整暂时用的R来进行。电子管 也没有6dj8,先用的6N1代替。有网友有6DJ8希望能联系我一下。 通电测量两级阴极电阻电压正常,输出电容外 电压0MV.很惊讶。关机,接上临时输入线,和炮灰耳机32R的 ![]() 再通电聆听,太安静了。一点噪音都没有,音量慢慢打开,响了。电位器设计太紧凑了。打算安装机箱时用连杆的,这里还是需要调整一下的。 ![]() 有机会 借到朋友的高阻抗耳机 在试试。晚上先将PCB板优化一下。有朋友提到电容靠太近,这都是临时这样焊接的,真正打样的话是双面板,就可以将电容,电位器 耳机插座都安装到反面了。 今天 又换上 6N6 进行试验。供电电压调整了一下。现为6N6 183V 22MA,6N1 168V 2.4ma,驱动MX360低阻,效果非常棒。比前面6N1有明显进步。 ![]() ![]() ![]() 今天又调整的PCB,再来一版。试试看看。胆耳放好像感兴趣的不多,最最主要原因还是不方便携带。 晚上找了一个坏交换机拆了,做一个机箱。按PCB的尺寸钻孔。变压器在后面,安装孔来不及了,有空再继续! ![]() ![]() 今天将PCB做了调整,先发出去打样。回来试试看看。 ![]() 本来就是来讨论的,要是工厂化生产这个机器早有了 ,而我们只有在这里讨论的就是能够DIY的方法。你的方法 我之前就想过。但是我觉得效果不可能好,也没有去试验。各抒己见,没有得罪之说。有什么说什么,做技术的都是这样的。又不是搞政工的。哈哈! 6N11带低阻耳机不如 6N6有力。但是6N6有少许低噪,不是夜深人静也听不出来。6N11是一点没有。6N6需要挑选一下,不是说是个好的管子用上就可以。我试了几个6N6效果都不同。电子管这个不能只看型号。试到好管一定要雪藏 。现在在做机箱。等板子打样好了再试试。功率还能满大的,低阻耳机推爆,是耳朵爆了 。最大音量不失真,但耳朵吃不消。估计在0.3W左右。有人一定会问管子屏压和屏流什么的。我试验下来,结果就是不是一个型号的管子就都用这个电压电流。没用只有自己试着调着,才能好声。同一期同型号差距也蛮大的。尽量买管子的时候让人家预先精配,多花点也是值得的。 安装完成图,长达2个星期的小机器终于完工了。 就是有一点遗憾。那个电源开关开孔的与里面电路板有冲突,开关只好被放到最后了。 先上印制板图。还是绿油看着最舒服 ![]() 整体面貌 注意前面那个方孔,本来是放开关的 ![]() 我用32R耳机直接做负载,音量开到最大(不失真),电压有效值只有0.5V左右。 这样算下来P=U平方除以 R=0.5*0.5/32 = 0.0078W 比你小近3倍。不知道正常否?如何进行调整? 我用的 6N6,屏流 13MA电压 181V 所有元件焊接完成图 ![]() ![]() 将调整后的电路图参数贴上来给大家一个参考 胆耳放换了件新衣服。发图给大家饱饱眼福! ![]() 换耳机继续试听,还是 32R的森海赛尔MX,高音低音都横好。没有前面朋友说的推不动。我这次音量也就最多再10点方向。已经澎湃了。 ![]() 灯丝用的直流,这个电阻式0.2的,灯丝电压测量为5.65V,有点低。整流块也烫的要命,基本手放不上去。这里也要重新改,考虑散热问题。电压偏低估计是三个管子灯丝都用这组,绕组功率不够。 ![]() ![]() ![]() ![]() |


















。现在在做机箱。等板子打样好了再试试。功率还能满大的,低阻耳机推爆,是耳朵爆了
。最大音量不失真,但耳朵吃不消。估计在0.3W左右。























