|
编者按——这是一篇成文许久的好文章,在惠威M-200音箱问世后不久便曾经登载在当时的短歌行网站上,作者是我们的老朋友ndly01。如今距离M-200问世已将近三年,多媒体音箱市场发生了很大的改变,不过M-200依然作为惠威的主力2.0产品在市场上拥有很大的用户群。其实在其问世之初,许多专业评论就认为——M-200虽然是高级2.0声道有源音箱的开山之作,并且声音表现拥有一定的素质,但却绝不完美,有打摩、改造的余地。所以这篇《惠威M-200多媒体音箱电路摩机杂谈》对有心用自己的DIY能力改造M-200音箱的朋友而言是很有参考价值的。由于工作上的疏忽,新版网站开通之后,在我们的文库中遗漏了这篇文章,在此特别作全新的排版与小幅修改,重新发布。
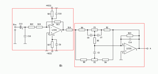
常在各大音频论坛看到不少网友对惠威M-200多媒体音箱的评论并寻求改进方法,也看到了不少高手的打摩见解及经过实践后的感受。在此从自己了解到的信息结合论坛上网友们的见解﹑方法来谈谈M-200电路部分(以下没有特别说明的都简称M-200)的打摩。首先我有幸看到一个关于打摩M-200的帖子中得到了其电路印刷板(PCB)的扫瞄图,经过一夜的奋战,我画出了M-200的电路图(惨!我竟然不会使用protel等电路设计软件,只有一笔笔地用windows的画图来画!),全部电路见下:
图1
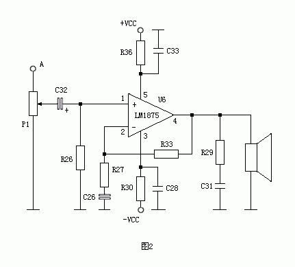
图2
图3 元件表见下表,因为左右声道所对应的阻容元件值相同,所以电路图以右声道为样板来讲解,看这个表就可看出相对应的元件标识。
M-200电路元件表
LM1875主要性能参数 之前这里先简单讲讲电路,M-200的整个电路由图3的电源部分﹑图1的前置音调控制部分﹑图2的后级放大部分组成。 从图中可看出,M-200使用了美国国家半导体公司(NSC)的集成功率放大器件LM1875来完成音频放大,LM1875也算是一款性能优异的单片集成功率放大器件,具有低失真﹑工作稳定可靠﹑外围电路元件少﹑电流负载能力大等特点,其主要电参数见表2。记得在前些年,此集成块在土炮发烧友中可谓红极一时,大概是由于人们发烧观的飞跃提高,LM1875也逐渐被淡化,但是纵观国内的多媒体音箱,舍得使用LM1875的也是少得可怜,大多是使用TDA2030之类的货色。LM1875在±30V供电﹑8Ω负载时输出功率可达30W,但由于M-200的变压器提供给LM1875的直流电压只有23V,所以在这里LM1875的输出功率只能达到大概20W。 图2中LM1875接成交流负反馈放大电路,P1为音量电位器,C32为耦合电容,R26为偏置电阻,同时也决定了电路的输入阻抗,R33﹑R27﹑C26组成反馈电路,整个电路的闭环增益K=1+R33/R21=11倍,R29﹑C31组成相移补偿网络,防止高频振荡的产生。 M-200的前级是由运放JRC4558组成的输入缓冲和负反馈式音调控制电路,见图1。左框里的电路为放大倍数K=R13/(R19+R22)=1.3倍的缓冲级,C13为输入电容,容量是47uF,电路的输入阻抗=R22+R19=1.1k。缓冲级后信号直接耦合到右框的典型的负反馈式音调控制电路,采负反馈式音调控制电路的优点:
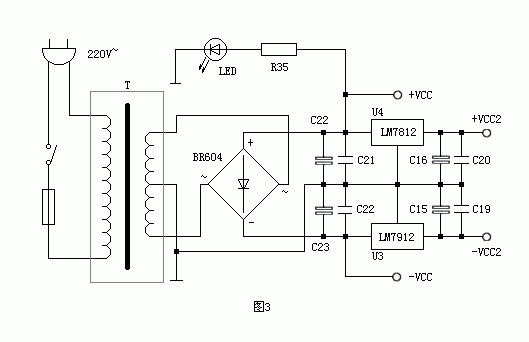
①由于负反馈的作用,频率失真减小: 图3为电源电路,220V的交流电经过变压器T降压后输出双16.8V电压,经过整流桥BR604整流和滤波电容C22﹑C23滤波后得到约±23V的直流电压,这个电压又分为三路走向,一路正电压经R35降压后接一发光二极管LED作指示用,一路经三端稳压器LM7812和LM7912降压输出±12V的电压供给前级运放,另一路直接供给LM1875。 好了,简单的剖析玩M-200的全部电路(什么,复杂!??没法子,想对电路下手就得充分了解电路呀,慢慢看,慢慢嚼啰!),下面说说自己摩机见解。先来说一下通常情况下的简易摩机法:这有点象是公式一样—— 1.换电容:
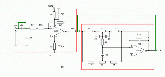
①把电解电容换为同容量的钽电容或是音频专用电容,在发烧友中经常使用的音频专用电容有日本的ELNA﹑红宝石﹑化工﹑黑金刚以及菲利浦等,还有一种就是三洋的OS固体介质电容,此种电容原本是用在工业领域的,后来被发现用在音频电路上竟也有奇妙的效果,现在在市面的产品中都有比较普遍的应用,但是它的确点就是耐压太低,使用时要注意!滤波电容如体积允许可以换上容量更大的高速电解电容,这样可以提高对电源纹波的抑制效果; 2.换电阻: 用同值的精密金属膜电阻换上原来的炭膜电阻,不过M-200里已经用上了5色环的金属膜电阻了,这一步就省了。 3.换运放: M-200里使用的是JRC4558这个双运放,有老鼠屎坏汤之嫌,不知到惠威是怎么想的,至少也应该用老牌的发烧运放之皇NE5532呀,成本也高不了多少!在这里列举出几种发烧友常用的廉价双运放:OP275﹑OPA2134﹑OPA2604﹑AD827﹑LT1057……! 4.换变压器: M-200的变压器是50W的型变压器,对于25Wx2的输出功率,未免有些供“水”不足,所以应该有100W以上的变压器才能使LM1875有足够的能量输出。好了,以上几点只不过是一些谈到摩机时发烧友们都会道出的菜鸟法,至于音质有何提高提高多少就不得而知了,这些只能说是治标不治本的方法,对于处入发烧之门的朋友倒是锻练身手的机会。 下面来改改前级电路,前面已经讲了,负反馈式音调控制电路的优点。但是它也有缺点,从我碰到过的实际听音感受来说,负反馈式的音调控制电路提升高低音起来,高音显得发毛,尖刺,低音显得沉闷,浑浊!特别是没有提升的平衡状态下,音质显得特别干涩,清晰感很差(也许是我听过的电路都设计不当吧),说起来就是对耳朵的糟蹋! 所以建议要好音质的朋友请毫不犹豫的废掉这个音调控制电路,这样你会发现它过去带给了你太多的崎音!如果实在要保留这个功能的话那还可以参照一些hi-fi名机的音调电路来改动,这里不好说了,要说的改的太多,不大合乎便利的原则,还是等哪位高手有闲心来变变魔术吧。改动的方法见图4:
图4 绿线和绿叉是要改的地方,可以看出是R14输出后直接接到A点,断开了音调控制电路,R14同时应换为100Ω的电阻。这里把耦合电容C13去掉是因为电路少一颗电容,电路就减少一份音质的恶化,况且来自声卡的模拟输出大多都是电容耦合输出,而后级的LM1875也是使用耦合电容输入,对于直流漂移可以放心。图5﹑图6是改动后的PCB板示意图(注意音调控制电路部分除了运放以外其它元件(就是画有黄圈的元件)统统拆掉!!!),元件面画红线的是用导线相连,铜箔面画白色的地方要用刻刀划断铜箔!!!
图5
图6
看,就是这么简单。只要细心都能成功,在此改完后别忘了试一下音,看看与原来的音色有哪些不同。不过还有些我要说,前级这下只剩下了一级缓冲了,这时大家可以把这级改为10倍的线路放大器,看看与缓冲前级音色有何不同。这里并不用改动PCB,只是替换些电阻的阻值就行了。改动是这样的:R19换为10KΩ的电阻,可以增加电路的输入阻抗,R13换为100KΩ,这样前级的增益=R13/(R19+R22)=100/(10+0.1)≈10倍! 这里来说一下LM1875的失调电压,LM1875的失调电压极低,仅为±1mV,经LM1875放大10倍后也不过是±10mV而以。所以给LM1875直流化完全可行,只要短接隔直电容C26即可完成直流化(PCB改动见图6,拆掉C26,紫色的为连接导线)!为防止前级电路影响到LM1875,耦合电容C32不能省掉,只要用上3.3uF-10uF的优质无极电容就可以使音质得以改善,不过通常象这个容量的无极电容的体积可是比较大的啊,就看你的功夫了。实在装不下使用音频耦合专用的电解电容也是可行的方法,还可以根据电容的特性来调整音色。这就是玩电容,换口味,不知道你可不可以玩到这一步了,哈哈!使用LM1875时电路闭环增益可控制在10-15倍之间,M-200里的电路增益K=1+R33/R27=1+6800/680=11倍,这样你就可以通过变换R33的阻值来改变电路的增益,把电路调整到自己满意的状态了。 好了,你的M-200可以这样改了,只要够细心,相信你会收到效果的。由于知识有限,文章未免有不尽之处,望网友们多多指正与讨论! |

























