编者按:惠威1080是最近大家光为关注的一套中低档2.0音箱,虽然厂家并没怎么宣传,但凭借惠威一贯的良好口碑,1080在各地论坛里面的热度与日俱增,与之相关的文章也就自发的在论坛里多了起来。今天我们发布的就是从ZOL论坛里面转载的一篇改造文章,仅供读者参考。不过,任何改造都意味着你将失去保修承诺,而且会有一定危险,我们不建议大家模仿。

惠威1080送亲戚了,发文怀念一下,呵呵(斑竹要俺上PCB图,顺便一起解决)笼统的东西我不多说了,大家可以搜索各大音响网站。
先说非PCB部分吧.大家看图.

喇叭单元见图,高音单元是TN25Ⅲ,5欧,30瓦,低音单元是SP5,4欧,40瓦,需要注意的是这里的功率是最大功率Pmax,并非额定功率P.一般最大功率是额定功率的1.5-2.0倍.

变压器是双14伏,1.5A的,最大输出功率大家自己换算.平常听音够了,但是要发挥1875和喇叭的全部能量,偶认为这点功率还不够.

分频器用料比较猛.注意高音单元串接了1.5欧的衰减电阻.

副箱体偶加了木快减小箱体容积,使主,副两箱容积尽可能相等.原来副箱里好大一团吸音棉,偶只保留一点放在箱体中间部位.
偶打磨这款箱子断断续续了一个多月,前面也发过贴子,后来又有所修改.下面我们来看看偶打磨过的PCB最终图?




A点,RC喇叭补偿电路,原箱用的是1欧1/8瓦电阻,换1欧2瓦
B点和C点,喇叭过压保护电路,两个4001二极管.个人以为过压可能性很小,所以去掉了.
D点,原来是连接正负电源的0.1μ的电容,滤波用.因为我有P点和T点的改造,所以去掉了这个电容.
E点,原22K,1/8瓦负反馈电阻,换1/4瓦
F点,前后级耦合电容,对音质有巨大影响!原来是普通2.2μ电容,换2.2μ二手WIMA电容.
G点,输入接地电阻,由于对音质影响有限,所以没有换.
H点,负反馈电阻,原来是650欧,1/8瓦,替换为1K,1/4瓦(E点和H点电阻的比率决定了后级放大倍数)
J点,负反馈电容,对音质有巨大影响!原来是22μ普通电解,现在替换为47μ普通电解,并联0.1μcbb
K点,前级输出电容,对音质有巨大影响!直接去掉,用导线直连.
L点,运放芯片.原来是4558,偶先加了插座,然后换5532
M点,前级负反馈电阻,原理同E点和H点.原来是无放大,仅电压跟随,偶改成了2倍放大.
O点,音频输入电容,对音质有巨大影响!原来是4.7μ普通电解.换6.8μ二手ERO电容.
P点,滤波电容,对音质有巨大影响!原来是4700μ耐压25伏普通电解,并联0.1μ普通电解,换4700μ耐压50伏普通电解,并联0.1μcbb
Q点,电源指示灯串接电阻,直接去掉.
R点,电源指示灯插座.拔掉插头,减少对电路影响.
S点,副箱插座.用比较粗的音频专用线直接焊接,减少副箱信号衰减


T点,新增加的退藕电容,直接焊接在1875的3,5两个脚上.
U点,散热片和PCB的隔离.用刀片直接在固定螺丝周围刻一条槽,可以让散热片和PCB不连通,保护1875.

以前音调电路的PCB被偶改成了纯音量控制,既可以调节总音量,也可以左右声道独立调节。可以参考偶以前发的帖子。

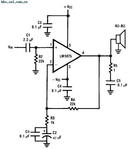
改完后的1875电路图。参考了标准电路,但没有完全照搬。
1080在偶手里前后一个多月,带给俺很多音乐乐趣。
发贴怀念ING....
(责任编辑:admin) |