|
国庆前家里的宽带提速到了20M,用有线连接下载速度最高能到3MB/s 原有的54M瑞银有些力不从心了,下载速度最多也就2.2MB/s左右 不仅浪费网速,增加开机时间,而且如果下载快了,开网页就慢了 路由器是150M的,那就把无线网卡也换成150M 手上有一些平板电脑用的WiFi模块,USB接口 就打算用这个做一块无线网卡 RTL8188模块,尺寸很小,具体参数没有,只知道是USB接口,3.3V供电
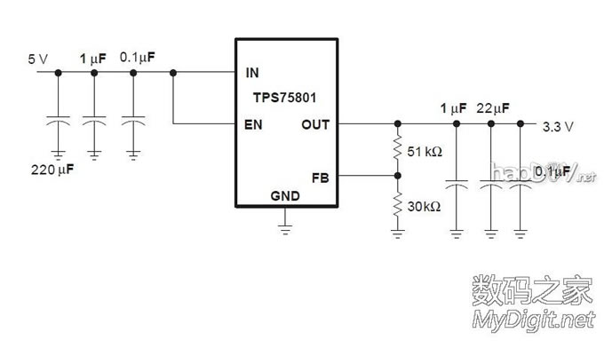
首先设计电路 模块是USB接口,可以直接利用,非常方便 但是模块供电是3.3V的,不是USB标准的5V,因此还需要设计一个5V-3.3V的DC-DC电路 5V降到3.3V,压差只有1.7V,不能用常规的LM78M33三端稳压,必须采用LDO低压差稳压电路 最常见的就是LM1117-3.3,手上一抓一大把,不过查看DataSheet后发现一个问题, 手上这些LM1117-3.3貌似输出电流只有100mA,而对于这种无线模块来说 有一个可能存在的问题就是发射时的瞬间大电流,比如GSM模块,平时耗电仅有几十毫安,但发射的瞬间电流可以达到2A以上 所以LM1117暂时被否定了,查看元件库,手上还有一些3A的LDO,比如SP29302和TPS75801,它们的输出电流是3A 再配合大容量电解电容,应付一个可能的发射电流峰不成问题 虽然获得的大电流输出能力,但缺点是TO-263的封装使体积变大了 这是网卡的LDO低压差稳压电源部分电路
这是模块电路,数据线直接和USB总线相连 本来想加一片NCP362用作USB端口的防静电保护 但是没有存货,所以就暂时算了,不过可以预留安装位置
裁一块双面覆铜板边角料,稍微有些长,还需再修剪
大件集合,USB公头和SMA头各一个
规划一下元件布局,为设计走线做准备 然后还找了一个屏蔽壳,忘了从什么地方拆机的,没想到用在这里非常合适
备齐零件,开始制作 首先打孔安装USB接头,个人习惯不同,对于手工画板来说,我喜欢打孔,画板结合起来同时进行
然后是屏蔽壳的4个扁孔,先定位,然后画线打孔,这些孔搞定,其余就剩画线了 扁孔是这样打的: 用0.8mm钻头在要打孔的地方紧挨着连续打3个孔,然后用刀尖切一下就做成了
无线模块采用的是半孔焊盘,可以直接焊接在铜箔面上
试一试,位置正好,盖上严丝合缝
四个小爪子,位置也不错
主要安装孔位搞定后,下面开始绘制PCB 这个线路简单得不能再简单了,记号笔手绘解决,一面安装无线模块 严格的说,天线处的高频走线是需要精密计算和描绘的微带线,以达到最佳阻抗匹配和信号传输性能 还有就是大面积接地敷铜,尽可能多画 不过自己画板就不管那么多了,尽可能画短一些,粗一些就可以了
另一面安装LDO低压差稳压电路,用一个实体元件描画焊盘
画好的PCB,很久不画了,手法都生疏了
检查无误后,开始腐蚀,用的是三氯化铁溶液 我一般腐蚀双面板都是分成两次腐蚀,一次一面,不腐蚀的那面先用透明胶覆盖做保护 一面腐蚀好,再腐蚀另一面
制作好的PCB 用钢丝球打磨掉颜料后烘干,再用小刀清除毛刺之类的残留 要求铜箔光洁无污渍
开始焊接元件,先从电源部分开始,LDO芯片用的是TI的TPS75801,设置为3.3V输出 前端加了一只220uF的钽电容应对可能的发射峰值电流 本来想用刚才描焊盘用的SP29302,但那个是拆机的,怕万一遇到坏件还得拆 于是还是决定用全新元件,TPS75801,高速LDO,德州仪器出品,性能出众
电源部分初具雏形
电源部分完工
焊好后通电测试,自USB口加载5V直流输入 输出为3.29V,VeryGood
之后就可以安装无线模块了
安装完无线模块后,仔细检查电路没有短路、断路等异常 然后就可以上机测试了,天线配了一个华3的AP天线,这个天线比较小巧,但是增益比较低
上电之后,立刻就识别出来有新硬件插入 不过Windows7 并未自带驱动,需要另外安装 不过已经认出是802.11n的无线网络设备
因为磊科有一款网卡就是RTL8188的,型号是NW336 在单位的时候用过,直接去磊科的网站上下到了相应的驱动 顺利安装
硬件信息,已经识别出了硬件型号,电脑也搜到了附近的热点信息 现在就可以进行测试啦
顺利连接上家里的AP 家里用的是自制的磊科NW236
(责任编辑:admin) |


































(责任编辑:admin)
















