![]() 图1、全密封形态 1A ( 常开 ) 干簧开关的基本结构
干簧开关是由两片干簧片(通常由铁和镍这两种金属所组成的) 密封在玻璃管内。玻璃管内的两片干簧片呈交迭状且间隔有一小段空隙。适当的磁场将会使两片干簧片接触。这两片簧片上的触点上镀有层很硬的金属,通常都是铑和钌,这层硬金属大大提升了切换次数及产品寿命。而玻璃管内通常注入了氮气或一些等价的惰性气体,部份干簧开关为了提升其高压性能,更会把内部做成真空状态。干簧片的作用相当与一个磁通导体。在通过永久磁铁或电磁线圈产生的磁场时,簧片会产生不同的极性, 当磁力超过簧片本身的弹力时,这两片簧片会吸合导通电路;当磁场减弱或消失后,干簧片由于本身的弹性而释放,触面就会分开从而打开电路。
以上描述的是常开或单刀单掷干簧管开关,另有两个常开开关或双刀单掷、三个常开开关等等。1 Form B是代表一个常闭开关,1 Form C (单向双掷(SPDT))是代表一个开关带有一个共用簧片,一个常开片和一个常闭片(见图2)。
![]() 图2、1 Form C (单刀双掷 (SPDT) 三个簧片的干簧开关之基本结构
可切换的簧片,在没有磁场时是与常闭片接触,当足够强度的磁场产生时,该簧片会移向常开片,而常开片与常闭片都是固定不动的。这两固定片与可摆动切换的簧片均为铁磁片,只是常闭的干簧片触点表面部份是由非磁性的金属熔焊于干簧片上的。置于磁场下时,两旁位于常开与常闭的固定片具相同极性,且和可摆动簧片极性相反,常闭端的非磁性金属会隔离磁通,因此当常开端与可摆动簧片之间的磁力够大时, 摆动簧片将与常开片接触闭合。
通常有两种方式可以令干簧开关的干簧片吸合。 1、使用永久性磁铁 ( 见图3); 2、使用外加线圈 (见图4) ![]()
图3、干簧开关在永久磁铁产生的磁场下之基本操作情况,两簧片呈相反极性, 而在两簧片间产生足够的吸力而互相接触。
![]()
图4、将干簧开关放置在线圈中心轴位置,磁场在这部份是最强的,两干簧片呈相反极性,在两簧片间产生足够的吸力而互相接触。
如图所示,当有一个永久磁铁接近干簧开关时,此两片簧片会被磁化成可相互吸引的不同极性,当磁场够大时,可让两簧片间产生足够的吸引力而互相接触。干簧片都是经过回火处理的,以便消除剩磁,所以当磁场退去后,在干簧片上的磁场随即消失。如果有任何残留的磁力存在于干簧片上,干簧开关的特性就会改变,在制造过程中,适当的制程和退火处理是非常重要的。
![]() 常见的干簧开关管 ![]() 干簧管开关应用电路
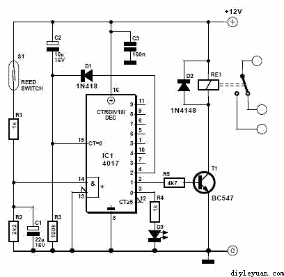
该干簧管传感器电路的工作原理是:当磁铁没有靠近干簧管时,CD4017的输出端0为高电平,LED指示灯亮,表示准备工作,输出端1为低电平,三极管不导通,继电器不吸合。一旦磁铁靠近干簧管时,CD4017的14脚输入一个高电平,输出端0为低电平,1为高电平,LED灭,继电器吸合。只有将磁铁拿开,再次靠近干簧管,继电器才会断开。这个电路可以用在洗手间的门上,当人打开门进入洗手间时,磁铁接触到了干簧管,继电器吸合,灯亮。当人从洗手间里出来时,磁铁再次靠近干簧管,继电器断开,灯灭。
|






















