|
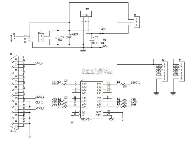
一向做蓝牙相干开拓的伴侣,编程器烧写措施、变动参数是必须的器材之一,我博客上全部的蓝牙相干的根基都是CSR的产物,不外市面近80%的份额也根基是CSR的。2年前我开始玩这个东东时,也是处处找这个资料,可蓝牙方面的东东在网上免费的有代价的太少,由于他的开拓情形不是免费的。其后在CSR一篇文档里看到有这个先容的资料,本身实行行使74LVC541芯片,可以正常行使,由于一向认为这个电路简朴,完全都可以本身DIY,以是一向没专门做PCB,可咨询、必要的伴侣太多,于是前些天做PCB时趁便做了几十片,但愿可懒得本身下手的伴侣提供利便。 1、电路图 这次我行使的是74LVC244低压芯片(3。3V),较量小的一种封装,或许是SSOP20吧。行使3。3V的芯片担保最好的电平匹配、兼容性。电源行使5V输入颠末一个LM1117-3.3芯片给74LVC244供电,同时板上有个跳线焊接端,能对方针板提供5V(我的谁人方针板就是5V供电的)或3.3V供电
2、PCB图和尺寸 可以恰恰装入那种卡接式的DB25插头盒中
3、实物图
4、现实的连线
红框内是对方针板供电电压,由于我谁人模块是5V供电,以是这里跳线我配置为5V
在这里钻个洞,5V电源通过这里进去,也可以不插这个电源,通过方针板反向供电
这是我任意用油性笔做的标志,我图简朴,最好用打印机打印在不干胶纸上后裁剪吻合贴上去 5、烧写软件下载(解压暗码接洽我) 有必要的伴侣可到我淘宝看看,早年买过我蓝牙的本钱价提供 (责任编辑:admin) |




























