最好的电子音响科技diy制作网站

haoDIY_音响电子电脑科技DIY小制作发明

【参赛】用微波炉变压器DIY个点焊机

时间:2017-05-26 21:58来源:未知 作者:admin 点击:
近期矿坛中DIY点焊机的帖子不少,在百度输入微波炉变压器点焊机也能搜出许多制作文章来,可以看出来大家对DIY点焊机比较感兴趣。点焊机在小制作中用途的确不小,可以焊接18650、26650等锂电池镍带,可以点焊薄的不锈钢或者薄铁皮。我也找了微波炉变压器做了
近期矿坛中DIY点焊机的帖子不少,在百度输入“微波炉变压器点焊机”也能搜出许多制作文章来,可以看出来大家对DIY点焊机比较感兴趣。点焊机在小制作中用途的确不小,可以焊接18650、26650等锂电池镍带,可以点焊薄的不锈钢或者薄铁皮。我也找了微波炉变压器做了台点焊机,几经改动,又为此专门设计了制作了时间控制板,看到矿坛DIY第七届大赛的消息,勾起了我参赛的欲望,遂拙文参赛。
  一、点焊原理
  交流点焊机是利用变压器将220V(工业点焊机一般用380V)交流电转换为较低的电压,经电极引线引到点焊焊极,利用电极短路(电极触点与被焊件有很低的接触电阻,姑且称其短路)产生的瞬间大电流烧蚀焊件产生熔核达到焊接目的。点焊时的大电流是点焊的关键,制作点焊机时应以能产生大电流为主线,其次才是广大网友感到麻烦的点焊时间长短的控制。
  二、材料准备
  1.大功率变压器
  我用的是微波炉主变压器,微波炉变压器是按低暂载率下超功率设计的,初级线圈粗,瞬间功率大,很适合做点焊机用。论坛中网友有采用环形变压器改制的,但环形变压器一般是按连续工作设计的,要达到相同的输出功率,变压器体积会比微波炉变压器大许多,做成后的整机体积和重量都比较大。
  2.时间控制部分
  点焊机点焊时间很短,一般为零点几秒,用手动开关直接控制变压器通电时间是很困难的,也可以说是不可能的,需要控制电路来实现。网上最先出现的DIY点焊机用的是时间继电器加交流接触器,论坛中网友发表的制作实例大部分也是采用这种方案。时间继电器加交流接触器的方案有以下明显缺点:一是接线多、接线复杂,论坛上就有很多咨询接线的留言;二是时间继电器和交流接触器的价格高,导致花费多;三是体积大,不利于小型化;四是噪音大,继电器啪啪的吸合声音很大,夜深人静时更加明显。
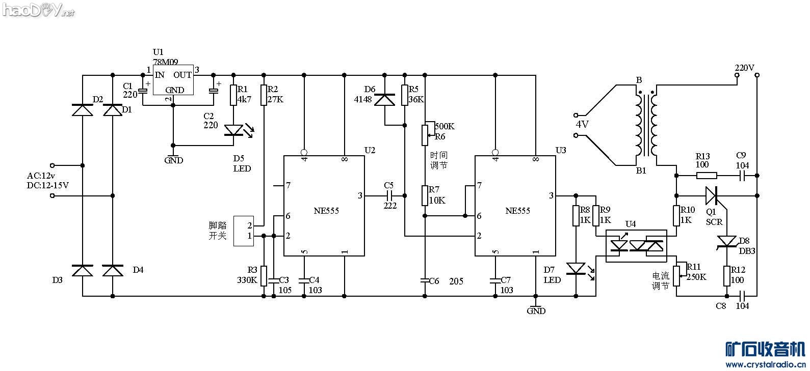
  鉴于此,我设计制作了一块点焊机时间控制板,用于DIY点焊机效果很好,板子特点如下:一是前后级使用光耦进行隔离,即前级的供电、指示灯、时间调节电位器、脚踏开关等均与市电隔离,安全系数大大提高,特别是脚踏开关与市电隔离后,就可以将脚踏开关引线做成快速插接式的,携带、移动更加方便了;二是电路板尺寸小,宽3.3厘米,长7.7厘米,不占空间,安装固定也容易,容易做到点焊机的小型化;三是采用大电流双向可控硅BTA41,电流富余量大,运行可靠。
  原理图及实物图见下
  控制板工作原理:D1-D4组成桥式整流电路,将交流或者直流供电转换为固定极性的直流,由三端稳压U1稳压后供后级电路工作。R1和D5组成开机指示电路,D5选用绿色LED,接通电源它就发光,指示已接通电源。U2和U3分别构成单稳态触发器,脚踏开关没踏下时其内部开关是断开的,U2的2和6脚是低电位,U2的第3脚是高电位;U3的2和6脚是高电位,U3的第3脚为低电位,发光管D7不发光,光耦U4不通电。脚踏开关踏下后,内部开关接通,C3经R2迅速充电,当电压充到2/3Vcc以上时,U2被触发,其第3脚输出低电位负脉冲,经C5微分形成尖触发脉冲耦合到U3的第2脚,触发U3,U3的7脚导通C6迅速对地放电,同时U3的第3脚输出高电位,D7发光,光耦U4得电。C5耦合的负脉冲触发U3后会迅速消失,但C6在被迅速放电后为低电位仍可继续维持U3的暂稳状态,U3第3脚维持为高电位,此时电源会通过R6和R7给C6充电,当C6上电压充到2/3Vcc时,U3就会恢复到原来的稳态,U3第3脚恢复为低电位状态,D7不再发光,光耦U4不再得电。U3暂稳态下第3脚输出高电位脉冲的时间长短就与R6、R7、C6的充电时间时间长短有关,脉冲宽度T=1.1*(R6+R7)*C6。光耦U4前级得电后内部LED发光,U4后级接通,R10、R11、C8、R12、D8组成常见的移相调压电路,通过调整电位器R11的阻值来控制可控硅Q1的导通角,控制点焊主变压器点焊电流的大小,即通过调整R6改变U3的第3脚脉冲宽度来控制点焊时间,通过调整R11来控制点焊电流。脚踏开关无论踏下的时间多长,U2的第3脚都是输出一个负脉冲去触发U3一次,即使脚踏开关踏下后不放开,点焊机也只点焊一次。R3和C3组成防抖电路,防止脚踏开关踏下时因开关触点抖动多次触发U3造成误点焊,R3和C3数值的大小影响连续点焊的时间间隔,数值越大,连续点焊的时间间隔也越长。
  3.次级绕线
  焊接时次级线要通过成百上千A的电流,这就要求次级线圈电阻要小,软铜线是最好的选择,其截面积根据自己的焊接用途来确定,点焊厚件、大件时电流超千A,次级线截面积应大50平方毫米;点焊锂电池薄镍带时,所需电流稍小,截面积25-35平方毫米即可。次级线优先选用手头现有的线材,因为次级铜线有一斤多重,使用现有线材可以减少再投入,这更符合DIY的精神。使用普通多股软电线去皮并联使用,或者使用漆包线、裸铜线并在一起,使用裸线时需外套绝缘管。
  我第一次改制的变压器使用了普通交流弧焊机的焊把线,剥去橡胶外皮,外套黄腊管绝缘。这次我买了35平方毫米的铜编织带,因为不能再截我的电焊机焊把线了,再截就影响使用了。
  4.焊接电极
  点焊机的焊极要根据焊件来选择,点焊不锈钢、铁皮最好用铬锆铜的,点焊锂电池镍片最好用氧化铝铜的,偶尔使用的话可选用纯铜的。
  我使用的是3mm粗的氧化铝铜电极,主要用于点焊锂电池。
  5.脚踏开关
  使用脚踏开关可以解放出一只手,在点焊接时有时两只手还感到不够用,若使用手动开关则更会感到不方便。
  6.副电源
  控制板需要有隔离的辅助电源供电,控制板上有桥式整流和7805稳压电路,可以用交流7.5—9V的小变压器,也可以9-12V的直流电源。第一台点焊机我用了一个小变压器,这次用的是一块从接收机上拆下的电源板,它有3.3V、15V和18V三组电压输出,用的其中的15V那组即可,这种电源板尺寸小,更节省空间,也是废物利用,不用再花钱的。
  7.外壳
  一个合适的外壳不仅是美观方便的要求,也是安全方面所必须的,因为里面有市电,就必须用壳子把它们装起来。第一个点焊机我用的直流电机调速器塑料壳子,它不美观,为参赛我从淘宝上买了两款围框机箱,一款是XD-1型的,尺寸是90x200x165mm,即高90mm,宽200mm,深165mm;另一款是XD-6型的,尺寸是100x230x185mm,这款内部空间比较大些,可以放进更大些的变压器,或者放进更大些的控制板,因为我已设计了能预热或者回火的两脉冲点焊机控制板,及具有预热、点焊、回火功能的三脉冲控制板,这些控制板尺寸较大,需要较大空间的外壳。
  三、制作过程
  制作过程主要以图片方式展示,有些图片懒得拍了,就直接借用网上的图片。
  1.重绕变压器
  步骤1.初测变压器:测量初级绕组与铁芯绝缘,电阻应为无穷大→测量初级线圈阻值,正常值2欧姆左右。
  步骤2.清理变压器:将微波炉变压器高压绕组(细线的)用钢锯锯开→用冲子或者木条将高压绕组冲掉→拆除灯丝绕组→打掉初级与次级绕组之间那几片小铁芯(磁分流铁芯)→清理残留绝缘纸和绝缘漆。
  步骤3.再测变压器:重复步骤1的测试→初级接220v用卡表测初级空载电流,正常值是4A左右。
  步骤4.确定次级圈数和长度:用细导线在次级绕线窗内穿绕10圈→测量10圈的电压值→计算每伏匝数,计算4V需要的圈数→用和次级线粗细相似的绳子绕够圈并留有合适的接线长度,再取下测量长度来确定次级铜线长度,我这次用的35平方的铜编织线,宽度是25mm,厚度是3mm,绕4圈的适宜长度是1.2米。
  步骤5.重绕次级线圈:绕线窗口贴绝缘纸→截取长度合适的次级铜线→是裸线的话需套套上合适的黄腊管→穿绕→整理线圈
  步骤6.变压器重绕后的检测:测量初级与次级、线圈与铁芯的绝缘,电阻应该无穷大→重测初级空载电流(应于之前数值相同)→次级引线直接短接,用钳表卡住次级线圈,初级短时接入220V,测量次级电流,一般应在1000A左右,越大越好→次级引线直接短路,用钳表卡上初级线圈,初级短时接入220V,测量初级电流,一般在15-20A左右。
  2.固定变压器、辅助电源、控制板等部件
  固定方法见图,此处省略200字。这里需要说明的是,由于我采用的XD-1外壳内部较窄,微波炉变压器底部有比铁芯宽的固定铁片,变压器不能紧靠壳子安装,而导致前面板安装控制板后与变压器的安全间隙不足,于是我就将变压器底部一侧的固定安装铁片锯掉,具体见图。
  外壳原配的是铁面板,因考虑到今后还会折腾,就没有在原配铁面板上开孔,而是用了一片环氧板,等最终定型不改了再换用铁面板。
  3.制作便携点焊笔
  我制作的这台便携点焊机主要用于点焊电池,偶尔焊一下薄铁皮和薄不锈钢,为使用方便我制作了可以更换焊极的夹具。因点焊这些较薄的焊件所需电流不太大,就采用了截面积10平方的多股软铜线作焊极引线,线细柔软使用方便。如果点焊厚件,就需要更粗的引线了。
  步骤1.加工电极夹具:截取外径8mm内径5mm黄铜管两段,每根10cm左右→两端套10mm长的M8x0.75mm丝→每根一端从顶部用细齿(24齿或者32齿)钢锯锯十字缝,锯缝深为钢锯条宽度即可。
  步骤2.制作焊极引线:截取10平方多股软铜线两根,每根60-70cm→引线一端与点焊机变压器次级铜线可靠连接(我采用的是厚铜片压接)→软铜线套上合适热缩管并用热风吹紧,另一端需留出10mm左右→将焊极线引到壳外。
  步骤3.组装焊极夹具:将紧固螺丝的内孔扩大至6mm→将紧固螺丝穿入焊极引线→焊极引线端穿进焊极夹具带十字缝的一端,进入深度10mm左右,如线细穿进后与铜管间隙较大,最好先绕几层薄铜箔,这样也利于穿线,没有铜箔的话可用裸铜线将空隙塞紧,以利于压接→旋上紧固螺丝→用一段热缩管将夹具铜管热封,如嫌夹具较细或嫌夹具热的快,可在夹具铜管外缠几层硬纸或者棉布条后再热封→夹具另一端根据焊极直径选用合适夹心并用紧固螺丝紧固
  4.点焊电流指示(鸡肋功能)
  起初我是从一块电力设备板子上拆个检流用的带线圈的磁环,类似于漏电保护器中的的那个磁环,将磁环输出线接整流滤波电路后再串一可调电阻接小表头,一开始用的点焊控制版没有调电流功能,发现调整所串电阻不能使表头线性指示焊接电流,当时没有深究原因。后来换上带调流功能的控制板,发现焊接电流调大与调小表头指示差别不大,感到很奇怪,就用示波器测量磁环输出的信号,发现不是交流正弦波而是尖峰脉冲,上网一查原来是磁环磁芯饱和了,换用不同磁环及接不同的分流电阻均不能很好的解决磁芯饱和问题,决定放弃,不再设表头指示,但点焊机外壳面板已经开了表头孔,不装的话会浪费一块面板,心中总感到有些遗憾。
  为参赛我绕了第二个变压器,给次级线圈和焊把线通1A的直流,用4位半台表测量各线的电压降来测算线的电阻,发现我所用截面积10平方毫米0.6米长的焊把线上有1mv多的压降,即电阻有1mΩ多,灵感忽然而来,从一段焊把线上取出电压降接表头不就行了,还省去了磁环。找出表头,串个电阻接上维修电源,测出表针满刻度所需电压是80mv左右,加上检波二极管压降(用1N5189,压降0.3V左右),即有0.4V以上的压降就可指示满刻度,按点焊电流1000A计算,单根焊把线上就有1V的电压降,于是在焊把线的与次级线圈连接处和焊把线中间位置接上两根细线,取出电压降,接到整流滤波,在串个电位器接到表头,就可指示点焊电流的大小了。
  电流表头改好后使用一段时间后发现,因点焊时间很短,表头指针指示短时摆动一下,不能看清指针指示的准确位置,也就是说表头实际并不能准确指示点焊电流的大小,采用表头指示电流的方法又失败了。对安装好的表头,最后改为次级电压指示,指示次级电压的高低,这样就不用在从焊极引线上取电压了,也只是在点焊时才有电压指示,实际就是个摆设了,以后就不再设表头了,建议朋友也不必这样设表头了。  
  四、制作心得感悟
  1.变压器的选择很关键
  点焊是大电流焊接,焊接时消耗功率也很大,点焊电池薄镍带时的功率就有2KW,这就要求变压器输出功率大才行,用小变压器是难于成功的。综合变压器尺寸、改制成本及改制工作量考虑,建议使用微波炉变压器,用它足以满足日常中的偶尔点焊。你如果焊接厚的焊件,或者较长时间连续使用,可以尝试使用两个或多个变压器,将它们的初级并联,次级串联,次级串联时因每个变压器次级圈数很少,穿绕就容易多了,穿绕时建议用一根整线依次穿绕,中间不要有接头,因为粗线接头实在是太麻烦了。如果绕后发现某个次级相位反了,可以调整其初级线来调整,不必重绕次级。
  2.选择合适的时间和开关控制方式
  工业用的交流点焊机几乎无一例外的是采用控制可控硅导通角和导通时间来控制点焊电流强度和时间的,好的能精确控制到单个脉冲,网上DIY点焊机的大多采用的是用时间继电器去控制交流接触器的方式,这种方式的缺点太多,不建议使用这种方式,建议采用可控硅方式的。
  3.正确认识点焊电流和时间
  点焊时焊点温度很高,会造成焊点附近金属氧化,从而影响焊点强度及材质特性,点焊时间越长氧化越严重,所以合适的焊接方式是大电流下尽可能短的时间,点焊时间一般不超0.5秒。工业点焊机电流输出能力很大,所以要根据不同厚度的焊材选择合适的电流,以防止焊点烧化、飞溅。微波炉变压器改的点焊机电流输出能力一般有限,对有调电流功能的一般应先设在最大电流,摸索最大电流下最短焊接时间;变压器次级线和焊极线较粗的话,次级电流比较大,这时应将电流调在点焊时焊点周围不明显变色为好。部分网友因选用的变压器不合适或者次级线较细导致输出电流较小,点焊困难,就采用延长点焊时间来弥补,我不提倡这样,还是应该从变压器上下功夫。
  4.点焊电压与点焊效果的关系
  点焊是大电流下烧熔,是电流影响点焊效果,只要点焊时电流足够大就行,与点焊电压并没有直接关系,但点焊次级回路中的电阻却影响点焊电流,点焊回路中的电阻有触点部位接触电阻、点焊电极、焊极引线和次级绕组电阻四部分。如果点焊回路中总电阻较大,要想达到理想的点焊电流就需提高次级电压,但会增加回路中的损耗,表现为起热明显,效率降低;如果回路中电阻较小就次级可以用较低的电压,这样起热就不明显,效率较高,所以大型工业点焊机的次级截面积很大,焊极引线很粗,次级电压比较低,有的只有2V。大部分爱好者在DIY点焊机时次级发现绕4圈(电压略低于4V)时点焊效果不理想,增加一圈提高电压后点焊效果便好了,就误以为次级电压高些好,其实是他的变压器次级线截面积不够或者是焊极引线太细的原因,理想的点焊机是次级能在较低的电压下输出足够的电流,提高次级电压会带来焊极线和次级严重发热的弊病。
  我第一个点焊机用的是交流弧焊机焊把线去皮套黄腊管穿绕的,先是绕4圈发现点焊效果不好,后增加一圈效果比原来好多了,使用较细的6平方毫米的焊极引线也能点焊薄镍带及薄不锈钢了,但焊极线起热十分明显,焊几下就会烫手。做第二个点焊机时,用的是32平方毫米铜编织带,费力不小才穿绕4圈,同时焊极线改为10平方毫米的软铜线,点焊效果明显变好,点焊薄镍带电流调在70%左右,时间0.1秒左右就行了。对比原来的焊把线和新买的25平方毫米软铜电缆,发现原来的焊把线截面积只有20平方毫米左右,测量线电阻,发现第一个变压器次级线圈和焊极线的总电阻有10多mΩ,第二个次级线圈加焊极线才2.5mΩ,这样计算,第一个变压器在用细焊极线的情况下,5V电压时最大电流才会400-500A,第二个变压器绕4圈是3.6V,最大电电流理论上可达到上千A的,且其初级还是铝线的。第二个变压器次级绕组电阻是0.55mΩ,主要电阻是焊极引线电阻,如果焊极线改用25或者32平方毫米的,估计电流输出能力还会增强,只不过焊极线粗了,使用时不方便,所以就没有换线测试。
  前两天从论坛中买了几个微波炉变压器,手中还有一根1米多一点的25平方带塑软铜线,将铜线抽出,套上一根1米的黄腊管,穿绕了3圈后,两端还剩余十多厘米,通过10mm的紫铜管接6mm紫铜棒电极。测试次级线圈和电极回路的电阻约0.8mΩ,电压2.8V左右,但点焊电流明显高于前两个,最大电流超过了1200A,且初级电流反而没有升高,点焊几次后发现次级线圈发热,大电流下次级25平方还是有些细了,这也充分说明次级回路电阻对点焊电流的影响很大。
  5.对焊接发热要有心理准备
  点焊时的能量很大,焊点处的温度很高,焊极和焊极夹具是铜质的,导热很快,连续点焊焊极部位起热十分明显,甚至烫手,大电流下焊极引线和次级线圈发热也很明显,变压器处于超负荷工作状态,初级线圈和铁芯起热也快,所以单个微波炉变压器做的小点焊机是不能胜任长时间连续点焊的,其中起热最明显的是焊极部位,会热到不能握持迫使你停下。因为是焊极部位会先热到无法使用,所以点焊机内部各部件就不需要再强制散热了;点焊机控制板上的可控硅起热最轻,所以我设计的控制板上的可控硅就没有加散热片。
  如果想长时间连续点焊,就必须考虑对发热部件强制散热,焊极部位一般通水散热,焊极引线截面积要大,不大的话也需通水散热,控制板上的可控硅需换用更大电流的模块并可靠散热,主变压器也得散热,当然一个微波炉变压器也不能胜任了,如此下来麻烦不小、成本不低,这也是工业大点焊机价格高的原因。


补充内容 (2016-2-13 09:00):
因级别不高,一次发图受10隔得限制,计划陆续补充,但发现不能编辑了,剩余图片只好以回复的方式补充了

补充内容 (2016-2-18 14:28):
忘记传控制板接线示意图了,在21楼补发。
 

原理图.jpg (93.97 KB, 下载次数: 77)

 

【参赛】用微波炉变压器DIY个点焊机
 

控制板正面.jpg (153.07 KB, 下载次数: 57)

 

【参赛】用微波炉变压器DIY个点焊机
 

控制板背面.jpg (147.1 KB, 下载次数: 36)

 

【参赛】用微波炉变压器DIY个点焊机
 

控制板侧面.jpg (76.49 KB, 下载次数: 41)

 

【参赛】用微波炉变压器DIY个点焊机
 

脚踏开关-带线.jpg (79.83 KB, 下载次数: 37)

 

【参赛】用微波炉变压器DIY个点焊机
 

XD-1.jpg (18.33 KB, 下载次数: 27)

 

【参赛】用微波炉变压器DIY个点焊机
 

XD-6.jpg (16.89 KB, 下载次数: 21)

 

【参赛】用微波炉变压器DIY个点焊机
 

锯次级1.jpg (93.85 KB, 下载次数: 23)

 

【参赛】用微波炉变压器DIY个点焊机
 

锯次级2.jpg (74.88 KB, 下载次数: 25)

 

【参赛】用微波炉变压器DIY个点焊机

 6.点焊电极对点焊效果影响很大
  电极是焊接回路的一个重要组成部分,它向焊接区传输电流和压力、导散焊件表面及焊接区的部分热量,及将工件定位、夹持于适当位置,其工作端面及邻近区域将承受较大的电流密度、压缩应力和温度梯度,工作条件非常苛刻。电极的选择常常不被爱好者所重视,实践证明,普通材料中紫铜(纯铜)只能勉强使用,黄铜、铝质的没法使用,经常使用的话还是买专用的焊极,点焊不锈钢可以选用铬锆铜,点焊镍片最好选用氧化铝铜,点焊铜件需用钨钼电极。具体选择方法可以百度一下,网上有比较详细的介绍。 (责任编辑:admin)
织梦二维码生成器
顶一下
(0)
0%
踩一下
(0)
0%
------分隔线----------------------------
发表评论
请自觉遵守互联网相关的政策法规,严禁发布色情、暴力、反动的言论。
评价:
表情:
用户名: 验证码:点击我更换图片
栏目列表
推荐内容