|
基本参数: 数控电源:单片机用STC89C52 输出电压0.4V - 35V 步进0.1V 输出电流0.04MA - 5A 电子负载: 输入电压 < 35V 输出恒流 0.04MA - 5A 功能: 电子负载输入电压检测,精度0.1V步进 定时输出功能(数控电源和电子负载) 1分钟自动锁键盘 ------------------------------------------------------------------------- 以下为图片: 数控电源显示界面
电子负载显示界面
定时输出时间设定显示界面
电子负载功能扫描输入电压成功显示界面
恒流放电达到设定值显示界面
键盘锁定显示界面
----------------------------------------------------------------------- 制作图片 PCB正面
转印丝印层
丝印层
四阶低通滤波
PCB底部
主板和主控板
主板和主控板安装在一起
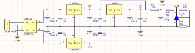
![]() PCB_Layout和执行文件下载 PCB_Layout和执行程序.rar (103 K) 下载次数:481 原理图供参考: ![]() 稳压 ![]() 上电测试 ![]() 恒流状态指示灯 ![]() 对18650电池进行恒流限压充电 ![]() ![]() ![]() ![]() ![]() ------------------------------------------------------------------------ 主控板制作过程 先用激光打印机打印PCB线路图 ![]() 再去电运斗开始热转印 ![]() 然后用标记笔修补不完整的线路 ![]() 化学反应,去掉铜皮 ![]() 打孔 ![]() 打孔完成 ![]() 去细号小沙纸去掉碳粉 ![]() 焊接元件
(责任编辑:admin) |

















PCB_Layout和执行程序.rar (103 K) 下载次数:481 





























