原材料1,旧的4分水管,只用里面的铜接头:
就是这货:
上锉刀锉到适合的形状,再锯成两爿:
原材料2,坏了的晨光牌自动铅笔,金属笔杆的,只要外面的管子:
铜接头锯成两爿是为了卡在T12的两道环之间,这个长度比较适合,以前看到的要么卡后面太长,要么卡前面太短:
用力推到位,卡得很紧,不会活动:
这个线是败笔,我买的时候卖家描述是软线,拿到手一看,是软的,比钢筋软一点:
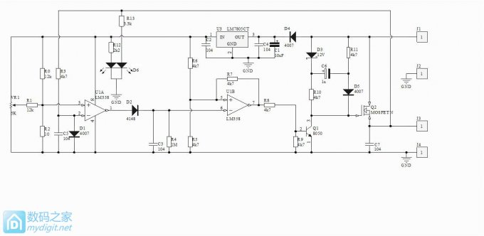
典型的N-MOS电路:
自己画的PCB:
有一道线很细,没断但是不放心,后面还是跳了一下:
原材料3,SONY相机的电池,芯坏掉了,壳留下来,PCB就是根据这个尺寸画的:
电位器体积有点大了:
组装好一次通过,LED那里刚好有个箭头,防止输入输出插头插反掉:
(责任编辑:admin) |




























