|
用一只单开关节制多组灯,不只可以省掉许多开关,并且也给本身下手建造增加爱好。
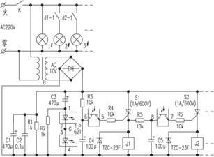
如附图所示的电路。当电源开关K第一次接通时,1#灯当即点亮,因为电容器C3上电压不能突变,光耦合器G只在开关K接通刹时才导通(约0.5秒),但很快G便截至。加之在K接通刹时,电容器C4上的电压不能突变,以是可控硅S1不会导通(开关K刚接通C1还未成立起电压,同理S2也不会导通)。以是2#、3#灯均不会点亮。
若想2#灯点亮,只需在1#灯点亮后的几秒钟,把电源开关K关掉后又立即接通,则1#灯和2#灯均点亮,缘故起因是开关K第一次接通后,电容器C1上已成立起了不变的直流电压,该电压加在可控硅S1、S2的阳极上,此时开关第二次接通刹时,光电耦合器因C3的耦合而短时刻导通,可控硅S1即可触发导通,此时继电器J1事变,其触点J1-1接通,2#灯点亮。 若想3#灯亮只需再次把开关又断开再合上,可控硅S2导通,3#灯点亮,事变进程与上述相似。由此可见,该电路按上述事变模式,增进与S1、S2沟通的电路级数,即可增进4#、5#……灯的数目。而操纵时,只需不绝开关电源开关,即可依次点亮各个照明灯。即一只单开关即可节制多盏电灯。
(责任编辑:admin) |
















