|
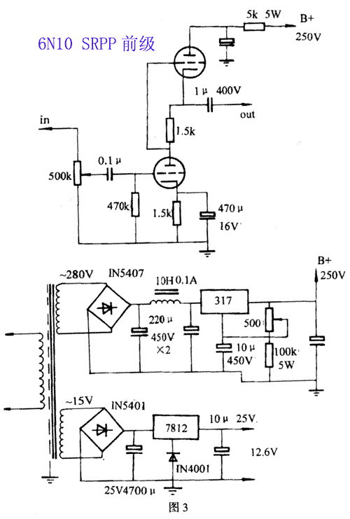
电子管在音响应用方面,最简单又最实用的莫过于作前级放大,因为前级不需要昂贵又复杂的输出变压器,同时也由于它需要的工作电源电压高,这使得讯号的放大倍数较大、动态裕量高,即使是放大到几十伏电压也不会因为供电压的限制而造成削波失真。 我十年前的音源是飞利浦早期的16bit CD机,出于电子管前级能给干硬的数码声增添音乐韵味和改善听感,也由于因它较易制作和回报率高,这些年来也制作过不少不同线路几款前级,当然这不是想研究出什么伟大的经典之作,但边学边玩的制作乐趣也让人得到一定享受和进步。前一段时间笔者再从收藏箱中将这几部前级取出来并略经改良以重温旧梦。这几部前级各具特色,值得电子管爱好者他细玩赏聆听,为了吸引更多读者制作胆机,也期望能抛砖引玉,笔者在这里向各位介绍和比较这些前级线路及它们的音效特色,以供读者作参考。 6N11一级共阴极放大线路 6N11的国外型号为6DJ8,用6N11制作一级共阴极放大的前级线路如图1。此机是笔者制作的第一部电子管前级,当年为了求简单和制作容易,高压不设稳压线路,当然采用稳压供电时效果更好,现为了取得较好的音效,笔者给它加了一个简单的三端稳压电源,并且原来串在电源中的5W2.5K电阻也用一个小型扼流圈替换,这使得滤波效果更好,电源的质量得到简单的提高。灯丝用稳压直流供电时可减低交流噪声,而用交流供电时,虽对电子管寿命有益,但对信噪比的影响较大,而且灯丝接地点须反复试验才有较好的效果,结果灯丝还是采用了直流稳压供电。 本线路简单易制,成功率极高,不失为电子管爱好者入门之选。 6N11(6DJ8)电子管原本是用于电脑或电视机的高频VHF放大的Cascode线路,英国音响杂志“Class Audio”曾有两篇文章探讨这个电子管的优缺点。其中一篇的作者以测量多个6DJ8的技术指标来证明该电子管在各方面表现都不理想,如它的屏流偏置为15MA时,互导率虽高达12500microhms,,但是一般音频放大电路选择偏置于典型的1.5MA时,互导率仅为780—800microhms,因此该文作者表示这种电子管只能用在高偏流的阴极输出线路上。而另一篇文章的作者表示应该测试更多牌子的同类电子管才可作定论。虽然该管在过去争议颇多,但是目前很多电子管厂如Audio Research、Sonic Frontiers、Conrad-Johnson及近期的BAT甚至多个品牌的国产前级都使用该管,由此可见它的声音自然有不凡之处。 在这部前级中除耦合电容改用较佳的Wima、Solen电容外,电阻还是用低噪无磁的国产军工大红袍,当年这些电阻售价只有一枚0.1元,可异目前这种电阻越来越少。整流管用IN5407,高低压电源共用一个50W左右的环形电源变压器。这个线路笔者没有尝试加入负回馈,读者可以自己尝试,但此时要注意反馈电阻要接往的是栅极而不是阴极,这与两极共阴极放大输出端的波形是反相的,如入阴极,会使阴极极电位下降,相对栅极电位提高而形成正反馈。除了加设负回馈,当然也可尝试换用不同品牌的电容作校声试验,也可通过改变输出电容数值或改变负载电阻数值等作进一步尝试。目前市场上拆机旧装二手电容贷源充足,数值也较齐全,品牌不少,笔者曾试用了Wima、Solen、Rel和美国斯碧铁壳油浸电容以及国产天逸、新德克等,结果是Wima音质通透,速度适中,但音乐味有些偏淡;Solen音色高贵偏冷,动态较好;斯碧铁壳油浸电容韵味足,通透感中上,各方面表现较为平均;而REL音色醇厚,新德克韵味不错,但通透性、分析力稍感欠缺。 这个一级共阴极放大前级的特点是音质通透、音乐的背景宁静,分析力较高,全频表现相当均衡,但由于只是一级放大,因此它的放大能力、力度及控制力只是中级水平,声底偏向清冷和不够柔润。如果换用英国大循的ECC88或德律风根的ECC88时音质的柔润性可有所提高,使用飞利浦的6DJ8时声音有些甜美柔和,当改用改良型号管如俄国Sovtek场感均有较大水平的提高,而用国产6N11时,人声方面表现尚可,分析力也有一定水平,可惜通透感以及音场之宽深感与进口名管相差不小。 6SN7两级放大负反馈线路 第二款前级是用一个6SN7作两极放大带负反馈前级线路,见图2。笔者在这个线路中是用曙光的6S8P电子管,高压电源采用6Z4作整流,并采用两个充气稳压管(WY3P+WY3P串联)作稳压,灯丝则采用交流供电,但灯丝接地采用双臂电阻平衡法,以减小交流噪声。 这个线路也十分容易制作,它的声音特色是中音的厚润感及顺滑度一流,但力度则较一般,音场也收敛了一些,不知是不是因为中频表现太好反而令高低频显得失色,它的频域延伸和动态、瞬态都不算十分突出,音色有点像经典的LS3/5A。从HI-FI传真的角度来看,它的音效表现并不全面,但它也极讨人欢心,特别是播放小提琴弦乐和人声进让人十分满意。这个线路如能使用前苏联的6H8C或美国GE的6SN7电子管时力度感和音场的分析力会有一定的提高,但美国GE七十年代生产的6SN7的声音顺滑度不及6H8C,除非找到六十年化的产品。相对用6N11一级阴极放大和下一部SRPP 6N10前级来讲,它的个性较强,对人听感影响最在的中频段十分出色。 6N10 SRPP前级放大线路 第三部前级是用6N10作SRPP线路,如图3。这个线路目前在烧友中流传较广,相信较多读者都焊装过,SRPP名为分流调节推挽线路(Shunt Regulatde Push-Pull),这种线路具有线性优良、失真率低、放大率高、动态大及输出阻抗低等优点,它的各项性能均优于一般的两极共阴RC交连或末级作阴极跟随器的典型电路,符合作为理想前级的条件。 SRPP的原理是下面的一个三极管作共阴极接地放大,其增益取决于屏极阻抗,大部分发生于上面那个三极管身上,而上面的三极管为一恒流源,作为下面那个三极管的有源变动活性负载。另外,上面那个三极管也可以当作是一个阴极跟随耦合器,讯号由下面的三极管屏极输出送到上面三极管栅极。 这个SRPP线路也容易制作成功,在该前级中,高压电源虽然也进行了稳压处理。至于没有采用胆稳压,而是使用了三端集成块悬浮处理。至于灯丝则进行直流串联供电。6N10用作SRPP线路时音效没有什么值得赞扬和批评之处,通透度、顺滑度和力度只是稍好水平,在失真及分析力、音场方面也能称得上一流,而且性能较为稳定。这个SRPP线路目前不少发烧友都喜爱用6N11来制作,用6N11作SRPP放大时,通透感、分析力会比6N10作SRPP好一些,但声音厚度及柔润感会降低,带来的结果是音色会淡一些,音乐感相对欠缺,而用飞利浦的6DJ8或英国大盾的EC88来焊装这种线路时,鱼与熊掌兼收的可能性会理大一些。 Marantz7前级放大器 在电子管前级中Marantz7的地位是至高无上的,玩电子管的发烧友没有听过Marantz7的大名者,相信已经极少。在50年代末推出的Marantz7主线路如图4,电路中,V1、V2用作电压放大,V3接成阴极跟随器作为信号缓冲,它的作用相当于用NPN管接成射随器,其电路最在特色就是整体环路反馈设计,这是Marantz7成名的一个主要因素。但由于它为了防止高频自激,在V1和V2之间接上一个22PF电容,构成高频局部反馈降低高频放大倍数,同时输出端接一个三极阴一阴型负反馈网络,这个网络高频高阻抗十分三极阴一阴型负反馈网络,这个网络高频高阻抗十分小(约在20千欧以下),这种设计疑对V3构成相当大负担。 高频开环增益不够、负反馈对高频失真的改善也并不理想,但奇怪的是发烧界对Marantz7的音效印象还不错。这个制作中,V1、V2、V3笔者先是采用北京生产的出口管12AX7,但负反馈网络改接到第二级见图4之虚线部分,并取消防自激的C*22PF电容,这样可有效改善失真。12AX7属于高U管,放大倍数很大,但其内阻也较大,V3采用12AX7时似乎并非是最好的选择,我曾用美国的5751、12AU7代换过,此时高频有所改善,动态更大,音场的稳定性更好一些,用12AU7作阴极输出时,胆味相12AX7和5751少一些。12AU7可用6N10或ECC82代替,东芝的5963音效也有一定素质,它们的管脚是一样的,灯丝可采用6.3V或12.6V供电,在本机中采用交流6.3V供电。 Marantz7的分析力与高低频伸延度不见得十分出色,特别与当代最出色的电子管前级如Matisse Refernce,Audio Research Referance 1,Convergent SL-1等相比时这些不足会时隐时现,但Marantz7最吸引人的地方是那种难以言传的中频音色美,我认为它的音色还是偏向阳光类型,能将音乐中的光辉以及力感发挥无遗,重播铜管乐时,乐器的“亮度”十足,播放弦乐时,琴声也柔韧有质感,人声更是感情丰富。 笔者这个改装过的Marantz7线路音效评价颇高(V1、V2用5751,V3用Amperexr的12AU7),音色柔美顺滑,质感浓烈,高低频重放的表现尚可称得上一流,有一定的延伸度和力度感,但中频更佳,与两级6SN7负反馈放大线路相比,Marantz7线路更胜一筹。如果V1、V2都采用德律风根的ECC803S,V3也用德律风根ECC802C的话,我相信这个Marantz7能让自己不想再用其他前级。 改进型SRPP线路 第五部前级改进型SRPP线路,胆管可换用6N11、6DJ8、ECC88、6922,线路见图5。这个线路笔者曾在有关文章中介绍过,它主要特点是控制力较好,声底不薄也不厚,过荷量十分充裕,失真极低,比一级或两级共阴极放大更为优越,音效亦比用6N10或6N11作一般的SRPP的线路更佳。 笔者以自己的制品换上英国ECC88、飞利浦的6DJ8时,声音似乎有点甜暖,音乐线条相对不够清晰,声像定位不算得最准,声场也不够真实,但整体效果比6N11佳;而用飞利浦6922时最明显的是低音更为有力,声底中性,分析力则更上一层楼,乐器分隔清楚,音乐韵味似乎更胜英国ECC88。这个前级,音效有如晶体管机般爽朗明快,也不一点胆机的柔顺音质,分析力能透感是它的长处,如听惯了Marantz7或两级6SN7的声音,再听它时会让人有耳目一新的感觉。 |





























