|
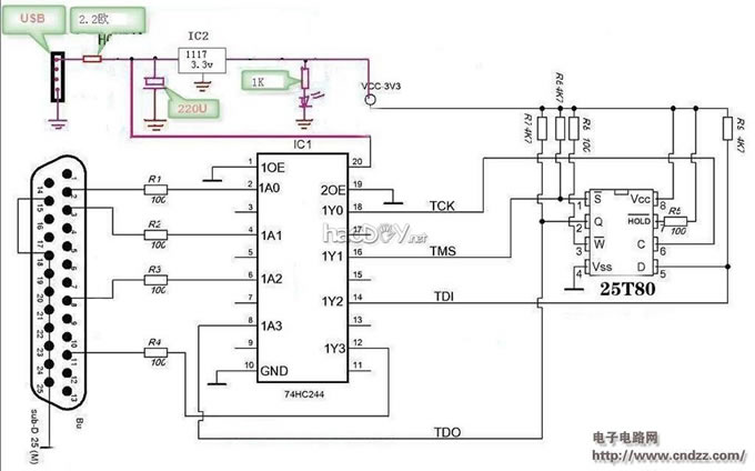
用74HC244做的一个简易并口编程器,加了一个3.3V的稳压IC
不多说,上实物图: 74HC244
由于SOP8的IC座在电子市问了一下要30元,觉得比较贵,又不是经常用,所以就用了一个排针座自己DIY了一个SOP8的接口. SOP8接口
接上FLASH的样子
由于没有USB接口,就用了自已以前做的一个TF读卡器来做, 全部部件
并口里面的接线
万能板的背面
接上电脑
可以正确检测芯片
正在编程
正在编程
开始时由于电脑的并口没有设置好,一直不能正常连接,后来把并口MODE 设置成 "ECP" , IO 地址设置成 "378" 后,就可以正常使用了.
MODE 选 ECP , IO ADDRESS 选 378
送图一张
|





























