|
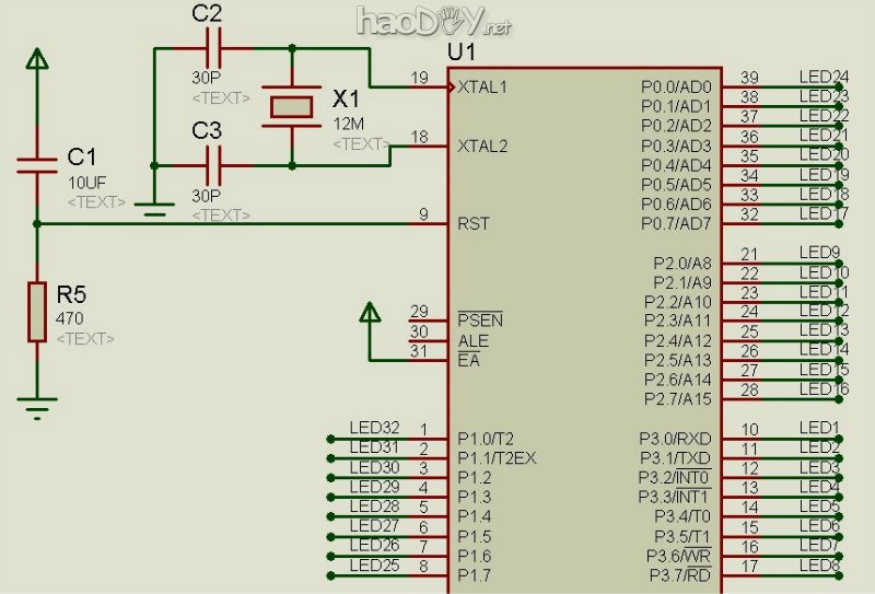
最近有点忙,可还是腾出空来打造了一款单片机32位LED花样流水灯!......................那是没办法的,那屌丝急了 ![]() 这是原理图: ![]() 呵呵,原理不怎么难吧 LED心形排布图: ![]() 这是PCB,我改过了的,减少了一些限流电阻! ![]() 将PCB打印好,弄好板,装好原件,再焊接好,看,这就是成品了 ![]() 部分程序:#include<reg52.h> #define uchar unsigned char uchar flag=200; /////////////////////////////////////////////////////////////////////// uchar code Tab1[]={0xFE,0xFD,0xFB,0xF7,0xEF,0xDF,0xBF,0x7F,0xFF}; uchar code Tab2[]={0x7F,0xBF,0xDF,0xEF,0xF7,0xFB,0xFD,0xFE,0xFF}; uchar code Tab3[]={0x01,0x02,0x04,0x08,0x10,0x20,0x40,0x80,0x00}; uchar code Tab4[]={0x80,0x40,0x20,0x10,0x08,0x04,0x02,0x01,0x00}; uchar code Tab11[]={0xFE,0xFC,0xF8,0xF0,0xE0,0xC0,0x80,0x00,0xff}; uchar code Tab22[]={0x7F,0x3F,0x1F,0x0F,0x07,0x03,0x01,0x00,0xff}; //////////////////////////////////////////////////////////////////// uchar code Tab33[]={0x80,0xC0,0xE0,0xF0,0xF8,0xFC,0xFE,0xFF}; uchar code Tab44[]={0x01,0x03,0x07,0x0F,0x1F,0x3F,0x7F,0xFF}; uchar code Tab55[]={0x08,0xc0,0xe0,0xf0,0xf8,0xfc,0xfe,0xff,0xff}; uchar code Tab5[]={0x00,0x80,0xC0,0xE0,0xF0,0xF8,0xFC,0xFE,0xff}; uchar code Tab6[]={0x00,0x01,0x03,0x07,0x0F,0x1F,0x3F,0x7F,0xff}; uchar code Tab7[]={0x7f,0xbf,0xdf,0xef,0xf7,0xfb,0xfd,0xfe}; uchar code Tab8[]={0xfe,0xfd,0xfb,0xf7,0xef,0xdf,0xbf,0x7f}; //////////////////////////////////////////////////////////////// void shansuo(); void xl(); /////////////////////////////////////////////////////////////// void delay(void) { unsigned char m,n; for(m=0;m<flag;m++) for(n=0;n<250;n++) ; } /////////////////////////////////// void hy1(void) //点亮状态逆时针旋转90度(一个一个灭) { unsigned char i; for(i=0;i<8;i++) (责任编辑:admin) |





















