|
彩电待机控制器电路在有关电子刊物上偶有介绍,有的也申请了专利。笔者对有关电子刊物上介绍的、市场上少量出现的种种红外遥控装置(包括红外遥控电子开关、彩电待机节电器等)进行分析研究及组装测试后,发现都存有较大的静态功耗,这主要是因为红外遥控接收头正常工作时需要一定的工作电流。 如何在确保红外遥控接收头正常工作的前提下,降低其工作电流呢?笔者在2008年初曾设计了一种独特的红外遥控接收头脉动式电源供电的方法。利用这种方法又设计出了实用的节电型红外遥控开关和节电型彩电待机供电控制器,实现了微静态功耗下的红外遥控。不过该装置多少还存有一定的功耗,更主要的是,对于控制器来说,也不算最安全。为实现彩电待机的无功耗和更安全,笔者设计并制作出了一款零静耗彩电待机控制器。 电路特点
1.采用超级电容储电。彩电待机一定时间后,整个控制器脱离交流市电,实现零静耗遥控待机,控制器中的红外遥控接收电路由超级电容供电。
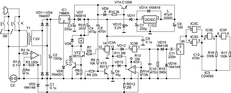
图1 制作好的电路实物 工作原理 这个零静耗彩电待机控制器的核心是采用了新型绿色储电元件——超级电容,再通过DC/DC变换技术,加上红外遥控接收头脉动式电源供电技术设计出来的。电路如图2所示。 超级电容又称法拉电容,特点是容量大、体积小、温度特性好、寿命长、功率密度大、可以大电流充放电,不会对环境造成污染。由于其容量很大,对外表现和电池相近,在一些场合可以代替可充电电池,因此也称作电容电池。其充放电过程始终是物理过程,没有化学反应,正因如此,超级电容可以反复充放电数十万次,使用寿命在30年以上。而一般充电电池只能充放电数百次,寿命短,对环境污染大。 图2 零静耗彩电待机控制器电路 图2中,按一下常开按钮SB后,220V交流市电送给插座CZ的同时加到变压器T1上,经降压、整流、滤波后得到所需的直流电源。 由于电容C5、三极管VT3的复位作用,不论电容C6上原来是否有电,对应反相器IC3A一定输出高电平,继电器K 得电吸合,彩电由继电器触点供电。此时,如果插在插座CZ上的彩电正常收看,其功耗在40W以上,与插座串联的电流互感器T2次级输出一个较高的电压,反相器IC3C输出低电平,使继电器K一直保持吸合。在此期间,直流电经三极管V4向超级电容C8充电。刚开始的充电电流较大,与VT4的电流放大倍数有很大关系,考虑到变压器的负荷,三极管的电流放大系数选择50~80,对应最大充电电流控制在80~120mA。由于VD10的作用,超级电容上的最高电压只能充到2.5V。 由于VD6为普通硅二极管,VD7为肖特基二极管,因此经三端稳压器IC1后,在反相器IC3上建立的电压为5.4V。而由超级电容C8、DC/DC变换器IC2变压,经肖特基二极管VD11后,只能向反相器IC3提供5.2V电压,因此平时继电器的吸合是由三端稳压器提供的电流。由于继电器绕组电路中串接了一个电阻R2,R2两端并联了一个电容C4,继电器吸合时通过C4的作用能够可靠动作,继电器吸合后,R2的接入使电流大大下降。 当彩电遥控关机后,其功耗在15W以下,对应电流互感器T2次级输出的电压较低,反相器IC3C输出高电平,经电阻R8和电容C6一段时间(实测15s)的延时后,IC3A输出低电平,对应K释放,彩电被切断电源。此后反相器IC3上的电压由超级电容和DC/DC变换器提供,负载只是反相器IC3和红外接收头IR。由于IR本身工作电流就很小,再加上采用脉动式供电,因此一个100F的超级电容可以持续工作30多个小时。这期间只要按一下彩电遥控器上的电源启动按钮,对应IR第3脚输出一连串低电平脉冲,经VD16、VD17作用,加到C10两端,很快C10上会得到高电平,对应IC3B输出低电平,IC3A输出高电平,K吸合,彩电得电,并且随即在遥控器发出的红外线信号作用下也启动。由于R9、C10的积分作用,IR的第3脚输出的一两个干扰脉冲,或干扰脉冲虽然很多但不是密集的,都不会造成电路误动作,因此其抗干扰能力是很强的。 若彩电不是被遥控关机,而是被直接切断电源开关,十几秒钟后K同样释放,整个控制器进入待机状态。 如果过了超级电容的放电时间,想要启动彩电时,只要按一下常开按钮SB即可。 使用时,把此控制器放在彩电有遥控接收窗的一边,这样只要按一下遥控器的电源启动键,此控制器动作后,几乎同时彩电也动作,可以让原先处于遥控关机的彩电一下就遥控开机。 元件选择 超级电容C8选用100F,耐压为2.7V,也可选择容量更大的,对应遥控待机时间可以更长。DC/DC变换器IC2选用BL8530,输出电压为5.5V,这是一种开关型升压稳压芯片,效率可达85%,最低输入电压只要0.8V,最大输出电流达200mA,静态电流小于5.5μA。IC1为5V三端稳压器78M05,输出电流可达500mA。IC3为CMOS数字集成电路六反相器CD4069。变压器T1选用小型的3W/7.5V。电流互感器T2采用DZ L18-20漏电保护器(20A,220V/50Hz,额定漏电动作电流30mA)中的电流互感器,去掉两组初级绕组(每组只有2匝),另外采用照明电路中使用的φ1.5铜芯导线或φ1.5漆包线绕5匝即可。 IR为一体化红外线遥控接收头,采用的是塑料封装,有3只引脚,即电源正(VDD)、电源负(GND)和数据输出(VOUT)。一体化红外线遥控接收头是集红外接收、放大、滤波和比较器输出等的模块,性能稳定、可靠,使用非常方便。图中红外线遥控接收头IR采用的是TSOP1230,1脚为地,2脚为+5V电源端,3脚为信号输出端。未接收到红外线信号时,3脚输出4.5V左右高电平。接收到红外线信号时,3脚输出一连串低电平脉冲。实测,在5V工作电压下,其工作电流为0.6mA。 继电器K选用JQX-14F,两组转换触点,触点负荷 10A,绕组工作电压5V,实测电阻值为40Ω。只要继电器触点负荷选取不要太小,就可以胜任各种彩电的开关需求。由于是通过继电器两个常开触点进行彩电电源控制,彩电遥控关机后包括整个待机控制器都脱离交流市电,是一种安全的高标准待机方式。 常开按钮SB采用彩电中的电源开关,通过简单改动而成。只要把开关中原有的自锁功能去掉即可,这样既实现两组常开功能又保证有足够的触点负荷。电源变压器T1功率有2W就够了,由于所采用的排插有足够的空间,这里采用了3W。
三极管VT1、VT4选用2SC1008,其集电极最大电流为700mA,集电极最大功耗为700mW。VT2、VT3、VT5均为9013三极管。 图3 改进后的零静耗彩电待机控制器电路 电路改进 为了让这个电路体积更小、取材更易,笔者又对此控制器进行了改进。去掉了电流互感器T2,采用一个0.1Ω的小阻值电阻串联在电器插座中进行负载电流检测,再通过LM324运算放大器进行电压放大、电压比较,去控制反相器CD4069的动作。彩电正常收看时,此0.1Ω电阻上的电压只有零点零几伏。由于彩电每次开机时,消磁电路工作需要较大的电流,因此这个0.1Ω电流检测电阻功率要选择2~3W。改进后的零静耗彩电待机控制器电路见图3所示。R2、 R3、R4与LM324中的一个运放组成电压放大倍数约为150倍的电压放大电路,R13、R14与LM324中的另一个运放组成电压比较电路。另外,只要把运算放大器的电压放大倍数设计成2000多倍,即R3阻值增为820kΩ、R4阻值减为300Ω,同时R13阻值增为30kΩ,这样就可以用一段 12cm长、截面积1mm2的铜导线(阻值只有几毫欧)代替这个0.1Ω电阻进行电流检测,从而实现遥控待机控制。注意LM324的供电电源是取自于三端稳压器78M05的输出端3脚,不要取自于反相器CD4069的电源端。这样,当整个控制器处于遥控待机状态时,由超级电容提供的电源不会加给运算放大器。 (责任编辑:admin) |


















